EasyManua.ls Logo

JVC KD-AVX44 - DVD Player With LCD monitor - Page 249

JVC KD-AVX44 - DVD Player With LCD monitor
780 pages
Print Icon
To Next Page IconTo Next Page
To Next Page IconTo Next Page
To Previous Page IconTo Previous Page
To Previous Page IconTo Previous Page
Loading...
5
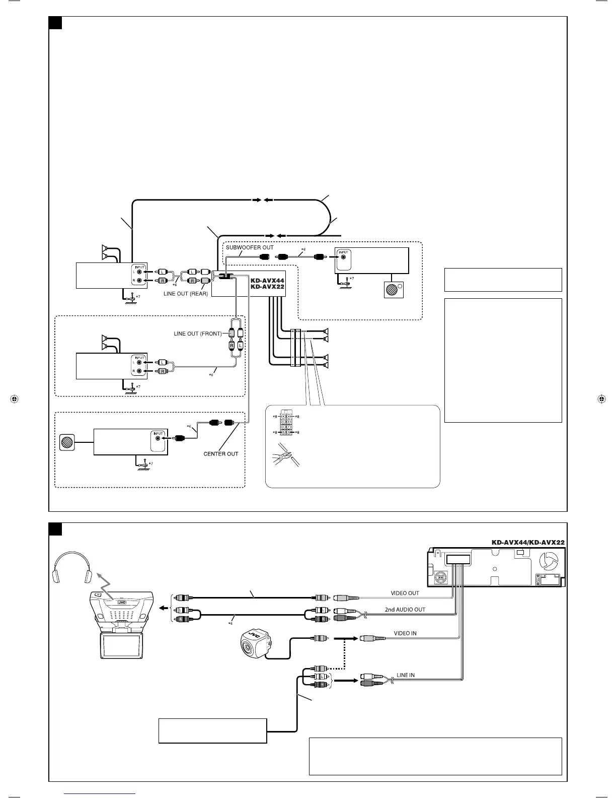
Connecting the external amplifiers / Conexión a los amplificadores externos / Connexion d’amplificateurs extérieurs
You can connect amplifiers to upgrade your car stereo system.
Connect the remote lead (blue with white stripe) to the remote
lead of the other equipment so that it can be controlled through
this unit.
For amplifier only:
After you have connected the center speaker, make sure to
activate the center speaker; otherwise, no sound comes out of
the connected center speaker, see the INSTRUCTIONS.
Disconnect the speakers from this unit, connect them to the
amplifier. Leave the speaker leads of this unit unused.
– You can switch off the built-in amplifier and send the audio
signals only to the external amplifier(s) to get clear sounds and
to prevent internal heat buildup. See the INSTRUCTIONS.
*
7
Firmly attach the ground wire to the metallic
body or to the chassis of the car—to the place
uncoated with paint (if coated with paint,
remove the paint before attaching the wire).
Failure to do so may cause damage to the unit.
*
7
Fije firmemente el cable de tierra a la
carrocería metálica o al chasis—a un lugar
no cubierto con pintura (si está cubierto con
pintura, quítela antes de fijar el cable). De
lo contrario, se podrían producir daños en la
unidad.
*
7
Attachez solidement le fil de mise à la masse
au châssis métallique de la voiture—à un
endroit qui n’est pas recouvert de peinture
(s’il est recouvert de peinture, enlevez
d’abord la peinture avant d’attacher le fil).
L’appareil peut être endommagé si cela
n’est pas fait correctement.
Usted podrá conectar un amplificadores para mejorar el sistema estéreo
de su automóvil.
Conecte el conductor remoto (azul con rayas blancas) al conductor
remoto del otro equipo para poderlo controlar a través de esta
unidad.
Sólo para el amplificador:
Asegúrese de activar el altavoz central después de conectarlo;
de lo contrario, no saldrá sonido a través del mismo, consulte el
MANUAL DE INSTRUCCIONES.
Desconecte los altavoces de esta unidad y conéctelos al
amplificador. Los cables de los altavoces de esta unidad quedan
sin usar.
Podrá desconectar el amplificador incorporado y enviar las señales
de audio solamente al(los) amplificador(es) externo(s) para obtener
sonidos nítidos y evitar que se caliente el interior de la unidad.
Consulte el MANUAL DE INSTRUCCIONES.
Vous pouvez connecter des amplificateurs pour améliorer votre
système autoradio.
Connectez le fil de commande à distance (bleu avec bande
blanche) au fil de commande à distance de l’autre appareil de
façon qu’il puisse être commandé via cet appareil.
Pour l’amplificateur seulement:
Après avoir connecté l’enceinte centrale, assurez-vous
de mettre en service lenceinte centrale; sinon, aucun
son ne sort de l’enceinte centrale connectée, voir le
MANUEL D’INSTRUCTIONS.
connectez les enceintes de cet appareil et connectez-
les à lamplificateur. Laissez les fils denceintes de cet
appareil inutilisés.
Vous pouvez désactiver l’amplificateur intégré et envoyer les
signaux audio uniquement à un ou plusieurs amplificateurs
extérieurs afin d’obtenir un son clair et pour éviter un
échauffement interne de l’appareil. Voir le MANUEL
D’INSTRUCTIONS.
Remote lead
Cable remoto
Fil d’alimentation à distance
JVC Amplifier
Amplificador de JVC
JVC Amplificateur
Remote lead (Blue with white stripe)
Cable remoto (Azul con rayas blancas)
Fil d’alimentation à distance (Bleu avec bande blanche)
To the remote lead of other equipment or power aerial if any
Al conductor remoto de otro equipo o de la antena automática, si hubiere
Au fil de télécommande de l’autre appareil ou à l’antenne automatique s’il y en a une
Y-connector (not supplied for this unit)
Conector en Y (no suministrado con esta unidad)
Connecteur Y (non fourni avec cet appareil)
Subwoofer
Subwoofer
Caisson de grave
Rear speakers
Altavoces traseros
Enceintes arrière
Front speakers
Altavoces delanteros
Enceintes avant
C
Center speaker
Altavoz central
Enceinte centrale
JVC Amplifier
Amplificador de JVC
JVC Amplificateur
JVC Amplifier
Amplificador de JVC
JVC Amplificateur
JVC Amplifier
Amplificador de JVC
JVC Amplificateur
Rear speakers
Altavoces traseros
Enceintes arrière
Front speakers
Altavoces delanteros
Enceintes avant
*
8
Cut the rear speaker leads of the car’s ISO
connector and connect them to the amplifier.
*
8
Corte los conductores de los altavoces posteriores
del conector ISO del autómovil y conéctelos al
amplificador.
*
8
Coupez les fils des enceintes arrière du
connecteur ISO de la voiture et connectez-les
à l’amplificateur.
Connections for external component playback / Conexiones para la reproducción del componente externo / Connexions pour un appareil de lecture extérieur
KS-HP2
Cordless headphones (not supplied) *
9
Auriculares inalámbricos (no suministrados) *
9
Casque d’écoute sans fil (non fourni) *
9
KV-MR9010
9-INCH WIDESCREEN MONITOR
(not supplied)
MONITOR DE PANTALLA ANCHA
DE 9 PULGADAS (no suministrado)
MONITEUR COULEUR À ÉCRAN LARGE
DE 9 POUCES (non fourni)
Video cord (not supplied)
Cordón de video (no suministrado)
Cordon vidéo (non fourni)
*
9
To listen to disc playback sound while in Dual Zone operations (see the INSTRUCTIONS).
*
9
Para escuchar el sonido de reproducción de disco mientras se está en operaciones de Zona Dual (consulte el
MANUAL DE INSTRUCCIONES).
*
9
Pour écouter le son de lecture des disque lors de l’utilisation du mode Dual Zone (voir le MANUEL
D’INSTRUCTIONS).
B
*
6
Audio cord (not supplied)
*
6
Cable de audio (no suministrado)
*
6
Codon audio (non fourni)
Camcorder, Navigation System, etc.
Videocámara, sistema de navegación, etc.
Caméscope, système de navigation, etc.
Audio/video cords (not supplied)
Cables de audio/vídeo (no suministrados)
Cordon audio/vidéo (non fourni)
KV-CM1
Rear view camera (not supplied)
Cámara de reprovisión (no suministrado)
Caméra de recul (non fournie)
Instal_KDAVX44[EU]010A_f.indb 5Instal_KDAVX44[EU]010A_f.indb 5 08.1.16 8:03:25 PM08.1.16 8:03:25 PM

Table of Contents

Related product manuals