EasyManua.ls Logo

JVC KD-AVX44 - DVD Player With LCD monitor

JVC KD-AVX44 - DVD Player With LCD monitor
780 pages
To Next Page IconTo Next Page
To Next Page IconTo Next Page
To Previous Page IconTo Previous Page
To Previous Page IconTo Previous Page
Loading...
5
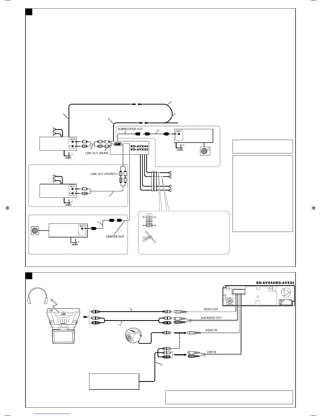
Connecting the external amplifiers / Подключение внешних усилителей / З’єднання із зовнішніми підсилювачами
You can connect amplifiers to upgrade your car stereo system.
Connect the remote lead (blue with white stripe) to the remote
lead of the other equipment so that it can be controlled through
this unit.
For amplifier only:
After you have connected the center speaker, make sure to
activate the center speaker; otherwise, no sound comes out of
the connected center speaker, see the INSTRUCTIONS.
Disconnect the speakers from this unit, connect them to the
amplifier. Leave the speaker leads of this unit unused.
– You can switch off the built-in amplifier and send the audio
signals only to the external amplifier(s) to get clear sounds and
to prevent internal heat buildup. See the INSTRUCTIONS.
*
7
Firmly attach the ground wire to the metallic
body or to the chassis of the car—to the place
uncoated with paint (if coated with paint,
remove the paint before attaching the wire).
Failure to do so may cause damage to the
unit.
*
7
Плотно прикрепите заземляющий
провод к металлическому кузову
или шасси автомобиля—в месте, не
покрытом краской (если оно покрыто
краской, удалите краску перед тем, как
прикреплять провод). Невыполнение
этого требования может привести к
повреждению данного устройства.
*
7
Надійно прикрутіть провідник
заземлення до металічного корпусу або
до шасі авто у місці, яке не має фарбового
покриття (якщо воно є, видаліть фарбу до
підключення провідника). Невиконання
цієї вимоги може призвести до
пошкодження пристрою.
Можно подключить усилители для обновления автомобильной
стереосистемы.
Подсоедините провод внешнего устройства (синий с
белой полосой) к проводу внешнего устройства другого
оборудования так, чтобы им можно было управлять с этого
устройства.
Только для усилителя:
После подключения центральното динамика не
забудьте его включить, иначе звук от центрального
динамика будет отсутствовать, см. ИНСТРУКЦИИ.
Отсоедините громкоговорители от данного
устройства, подключите их к усилителю. Оставьте
провода громкоговорителей данного устройства
неиспользованными.
Для получения более чистого звука и предотвращения
внутреннего перегрева приемника можно отключить
встроенный усилитель и использовать для усиления
аудиосигнала только внешние усилители. См. ИНСТРУКЦИИ.
Для покращення характеристик стереосистеми, до неї можна
підключити підсилювачі.
Підключіть провідник зовнішнього пристрою (синій з білою
смужкою) до провідника зовнішнього пристрою іншого
обладнання. Таким чином, ним можна буде керувати з цього
пристрою.
Тільки для підсилювача:
Після підключення центрального гучномовця,
переконайтеся, що він активований, інакше звук з цього
гучномовця буде відсутній, див. ІНСТРУКЦІЇ.
Відключіть гучномовці від цього пристрою, приєднайте
їх до підсилювача. Залиште провідники гучномовців
такими, що не використовуються.
– Можна відключити вбудований підсилювач і спрямувати
звуковий сигнал тільки до зовнішнього підсилювача, щоб
одержати якісний звук і запобігти збільшенню температури
в середині пристрою. Див. ІНСТРУКЦІЇ.
Remote lead
Провод внешнего
устройства
Провідник зовнішнього
пристрою
JVC Amplifier
JVC-усилитель
Підсилювач JVC
Remote lead (Blue with white stripe)
Провод внешнего устройства (Синий с белой полосой)
Провідник зовнішнього пристрою (Синій з білою смужкою)
To the remote lead of other equipment or power aerial if any
К удаленному проводу другого оборудования или антенны
На провідник зовнішнього пристрою іншого обладнання або на антену (якщо встановлена)
Y-connector (not supplied for this unit)
Разъем Y (не входит в комплект)
Y-рознімання (двійник) (не входить до комплекту постачання цього пристрою)
Subwoofer
Низкочастотный динамик
Низькочастотний динамік
Rear speakers
Задние
громкоговорители
Задні гучномовці
Front speakers
Передние
громкоговорители
Передні гучномовці
C
Center speaker
Центральный динамик
Центральний динамік
JVC Amplifier
JVC-усилитель
Підсилювач JVC
JVC Amplifier
JVC-усилитель
Підсилювач JVC
JVC Amplifier
JVC-усилитель
Підсилювач JVC
Rear speakers
Задние громкоговорители
Задні гучномовці
Front speakers
Передние громкоговорители
Передні гучномовці
*
8
Cut the rear speaker leads of the car’s ISO
connector and connect them to the amplifier.
*
8
Обрежьте выводы задних динамиков для
разъема ISO автомобиля и подсоедините их
к усилителю.
*
8
Відключіть провідники задніх гучномовців
від рознімання ISO, що належить до авто, та
з’єднайте їх із підсилювачем.
Connections for external component playback / Подключения для воспроизведения с внешнего устройства / З’єднання для зовнішніх пристроїв відтворення
KS-HP2
Cordless headphones (not supplied) *
9
Беспроводные наушники (не поставляется) *
9
Бездротові навушники (не входить до
комплекту) *
9
KV-MR9010
9-INCH WIDESCREEN MONITOR
(not supplied)
9-ДЮЙМОВЫЙ ШИРОКОЭКРАННЫЙ МОНИТОР
(не поставляется)
9-ДЮЙМОВИЙ МОНІТОР З ШИРОКИМ
ЄКРАНОМ (не входить до комплекту)
Video cord (not supplied)
Видеошнур (не поставляется)
Відеошнур (не входить до комплекту)
*
9
To listen to disc playback sound while in Dual Zone operations (see the INSTRUCTIONS).
*
9
Для прослушивания компакт-диска при работе в Двустороннем режиме (см. ИНСТРУКЦИИ).
*
9
Для прослуховування звуку під час програвання диску у режимі Dual Zone (див. ІНСТРУКЦІЇ).
B
*
6
Audio cord (not supplied)
*
6
Аудиошнур (не поставляется)
*
6
Аудіошнур (не входить до комплекту)
Camcorder, Navigation System, etc.
Портативная видеокамера,
система навигации и т.д.
Відеокамера, система навігації та ін.
Audio/video cords (not supplied)
Аудио/видеошнур (не поставляется)
Аудіо/відеошнур (не входить до комплекту)
KV-CM1
Rear view camera (not supplied)
Камера заднего вида (не входит
в комплект поставки)
Камера заднього виду (не входить
у комплект постачання)
Instal_KDAVX44[EE]1.indb 5Instal_KDAVX44[EE]1.indb 5 08.1.30 10:32:30 AM08.1.30 10:32:30 AM

Table of Contents

Related product manuals