EasyManua.ls Logo

JVC KD-DV4205 - Operations Guide; Basic Operations and Control Panel

JVC KD-DV4205
6 pages
Print Icon
To Previous Page IconTo Previous Page
To Previous Page IconTo Previous Page
Loading...
6
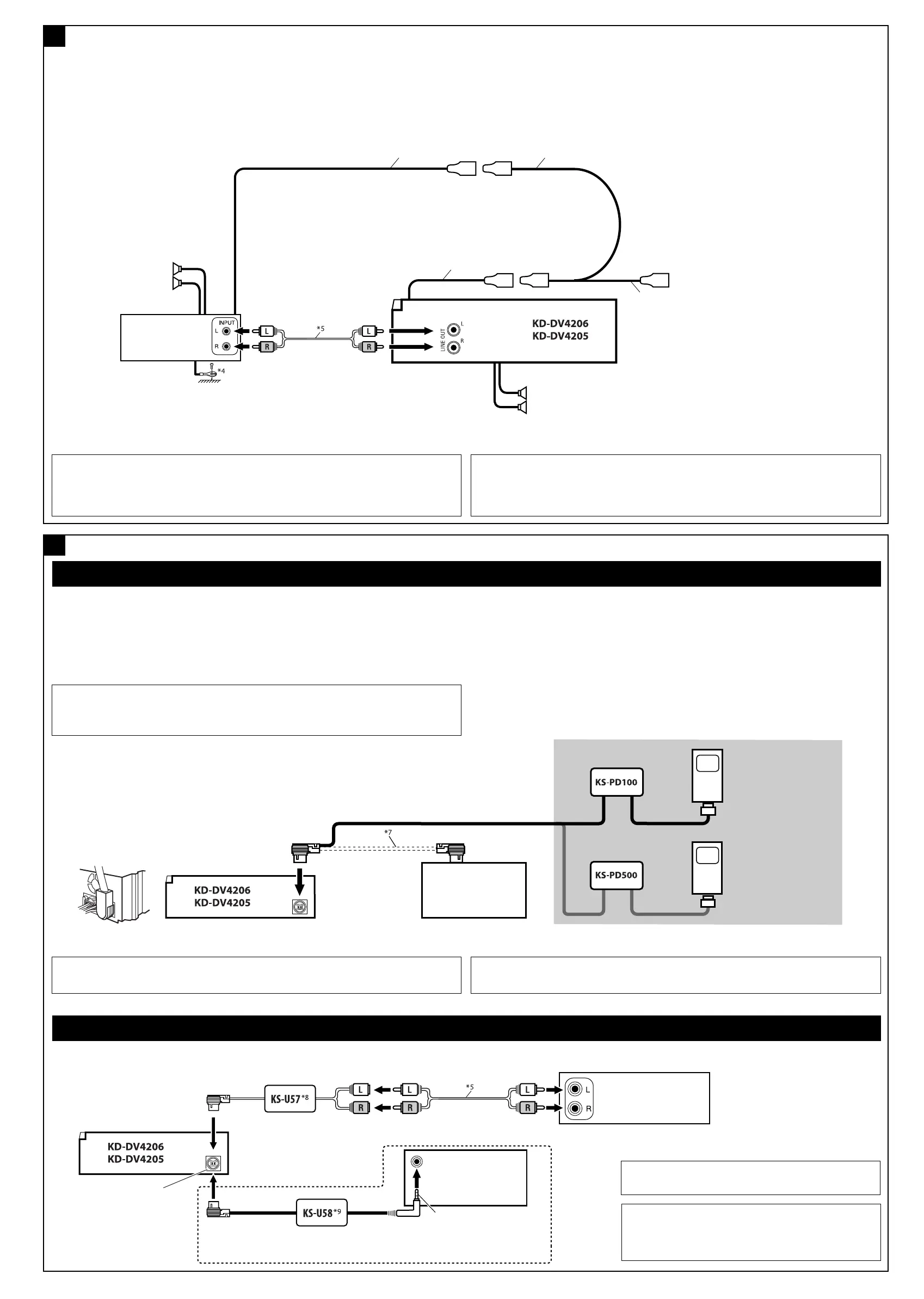
Other external component / Komponen eksternal lainnya
CAUTION /
PERINGATAN:
Before connecting the external components, make sure that the unit is turned off.
Sebelum menyambungkan komponen eksternal, pastikan bahwa alat penerima sudah dimatikan.
*
6
iPod adalah merek dagang dari Apple Computer, Inc., terdaftar di A.S. dan di negara-negara lain.
*
7
Penyambung sinyal disediakan untuk CD changer anda
Connecting the external components / Menyambung komponen eksternal
JVC CD changer
CD changer JVC
External component
Komponen eksternal
3.5 mm stereo mini plug
Steker mini stereo 3.5 mm
*
8
Adapter Jalur Masukan KS-U57 (tidak disediakan untuk alat
penerima ini)
*
9
Adapter Masukan AUX KS-U58 (tidak disediakan untuk alat
penerima ini)
*
8
Line Input Adapter KS-U57 (not supplied for this unit)
*
9
AUX Input Adapter KS-U58 (not supplied for this unit)
Set “EXT IN” for the external input setting (See page 20 of the INSTRUCTIONS.) /
Aturlah
“EXT IN” untuk pengaturan input eksternal (Lihat halaman 20 dari BUKU PETUNJUK.)
Set “CHANGER” for the external input setting (See page 20 of the INSTRUCTIONS.) /
Aturlah “CHANGER” untuk pengaturan input eksternal (Lihat halaman 20 dari BUKU PETUNJUK.
)
*
6
iPod is a trademark of Apple Computer, Inc., registered in the U.S. and other countries.
*
7
Connecting cord supplied for your CD changer
CD changer, Apple iPod®, or JVC D. player / CD changer, Apple iPod® atau JVC D. player
F
E
CD changer jack
Konektor CD changer
External component
Komponen eksternal
Connecting the external amplifier / Penyambungan penguat eksternal
You can connect an amplifier to upgrade your car stereo system.
Connect the remote lead (blue with white stripe) to the remote lead of the other equipment so that it
can be controlled through this unit.
Disconnect the speakers from this unit, connect them to the amplifier. Leave the speaker
leads of this unit unused.
Anda dapat menyambungkan penguat-penguat untuk meningkatkan sistem stereo mobil anda.
Sambungkan ujung jauh (biru dengan strip putih) ke ujung jauh dari peralatan lain sehingga dapat
dikontrol melalui alat penerima ini.
Putuskan sambungan speaker-speaker dari alat penerima ini, sambungkan ini ke penguat.
Biarkan ujung speaker dari alat penerima ini tidak digunakan.
Rear speakers
Speaker-speaker belakang
JVC Amplifier
Penguat JVC
Remote lead
Ujung jauh
Y-connector (not supplied for this unit)
Konektor Y (tidak disediakan untuk alat penerima ini)
Remote lead (Blue with white stripe)
Ujung jauh (Biru dengan strip putih)
To the remote lead of other equipment or automatic antenna if any
Ke ujung jauh dari peralatan lain atau antena otomatis jika ada
Front speakers
Speaker-speaker depan
*
4
Firmly attach the ground wire to the metallic body or to the chassis of the car—to the place uncoated with
paint (if coated with paint, remove the paint before attaching the wire). Failure to do so may cause damage to
the unit.
*
5
Signal cord (not supplied for this unit)
Apple iPod
(separately purchased)
Apple iPod (dibeli terpisah)
JVC D. player
(separately purchased)
JVC D. player (dibeli terpisah)
CD changer jack
Konektor CD changer
*
4
Pasangkan dengan kuat kabel tanah ke bodi besi atau ke casis dari mobil—pada tempat yang tidak dilapisi cat
(jika dilapisi cat, hilangkan cat sebelum memasang kabel). Kegagalan melakukan ini mungkin menyebabkan
kerusakan pada alat penerima tersebut.
*
5
Kabel sinyal (tidak disediakan untuk alat penerima ini)
You can connect these components as illustrated below. The iPod*
6
or D. player can be connected using
an interface adapter (not supplied)—KS-PD100 (for iPod) or KS-PD500 (for D. player).
Anda bisa menyambungkan komponen-komponen ini seperti yang diilustrasikan di bawah.
iPod*
6
atau D. player bisa disambungkan dengan mengunakan adaptor antarmuka (tidak disediakan)—
KS-PD100 (untuk iPod) atau KS-PD500 (untuk D. player).
or
atau
Instal4-6_DV4206_008A_f.indd 6Instal4-6_DV4206_008A_f.indd 6 12/14/05 2:02:42 PM12/14/05 2:02:42 PM

Other manuals for JVC KD-DV4205

Related product manuals