EasyManua.ls Logo

JVC KD-G722 - Control Panel Layout; Control Panel Parts Identification

JVC KD-G722
4 pages
Print Icon
To Previous Page IconTo Previous Page
To Previous Page IconTo Previous Page
Loading...
4
C
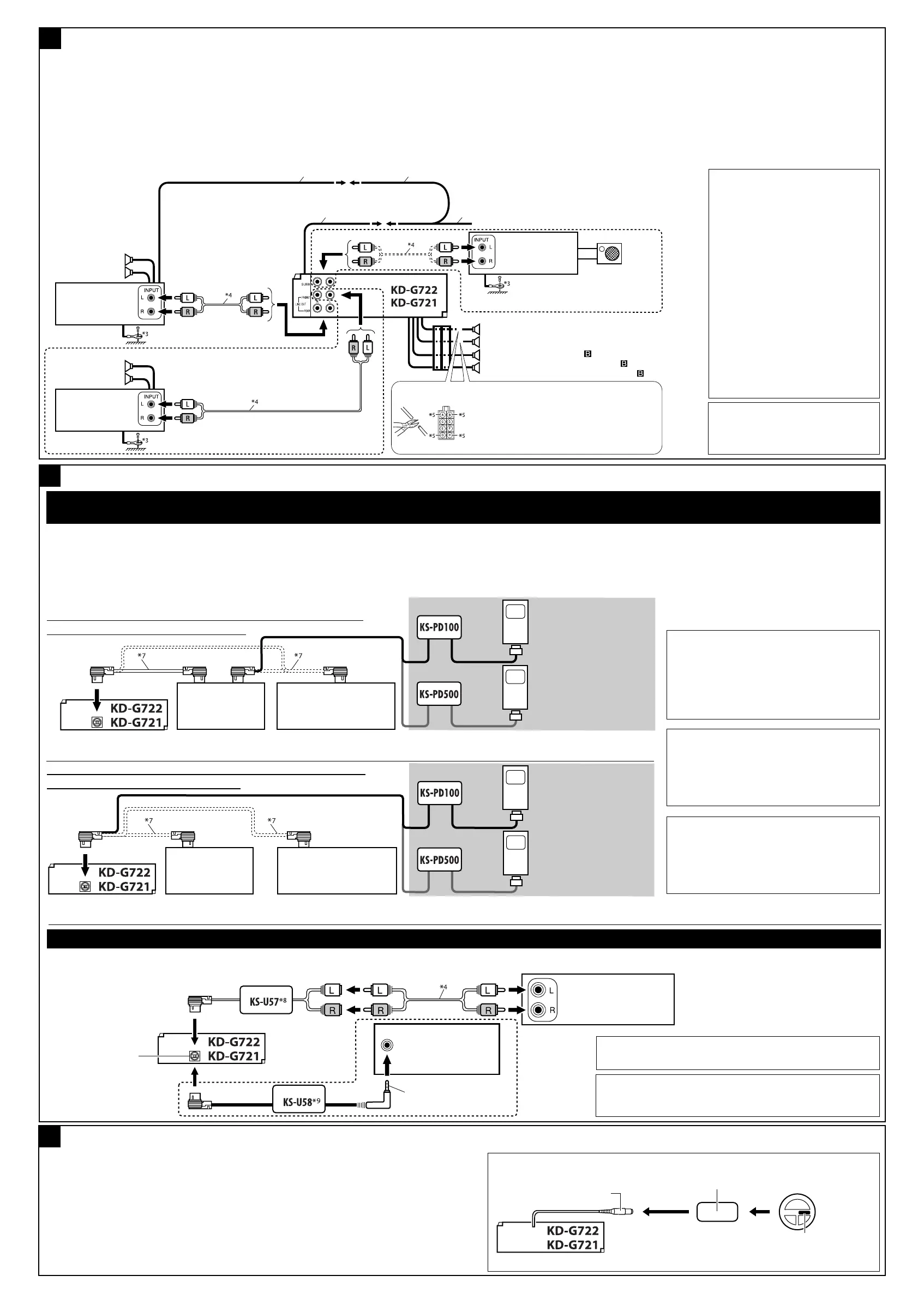
Connecting the external amplifiers and/or subwoofer / Anschließen der externen Verstärker und/oder Subwoofer / Подключение внешних
усилителей и/или низкочастотного динамика
You can connect amplifiers to upgrade your car stereo system.
Connect the remote lead (blue with white stripe) to the remote
lead of the other equipment so that it can be controlled through
this unit.
Disconnect the speakers from this unit, connect them to the
amplifier. Leave the speaker leads of this unit unused.
Можно подключить усилители для обновления автомобильной
стереосистемы.
Подсоедините провод внешнего устройства (синий с белой
полосой) к проводу внешнего устройства другого оборудования
так, чтобы им можно было управлять с этого устройства.
Отсоедините громкоговорители от данного
устройства, подключите их к усилителю. Оставьте
провода громкоговорителей данного устройства
неиспользованными.
Rear speakers
Hintere Lautsprecher
Задние
громкоговорители
JVC Amplifier
JVC Verstärker
JVC-усилитель
Remote lead
Fernbedienungsleitung
Провод внешнего устройства
Remote lead (Blue with white stripe)
Fernbedienungsleitung (Blau mit weißem Streifen)
Провод внешнего устройства (Синий с белой полосой)
To the remote lead of other equipment or power aerial if any
Zum Zusatzkabel des anderen Geräts oder der Motorantenne, sofern
vorhanden
К удаленному проводу другого оборудования или антенны
Sie können Verstärker anschließen, um Ihre Autostereoanlage zu erweitern.
Schließen Sie das Fernbedienungskabel (blau mit weißem Streifen) an
das Fernbedienungskabel des anderen Geräts an, so daß es über dieses
Gerät gesteuert werden kann.
Die Lautsprecher von diesem Gerät abtrennen und am
Verstärker anschließen. Die Lautsprecherleitungen dieses
Geräts unbenutzt lassen.
*
3
Firmly attach the ground wire to the
metallic body or to the chassis of the
car—to the place not coated with paint (if
coated with paint, remove the paint before
attaching the wire). Failure to do so may
cause damage to the unit.
*
3
Verbinden Sie den Erdungsleiter mit
der Karosserie oder dem Rahmen des
Fahrzeugs. Die Kontaktstelle darf nicht
lackiert sein (sollte die Kontaktstelle
lackiert sein, entfernen Sie den Lack
der Kontaktstelle, bevor Sie den Leiter
befestigen). Wenn der Erdungsleiter nicht
ordnungsgemäß angeschlossen wird, kann
dieses Gerät beschädigt werden.
*
3
Плотно прикрепите заземляющий
провод к металлическому кузову
или шасси автомобиля—в месте, не
покрытом краской (если оно покрыто
краской, удалите краску перед тем, как
прикреплять провод). Невыполнение
этого требования может привести к
повреждению данного устройства.
Y-connector (not supplied for this unit)
Y-Anschluß (wird nicht mit Gerät mitgeliefert)
Разъем Y (не входит в комплект поставки)
Rear speakers
Hintere Lautsprecher
Задние громкоговорители
*
5
Cut the rear speaker leads of the car’s ISO
connector and connect them to the amplifier.
*
5
Schneiden Sie die hinteren Lautsprecherkabel des
ISO-Steckverbinders des Fahrzeugs ab, und
schließen diese an den Verstärker an.
*
5
Отрежьте провода задних громкоговорителей
разъема ISO и подсоеди ните их к усилителю.
Front speakers (see diagram
)
Vordere Lautsprecher (siehe Schaltplan )
Передние громкоговорители (см. схему )
Connecting to the steering wheel remote controller / Anschluß an die Lenkradfernbedienung / Подключение к рулевому пульту
дистанционного управления
E
Steering wheel remote input
Eingang für Lenkradfernbedienung
Вход рулевого пульта
дистанционного управления
OE remote adapter (not supplied)
Radio-Lenkrad-Fernbedienungsadaption (nicht im Lieferumfang enthalten)
Aдаптер рулевого пульта дистанционного управления OE (не
поставляется)
Steering wheel remote controller (equipped in the car)
Lenkradfernbedienung (im Fahrzeug installiert)
Рулевой пульт дистанционного управления (устанавливаемый в
автомобиле)
If your car is equipped with the steering wheel remote controller, you can operate this unit using the
controller. To do it, a JVC’s OE remote adapter (not supplied) which matches with your car is required.
Consult your JVC IN-CAR ENTERTAINMENT dealer for details.
Wenn Ihr Fahrzeug mit einer Lenkradferndienung ausgestattet ist, können Sie damit diesen Receiver steuern.
Hierfür ist ein für Ihr Fahrzeug passender Radio-Lenkrad-Fernbedienungsadaption von JVC (nicht im
Lieferumfang enthalten) erforderlich. Für weitere Einzelheiten wenden Sie sich an Ihren JVC Autoradiohändler.
Если автомобиль оборудован рулевым пультом дистанционного управления, его можно
использовать для управления данным устройством. Для этого необходим адаптер рулевого пульта
дистанционного управления JVC OE (не поставляется), подходящий для Вашего автомобиля. За более
подробной информацией обратитесь к поставщику автомобильных аудиосистем компании JVC.
*
4
Signal cord (not supplied for this unit)
*
4
Einzelleitung (wird nicht mit Gerät
mitgeliefert)
*
4
Кабель сигнала (не входит в комплект
поставки)
*
7
Connecting cord supplied for your CD changer or
DAB tuner
*
7
Anschließen des für CD-Wechsler oder DAB-Tuner
mitgelieferten Kabels
*
7
Подключение кабеля, входящего в комплект
поставки устройства автоматической смены
компакт-дисков или тюнера DAB
CAUTION / ACHTUNG / ПРЕДОСТЕРЕЖЕНИЕ:
Before connecting the external components,
make sure that the unit is turned off.
Vor dem Anschließen der externen Komponenten
sicherstellen, dass das Gerät ausgeschaltet ist.
Перед подключением внешних компонентов
убедитесь в том, что устройство выключено.
D
Connecting the external components / Anschließen der externen Komponenten / Подключение внешних устройств
CD changer, DAB tuner, Apple iPod®, or JVC D. player / CD-Wechsler, DAB-Tuner, Apple iPod® oder JVC D. Player / Устройство автоматической смены
компакт-дисков, тюнер DAB, Apple iPod
® или проигрыватель JVC D.
External component
Externe Komponente
Внешнее устройство
You can connect these components in series as illustrated below. The iPod*
6
or D. player can be connected using an interface adapter (not supplied)—KS-PD100 (for iPod) or KS-PD500 (for D. player).
Sie können diese Komponenten in Reihe anschließen, wie in der Abbildung unten gezeigt. Der iPod*
6
oder D. Player kann mit einem Schnittstellenadapter angeschlossen werden (nicht mitgeliefert)—KS-PD100
(für iPod) oder KS-PD500 (für D. Player).
Эти внешние устройства можно подключать параллельно, как показано на рисунке. Проигрыватель iPod*
6
или D. можно подключить с помощью интерфейсного адаптера (не входит в комплект
поставки)—KS-PD100 (для iPod) или KS-PD500 (для проигрывателя D.).
Other external component / Andere externe Komponenten / Другое внешнее устройство
or
oder
или
Set “EXT IN” for the external input setting (See page 17 of the INSTRUCTIONS.) / Stellen Sie „EXT IN“ für externe Eingangseinstellung ein (Siehe Seite 17 der BEDIENUNGSANLEITUNG.) / Установите для
внешнего входа значение “EXT IN” (Cм. ИНСТРУКЦИИ ПО ЭКСПЛУАТАЦИИ на стр. 17.)
*
8
Line Input Adapter KS-U57 (not supplied for this unit)
*
8
Line-Eingangsadapter KS-U57 (wird nicht mit Gerät mitgeliefert)
*
8
Коммуникационный адаптер KS-U57 (не входит в комплект поставки)
Set “CHANGER” for the external input setting (See page 17 of the INSTRUCTIONS.) / Stellen Sie „CHANGER“ für externe Eingangseinstellung ein (Siehe Seite 17 der BEDIENUNGSANLEITUNG.) /
Установите для внешнего входа значение “CHANGER” (Cм. ИНСТРУКЦИИ ПО ЭКСПЛУАТАЦИИ на стр. 17.)
*
6
iPod is a trademark of Apple Computer, Inc.,
registered in the U.S. and other countries.
*
6
iPod ist ein Warenzeichen von Apple Computer, Inc.,
eingetragen in den USA und anderen Ländern.
*
6
iPod является торговой маркой Apple Computer,
Inc., зарегистрированной в США и других
странах.
External component
Externe Komponente
Внешнее устройство
CD changer jack / Buchse für CD-Wechsler /
Разъем устройства автоматической
смены компакт-дисков
3.5 mm stereo mini plug
3,5-mm-Stereo-Ministecker
Мини-разъем стерео-3,5 мм
*
9
AUX Input Adapter KS-U58 (not supplied for this unit)
*
9
AUX-Eingangsadapter KS-U58 (wird nicht mit Gerät mitgeliefert)
*
9
Адаптер для подключения дополнительных устройств KS U58
(не входит в комплект поставки)
Apple iPod
(separately purchased)
Apple iPod (getrennt gekauft)
Apple iPod
(продается отдельно)
JVC D. player
(separately purchased)
JVC D. Player
(getrennt gekauft)
Проигрыватель JVC D.
(продается отдельно)
JVC DAB tuner
DAB-Tuner von JVC
Тюнер DAB JVC
JVC CD changer
CD-Wechsler von JVC
Устройство автоматической
смены компакт-дисков JVC
JVC DAB tuner
DAB-Tuner von JVC
Тюнер DAB JVC
JVC CD changer
CD-Wechsler von JVC
Устройство автоматической
смены компакт-дисков JVC
Apple iPod
(separately purchased)
Apple iPod (getrennt gekauft)
Apple iPod
(продается отдельно)
JVC D. player
(separately purchased)
JVC D. Player
(getrennt gekauft)
Проигрыватель JVC D.
(продается отдельно)
CD changer jack / Buchse für CD-Wechsler /
Разъем устройства автоматической
смены компакт-дисков
CD changer jack
Buchse für CD-Wechsler
Разъем устройства
автоматической смены
компакт-дисков
JVC Amplifier
JVC Verstärker
JVC-усилитель
JVC Amplifier
JVC Verstärker
JVC-усилитель
Front speakers
Vordere Lautsprecher
Передние
громкоговорители
Subwoofer
Subwoofer
Низкочастотный
динамик
Connection 1 (integrated connection) / Anschluss 1 (integrierter Anschluss) /
Соединение 1 (интегрированное соединение)
Connection 2 (alternative connection) / Anschluss 2 (alternativer Anschluss) /
Соединение 2 (альтернативное соединение)
or
oder
или
or
oder
или
Instal3-4_KD-G722_013A_f.indd 4Instal3-4_KD-G722_013A_f.indd 4 12/20/05 5:12:17 PM12/20/05 5:12:17 PM

Other manuals for JVC KD-G722

Related product manuals