EasyManua.ls Logo

KEF KIT100 - introduction; carton contents; System Components; using the manual

KEF KIT100
60 pages
Print Icon
To Next Page IconTo Next Page
To Next Page IconTo Next Page
To Previous Page IconTo Previous Page
To Previous Page IconTo Previous Page
Loading...
KIT100
- 2 -
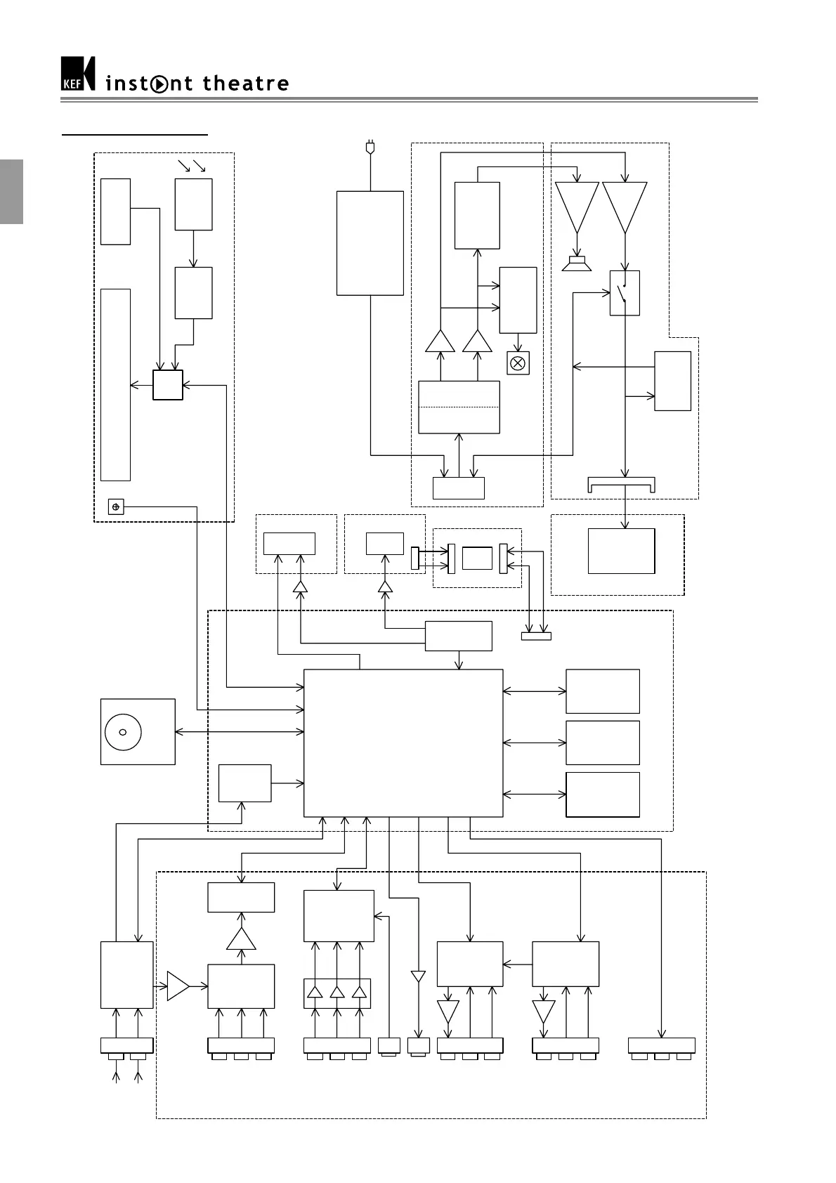
FM
AM
AM ANT
FM ANT 75R
TV
VCR
SAT
TV
VCR
SAT
SAT
MON
OUT
AUDIO
DIGITAL
COAX
OPTICAL IN
COMPOSITE
VIDEO
VCR
SAT
Y
Cb
Cr
COMPONENT
VIDEO
S-VIDEO
MON
OUT
VCR
SAT
TUNER
MODULE
RST-01-0410
XA
AUDIO
SELECTOR
CD4052
XA
ADC
CS5333
74HC04
SPDIF
INTERFACE
AK4117
XA
XA
COMPOSITE
VIDEO
SELECTOR
CD4052
S-VIDEO
SELECTOR
CD4053
RDS
DEMOD
LC72723
DVD FRONTEND
+
SERVER
IR
VFD
ZEC SPC02 .01.11-02
VFD
DRIVER
PT6311
ADC
COMPARATOR
KEY
MATRIX
ZR36751
VADDISV
32M Bit
16Bit
SDRAM
32M Bit
16Bit
FLASH
EEPROM
4K
EEPROM
24C08
SCARTD-TYPE
PSU1 BOARD
D-TYPE
XA
XA
TDA7293
TDA7295
R/C/L
SR/SL
SPEAKER
OUT
SPEAKER
PRESENCE
DETECTOR
60W
SUB
SIGNAL
LEVEL
DETECTOR
POWER SUPPLY
SATELLITE
SPEAKER
AMP BOARD
AV BOARD
MPGE BOARD
OPTO
SENSOR
AGC
KEY BOARD
MUTI BOARD
SPEAKER
OPTICAL OUT
DAC
PCM1606
SCART BOARD
CONN
CONN
CONN
CONN
PSU2 BOARD
PSU2
VOL
TDA7448
PT2313
BASS TREBLE
FAN
(X2)
BLOCK DIAGRAM

Other manuals for KEF KIT100

Related product manuals