EasyManua.ls Logo

Kelvinator KCHRI54R2DFE - KCHRI27 R1 GDR Detailed Wiring

Kelvinator KCHRI54R2DFE
36 pages
Print Icon
To Next Page IconTo Next Page
To Next Page IconTo Next Page
To Previous Page IconTo Previous Page
To Previous Page IconTo Previous Page
Loading...
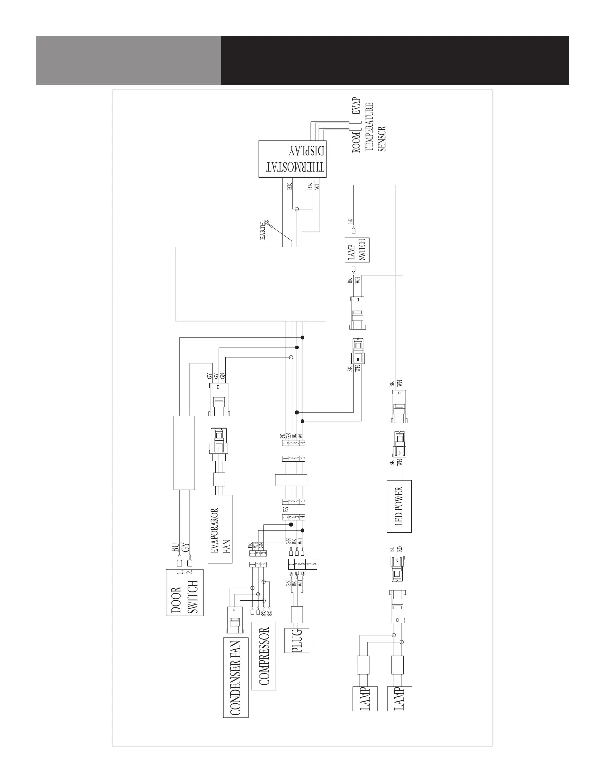
12 REACH-INS REFRIGERATORS/FREEZERS
Wiring Diagram
KCHRI27R1GDR
CALL FACTORY FOR REPLACEMENT PARTS:
866-339-8515

Related product manuals