EasyManua.ls Logo

klover DIVA Plus - 13 Wiring Diagrams; DIVA - STAR14 Wiring Diagram (Motherboard I023)

klover DIVA Plus
48 pages
Print Icon
To Next Page IconTo Next Page
To Next Page IconTo Next Page
To Previous Page IconTo Previous Page
To Previous Page IconTo Previous Page
Loading...
39
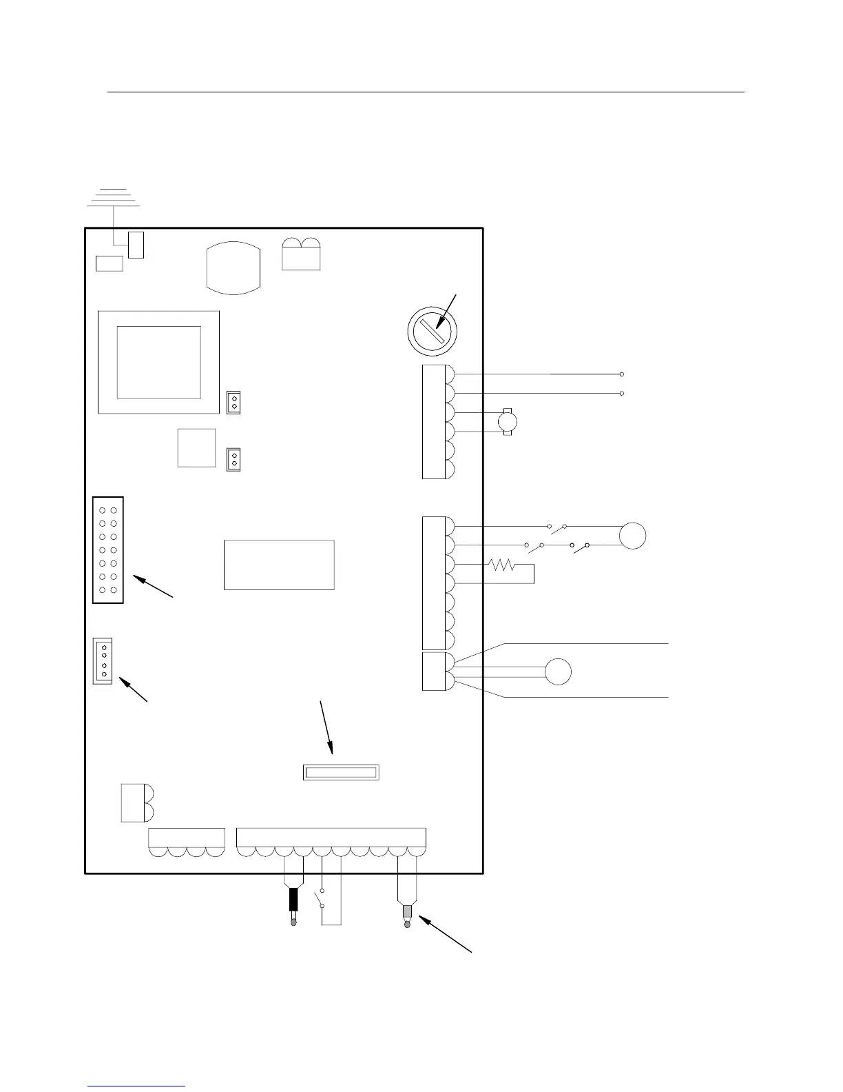
13. WIRING DIAGRAMS
13.1 DIVA STAR14 wiring diagram (Motherboard I023)
TRANSFORMER
IGNITION RELAY
EARTH
FLUE GAS
EXTRATION
INTAKE DEVICE
PHASE
NEUTRAL
230Vac
NETWORK
BROWN
BLUE
M
SCREW FEED
MOTOR REDUCER
ALF
ALP
IGNITION
RESISTANCE
ROOM
THERMOSTA
T
CN4
CN8
CN9
CN13
CN5
CN1
CN2
CN7
PELLET SIDE
FUMES PROBE
N.PEL.
N.H20
N.AMB.
TERM.
BLUE
RED
WATER
PROBE
-TC1+
ACC.
COC.
N
F
SCAM.
FUMI
N
AL1AL2
IMPORTANT: DO NOT
INVERT THE POSITION
OF THE WIRES
CN6
DISSIPATER
N
F
SCAM
FUMI
CN15
FUSE
4A 5X20
CN12
CN10
BOARD I023
CN14
DISPLAY
CONNECTOR
WIRES (WITH 220V)
CONTROL OF ANT
COUPLED
BOILER
SCAM.
AUX
ALT
P
HEATING SYSTEM
PUMP
SAFETY DEVICES KEY:
ALP = DOOR CLOSING MICRO SWITCH
ALF = FLUE GAS PRESSURE SWITCH
ALT = MANUAL RE-ARM THERMOSTAT
CONNECTOR
FOR SERIAL OR
EXPANSION BOARD
I055 CONNECTION
CONNECT A RELAY AT SET-UP WIRES OUTLET
(POWERED WITH 220V VOLTAGE) FOR ELECTRIC
CONNECTION TO COUPLED BOILER.
CR2032 3Volts
CHRONO-THERMOSTAT
CLOCK BATTERY

Other manuals for klover DIVA Plus

Related product manuals