EasyManua.ls Logo

Kohler COMMAND CH20 - Page 112

Kohler COMMAND CH20
232 pages
Print Icon
To Next Page IconTo Next Page
To Next Page IconTo Next Page
To Previous Page IconTo Previous Page
To Previous Page IconTo Previous Page
Loading...
5B.43
Section 5B
EFI Fuel System
5B
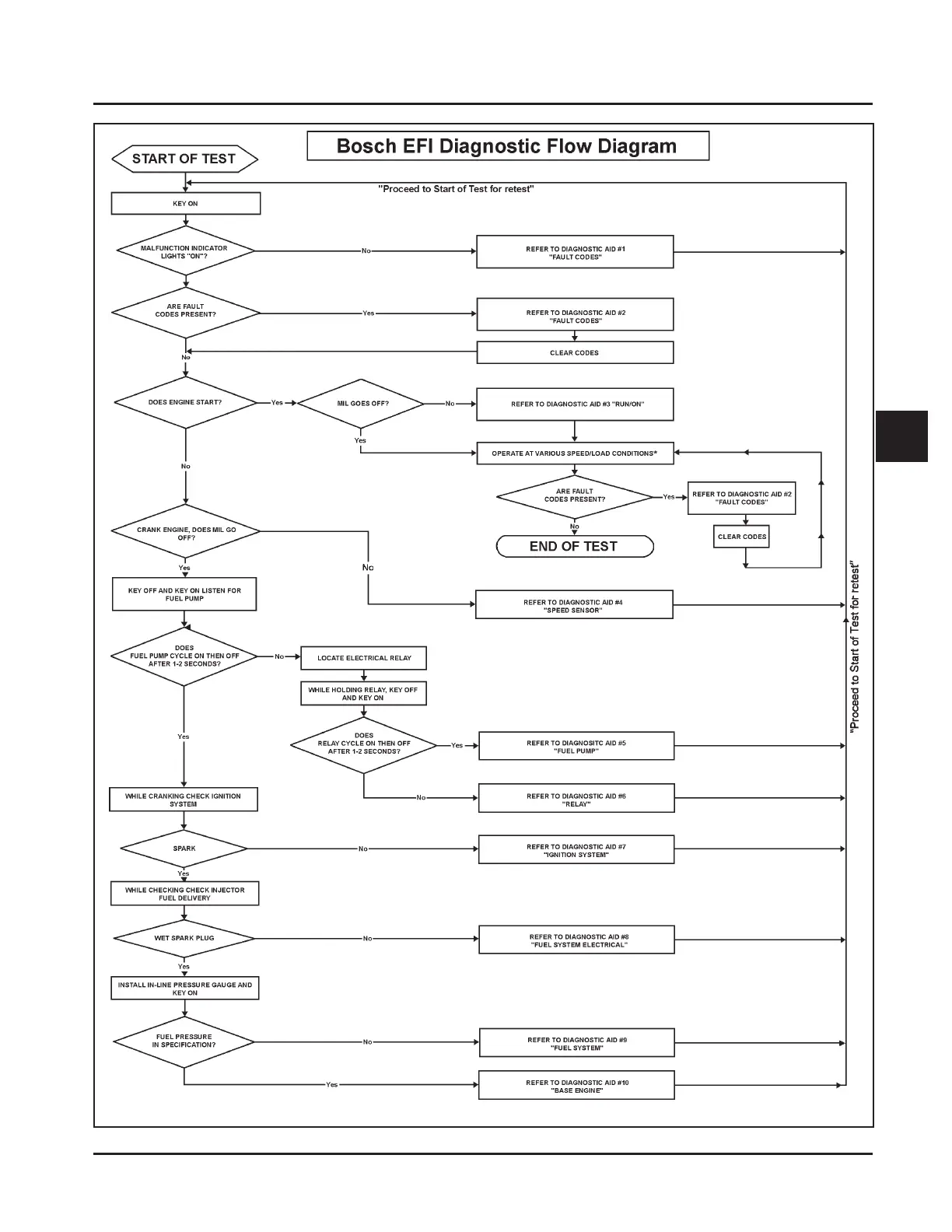
Figure 5B-44.
*Operate for an appropriate period of time based upon original fault codes.

Other manuals for Kohler COMMAND CH20

Related product manuals