EasyManua.ls Logo

Leitch DPS-575 - Page 135

Leitch DPS-575
248 pages
Print Icon
To Next Page IconTo Next Page
To Next Page IconTo Next Page
To Previous Page IconTo Previous Page
To Previous Page IconTo Previous Page
Loading...
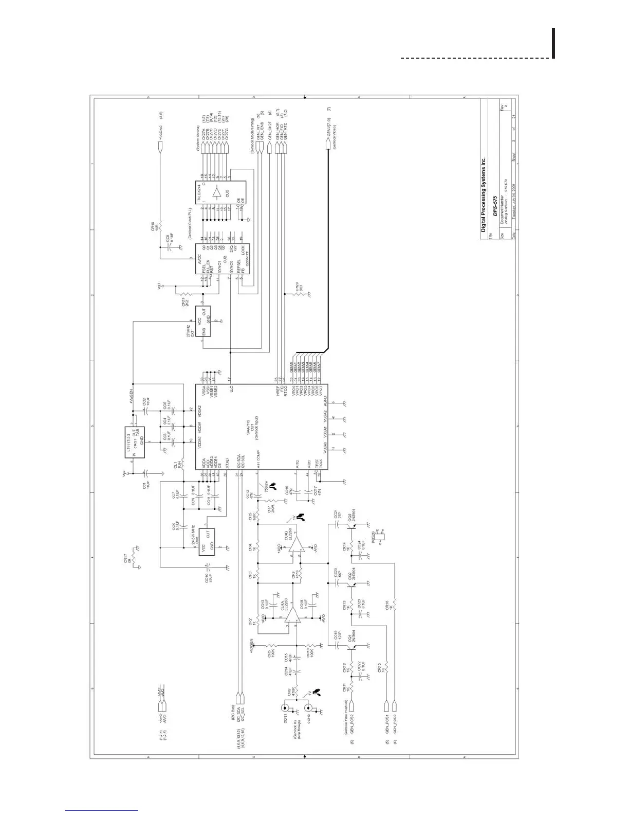
Chapter 16:
Schematics
121

Table of Contents

Related product manuals