EasyManua.ls Logo

LENCO CR-620 - Page 48

LENCO CR-620
88 pages
Print Icon
To Next Page IconTo Next Page
To Next Page IconTo Next Page
To Previous Page IconTo Previous Page
To Previous Page IconTo Previous Page
Loading...
48
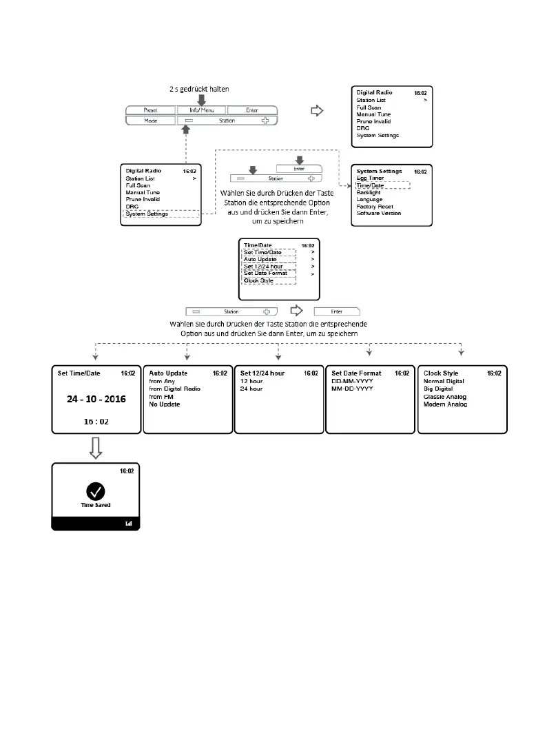
16. Uhrzeit/Datum

Related product manuals