EasyManua.ls Logo

LG 22LD320 - Page 21

LG 22LD320
194 pages
Print Icon
To Next Page IconTo Next Page
To Next Page IconTo Next Page
To Previous Page IconTo Previous Page
To Previous Page IconTo Previous Page
Loading...
19
PREPARATION
LCD TV Models : 19/22LU40
**
, 19/22/26LU50
**
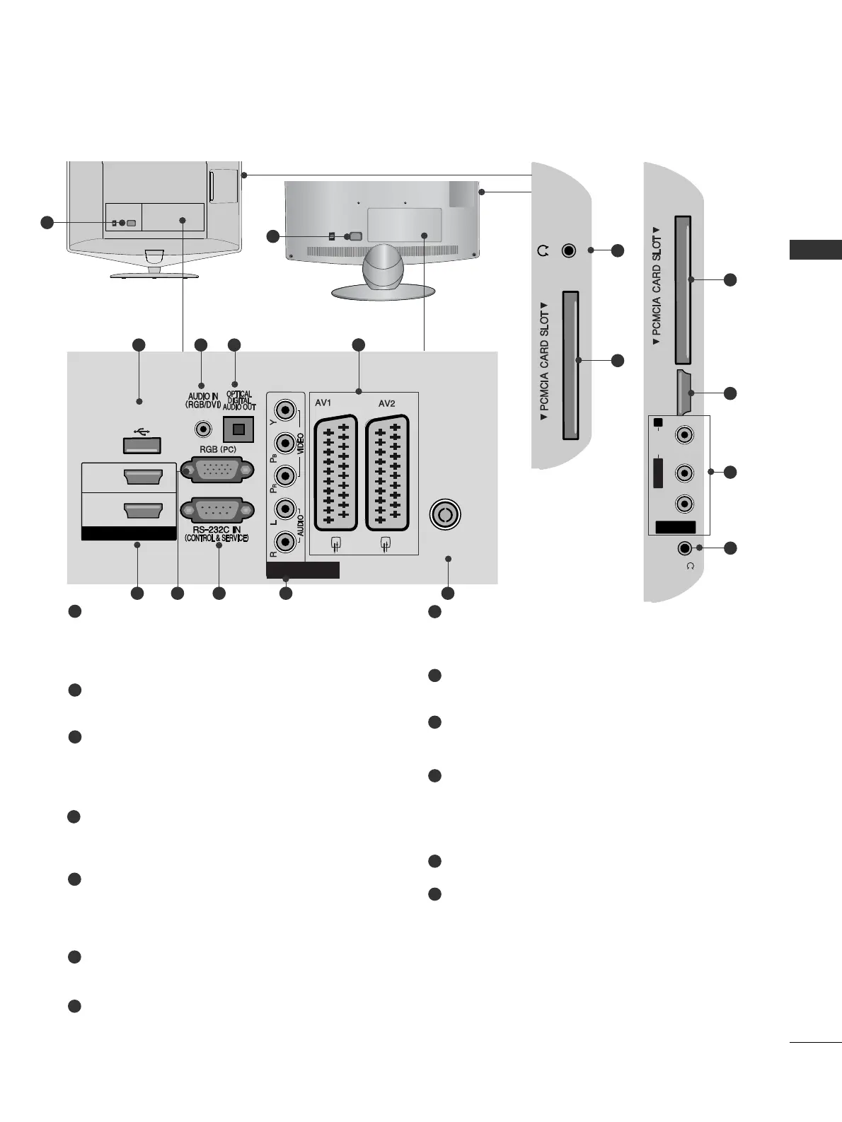
Power Cord Socket
This TV operates on an AC power. The voltage is
indicated on the Specifications page.(
GG
p.155 to
167
) Never attempt to operate the TV on DC power.
RGB/DVI Audio Input
Connect the audio from a PC or DTV.
OPTICAL DIGITAL AUDIO OUT
Connect digital audio to various types of equipment.
Connect to a Digital Audio Component.
Use an Optical audio cable.
Euro Scart Socket (AV1/AV2)
Connect scart socket input or output from an
external device to these jacks.
HDMI/DVI IN Input
Connect an HDMI signal to HDMI IN. Or DVI
(VIDEO) signal to HDMI/DVI port with DVI to HDMI
cable.
RGB Input
Connect the output from a PC.
RS-232C IN (CONTROL & SERVICE) PORT
Connect to the RS-232C port on a PC.
This port is used for Service or Hotel mode.
Component Input
Connect a component video/audio device to
these jacks.
Antenna Input
Connect antenna or cable to this jack.
Headphone Socket
Plug the headphone into the headphone socket.
PCMCIA (Personal Computer Memory Card
International Association) Card Slot
Insert the CI Module to
PPCCMMCCIIAA CCAARRDD SSLLOOTT..
(This feature is not available in all countries.)
SERVICE ONLY PORT
Audio/Video Input
Connect audio/video output from an external
device to these jacks.
1
2
3
4
5
6
7
8
9
10
11
12
13
H/P
AV IN 3
L/MONO
R
AUDIO
VIDEO
HDMI
IN 3
H/P
ON
OFF
11
10
H/P
AV IN 3
L/ MONO
R
AUDIO
VIDEO
HDMI
IN 3
H/P
ON
OFF
1
ON
OFF
1
HDMI / DVI IN
2
1(DVI)
ANTENNA IN
COMPONENT IN
USB IN
SERVICE ONLY
H/P
AV IN 3
L/MONO
R
AUDIO
VIDEO
HDMI
IN 3
H/P
(RGB)
ON
OFF
2
12
4
3
95 6 7 8
H/P
AV IN 3
L/MONO
R
AUDIOAUDIO
VIDEOVIDEO
HDMI
IN 3
H/P
ON
OFF
11
5
13
10
(Only 26LU50
**
)
(Only 19/22LU40
**
)
(Only 19/22/26LU50
**
)

Table of Contents

Related product manuals