EasyManua.ls Logo

LG 22LD350 - Page 19

LG 22LD350
34 pages
Print Icon
To Next Page IconTo Next Page
To Next Page IconTo Next Page
To Previous Page IconTo Previous Page
To Previous Page IconTo Previous Page
Loading...
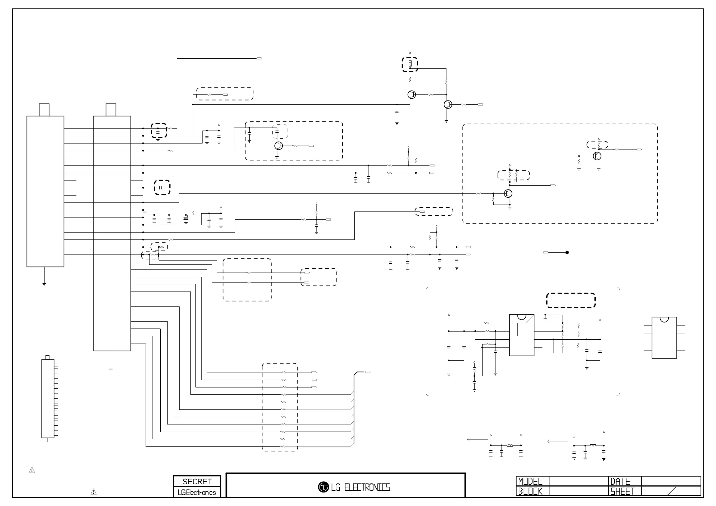
THERMAL
THE SYMBOL MARK OF THIS SCHEMETIC DIAGRAM INCORPORATES
SPECIAL FEATURES IMPORTANT FOR PROTECTION FROM X-RADIATION.
FILRE AND ELECTRICAL SHOCK HAZARDS, WHEN SERVICING IF IS
ESSENTIAL THAT ONLY MANUFATURES SPECFIED PARTS BE USED FOR
THE CRITICAL COMPONENTS IN THE SYMBOL MARK OF THE SCHEMETIC.
FE_TS_DATA[3]
FE_TS_DATA[6]
FE_TS_DATA[7]
FE_TS_DATA[1]
FE_TS_DATA[4]
FE_TS_DATA[0]
FE_TS_DATA[2]
FE_TS_DATA[5]
R3758
82
R3734
0
+5V_TU
C3726
0.1uF
16V
FE_TS_SYNC
R3729
0
CHINA_OPT
R3721
0
CHINA_OPT
C3731
10uF
10V
OPT
Q3705
ISA1530AC1
E
B
C
R3745
10K
CHINA_OPT
+3.3V_TU
RF_SWITCH_CTL
R3722
0
CHINA_OPT
R3743
10K
CHINA_OPT
R3724
0
CHINA_OPT
C3708
0.1uF
16V
IF_AGC_MAIN
Q3703
ISA1530AC1
E
B
C
R3739 100
CHINA_OPT
+5V_General
TU_SIF
IF_AGC_SEL
R3762 0
OPT
TU_CVBSC3702
0.1uF 16V
C3704
0.1uF
16V
R3731
0
CHINA_OPT
FE_TS_CLK
TUNER_RESET
R3738 100
CHINA_OPT
R3733
100K
R3730
0
CHINA_OPT
L3703
BLM18PG121SN1D
LNA2_CTL
R3701 0
CHINA_OPT
Q3704
2SC3052
OPT
E
B
C
R3750
1K
OPT
C3725
0.1uF
16V
L3702
BLM18PG121SN1D
R3754
10K
OPT
R3737
2.2K
CHINA_OPT
R3702 0
CHINA_OPT
FE_TS_VAL_ERR
R3744
4.7K
CHINA_OPT
C3710
0.1uF
16V
FE_TS_DATA[0-7]
Q3701
ISA1530AC1
CHINA_OPT
E
B
C
C3707
100pF
50V
+5V_TU
IF_P_MSTAR
+3.3V_TU
C3703
100pF
50V
R3723
0
CHINA_OPT
R3707 0
OPT
+3.3V_TU
TU_SDA
C3716
22pF
50V
OPT
C3727
0.1uF
16V
DEMOD_SDA
+3.3V_Normal
+3.3V_TU
C3728
0.1uF
16V
OPT
C3714
22pF
50V
CHINA_OPT
C3724
0.1uF
16V
R3742
4.7K
CHINA_OPT
DEMOD_RESET
C3715
22pF
50V
OPT
+5V_TU
+3.3V_TU
R3749 0
CONTROL_ATTEN
R3728
0
CHINA_OPT
IF_N_MSTAR
R3727
0
CHINA_OPT
C3701
0.1uF
16V
Q3702
2SC3052
CHINA_OPT
E
B
C
L3701
BLM18PG121SN1D
CHINA_OPT
C3712
22pF
50V
CHINA_OPT
TU_SCL
R3753
4.7K
DEMOD_SCL
R3725
0
CHINA_OPT
R3726
0
CHINA_OPT
R3705 0
CHINA_OPT
+5V_TU
+5V_TU
R3732
100
C3709
0.01uF
25V
CHINA_OPT
R3760 0
EU_OPT
R3761 0
EU_OPT
C3737
100pF
50V
C3738
0.1uF
16V
R3704
0
EU_OPT
R3752
220
R3751
220
R3755
470
R3740
1.2K R3741
1.2K
R3735
33
R3736
33
C3711
18pF
50V
C3713
18pF
50V
TU3702
TDTJ-S001D
EU_TUNER
14
3.3V
13
1.2V
5
AS
12
GND
11
VIDEO
2
BST_CNTL
10
NC
4
NC[RF_AGC]
1
ANT_PWR[OPT]
17
DIF_1
9
SIF
8
NC[IF_TP]
3
+B
16
IF_AGC_CNTL
7
SDA
6
SCL
15
RESET
18
DIF_2
19
SHIELD
TU3701
TDFR-C035D
CN_HORIZONTAL_LG3911
1
RF_S/W_CNTL
2
BST_CNTL
3
+B1[+5V]
4
NC[RF_AGC]
5
NC_1
6
SCLT
7
SDAT
8
NC_2
9
SIF
10
NC_3
11
VIDEO
12
GND
13
+B2[1.2V]
14
+B3[3.3V]
15
RESET
16
NC_4
17
SCL
18
SDA
19
ERR
20
SYNC
21
VALID
22
MCL
23
D0
24
D1
25
D2
26
D3
27
D4
28
D5
29
D6
30
D7
31
SHIELD
C7934
100uF
16V
CHINA_OPT
TU3701-*1
TDFR-C055D
CN_VERTICAL_LG3911
1
RF_S/W_CNTL
2
BST_CNTL
3
+B1[+5V]
4
NC[RF_AGC]
5
NC_1
6
SCLT
7
SDAT
8
NC_2
9
SIF
10
NC_3
11
VIDEO
12
GND
13
+B2[1.2V]
14
+B3[3.3V]
15
RESET
16
NC_4
17
SCL
18
SDA
19
ERR
20
SYNC
21
VALID
22
MCL
23
D0
24
D1
25
D2
26
D3
27
D4
28
D5
29
D6
30
D7
31
SHIELD
C3722
22uF
16V
C3723
10uF
16V
0.1uF
C3734
OPT
R3748-*1
20K
1%
BCD
R3708
10K
BCD
R3709
10K
SEMTEK
R3756
0
5%
SEMTEK
C3732
10uF
10V
R3710
10K
BCD
0.1uF
C3733
OPT
L3704
500
BCD
0.1uF
C3717
R3747-*1
39K
1%
BCD
+3.3V_TU
R3748
5.1K
5%
SEMTEK
IC3701
AP2132MP-2.5TRG1
BCD
3
VIN
2
EN
4
VCTRL
1
PG
5
NC
6
VOUT
7
ADJ
8
GND
9
[EP]
+5V_Normal
+1.2V_TU
0.1uF
C3729
C3730
10uF
10V
R3756-*1
20K
1%
BCD
IC3701-*1
SC4215ISTRT
SEMTEK
3
VIN
2
EN
4
NC_2
1
NC_1
5
NC_3
6
VO
7
ADJ
8
GND
R3747
9.1K
5%
SEMTEK
+1.2V_TU
VER 2.0
EU CAN TUNER
should be guarded by ground
The pull-up/down of LNA2_CTL
is depended on MODLE_OPT_1.
GPIO must be added for FE_BOOSTER_CTL
FE_BOOSTER_CTL
60mA
FE_AGC_SPEED_CTL
LGIT CAN NIM_H/N TUNER for EU & CHINA
close to TUNER
close to TUNER
close to TUNER
Close to the tuner
200mA
Pull-up can’t be applied
because of MODEL_OPT_2
GPIO must be added.
Close to the CI Slot
1. should be guarded by ground
2. No via on both of them
3. Signal Width >= 12mils
Signal to Signal Width = 12mils
Ground Width >= 24mils
OPTION : RF AGC
close to IF line
GP2_Saturn7
27
090916 de-rating solution
090916 de-rating solution
SEMTEK:Vout=0.8*(1+R1/R2)
BCD:Vout=0.6*(1+R1/R2)
R2
R1
BCD VOUT : 1.215V
SEMTEK VOUT : 1.248V

Other manuals for LG 22LD350

Related product manuals