THE SYMBOL MARK OF THIS SCHEMETIC DIAGRAM INCORPORATES
SPECIAL FEATURES IMPORTANT FOR PROTECTION FROM X-RADIATION.
FIRE AND ELECTRICAL SHOCK HAZARDS, WHEN SERVICING IF IS
ESSENTIAL THAT ONLY MANUFACTURES SPECIFIED PARTS BE USED FOR
THE CRITICAL COMPONENTS IN THE SYMBOL MARK OF THE SCHEMETIC.
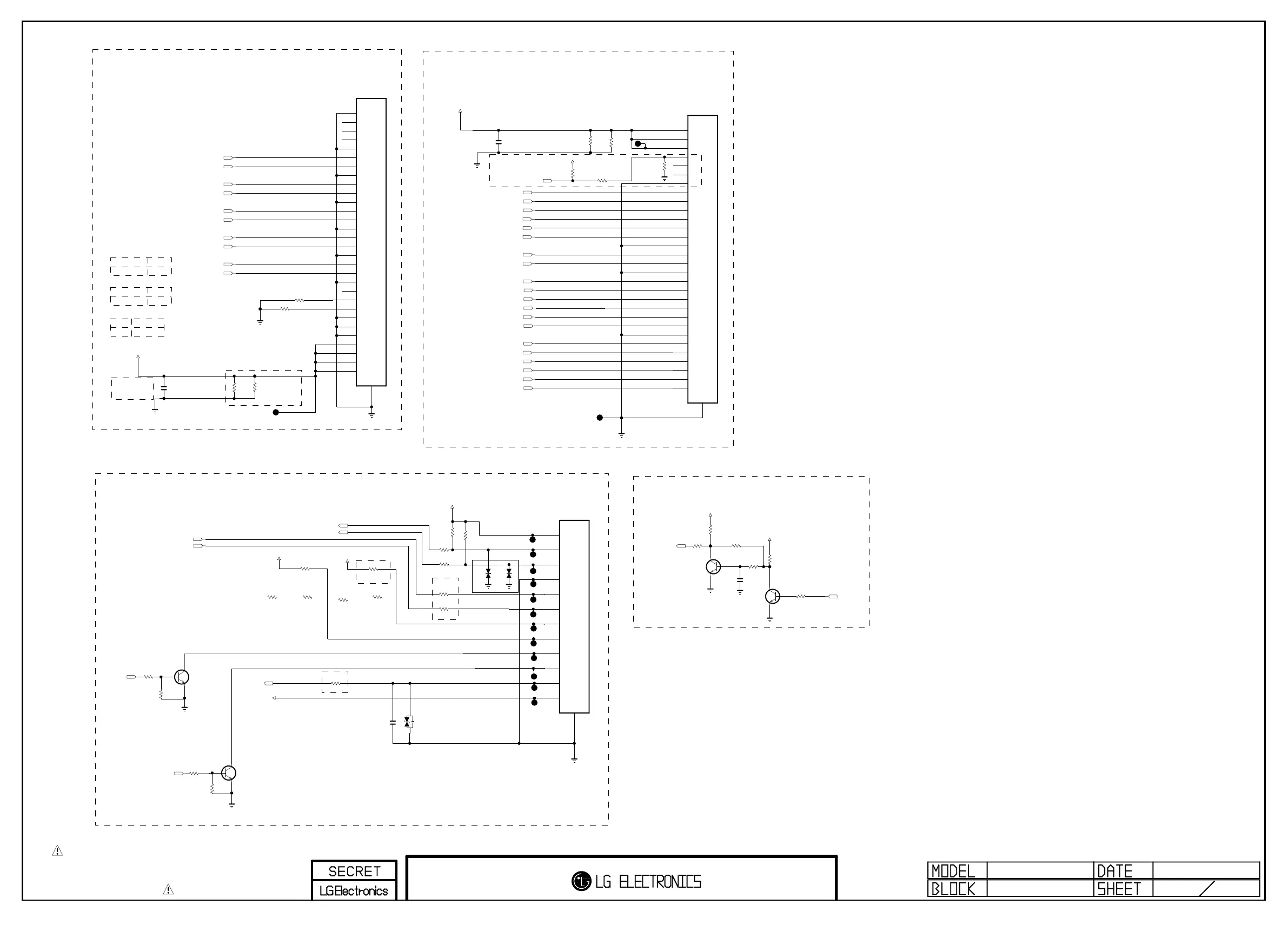
IR/CONTROL/MODULE
2013/05/23
6
MA55
Q601
MMBT3904(NXP)
E
B
C
R614
3.3K
JP605
JP612
R600
10K
JP609
R602
10K
KEY_SDA
Q600
MMBT3904(NXP)
E
B
C
JP606
JP608
R613
3.3K
JP602
C601
1000pF
50V
+3.3V_ST
+3.3V_ST
JP607
R609
200
+3.3V_ST
KEY1
LED_AMBER
JP603
+3.3V_ST
IR
KEY_SCL
KEY2
R611
100
JP611
JP610
VA600
20V
JP604
R612
100
LED_RED
R601
10K
OPT
P601
12507WR-12L
1
2
3
4
5
6
7
8
9
10
11
12
13
JP601
Q603
MMBT3904(NXP)
(OPT)IR_OUT
E
B
C
R619
0
OPT
R620
10K
(OPT)IR_OUT
+3.3V_ST
R617
22
(OPT)IR_OUT
R621
10K
(OPT)IR_OUT
IR_OUT
Q602
MMBT3904(NXP)
(OPT)IR_OUT
E
B
C
IR
R622
47K
(OPT)IR_OUT
C603
1000pF
50V
(OPT)IR_OUT
+3.3V_ST
R618
10K
(OPT)IR_OUT
RXA1+
RXB0-
RXB1+
RXB0+
RXACK-
+12V_PANEL_POWER
RXBCK-
R616
5.6K
FHD(5V Panel)
RXACK+
R605
5.6K
HD(12V Panel)
RXBCK+
R604
5.6K
HD(12V Panel)
RXACK-
RXA0-
R608
0
23.6" (LVDS)
RXA2+
JP600
C600
0.1uF
16V
HD(12V Panel)
RXA0+
RXA0-
+5V_PANEL_POWER
RXACK+
P602
10031HR-30
FHD(5V Panel)
1
2
3
4
5
6
7
8
9
10
11
12
13
14
15
16
17
18
19
20
21
22
23
24
25
26
27
28
29
30
31
RXA0+
RXA1-
C602
0.1uF
16V
FHD(5V Panel)
RXB3+
RXA2+
RXA1+
JP613
RXA3+
RXB3-
RXB2-
R607
0
26"/27.5" (LVDS)
RXA3+
RXA3-
RXA1-
RXB1-
RXA3-
RXB2+
RXA2-
P600
10031HR-30
HD(12V Panel)
1
2
3
4
5
6
7
8
9
10
11
12
13
14
15
16
17
18
19
20
21
22
23
24
25
26
27
28
29
30
31
RXA2-
R615
5.6K
FHD(5V Panel)
R623
22
TOUCH KEY
R624
22
TOUCH KEY
R627
0
INTERLACE_CTRL
R626
100
OPT
JP614
+3.3V_Normal
R625
4.7K
OPT
R606 150
1/10W
1%
MT_joy_stick
R610 270
1/10W
1%
MT_joy_stick
R603
4.7K
OPT
R610-*1 330
1/10W
1%
touch_key
R606-*2 150
1/10W
1%
LB_joy_stick
R610-*2
680
1/10W
5%
LB_joy_stick
R606-*1 270
1/10W
1%
touch_key
D411
30V
CDS3C30GTH
D410
30V
CDS3C30GTH
IR/LED and Control
121118
Red LED(Non M75):4.8mA
(IR Port protection against ESD)
0424
121018
100ohm->200ohm
R604,R610
2012->1608
Amber LED(Non M75):5.9mA
12.07.17
Change D601~3
Red LED(M75) : 5.9mA
Amber LED(M75) : 16mA
IR_OUT(Ready)
Module(HD)
Module(FHD)
4.7K/10W*4ea 5.6/10W*2ea
111116
100uF Ecap
Deletion
EAE38362801
Close to Wafer
For Interlace Mode
High : Interlace Mode
Low : Normal Mode
2013.07.15
JEDIA
PIN21
0~0.7V
PIN22
2.7~3.3V
PIN22 (23.6")
0~0.7V JEDIA
GND
VESA
NC
21.6
ALL panel
2.7~3.3V
VESA
Close to Wafer
Copyright ⓒ 2014 LG Electronics. Inc. All right reserved.
Only for training and service purposes