EasyManua.ls Logo

LG 32LD460 - Page 36

LG 32LD460
73 pages
Print Icon
To Next Page IconTo Next Page
To Next Page IconTo Next Page
To Previous Page IconTo Previous Page
To Previous Page IconTo Previous Page
Loading...
THE SYMBOL MARK OF THIS SCHEMETIC DIAGRAM INCORPORATES
SPECIAL FEATURES IMPORTANT FOR PROTECTION FROM X-RADIATION.
FILRE AND ELECTRICAL SHOCK HAZARDS, WHEN SERVICING IF IS
ESSENTIAL THAT ONLY MANUFATURES SPECFIED PARTS BE USED FOR
THE CRITICAL COMPONENTS IN THE SYMBOL MARK OF THE SCHEMETIC.
+5V_TU
TUNER_RESET
C5006
100pF
50V
C5011
0.01uF
25V
BOOSTER_OPT
TU_CVBS
CONTROL_ATTEN
R5009
100
+3.3V_TU
R5001
0
RF_AGC_OPT
C5003
0.1uF
16V
+5V_TU
L5003
BLM18PG121SN1D
R5017
2.2K
BOOSTER_OPT
+3.3V_Normal
+3.3V_TU
Q5003
2SC3052
RF_AGC_OPT
E
B
C
C5024
0.1uF
16V
RF_SWITCH_CTL
C5018
22uF
16V
OPT
C5002
0.1uF
16V
RF_S/W_OPT
+1.2V/+1.8V_TU
LNA2_CTL
+5V_TU
IF_N_MSTAR
Q5005
ISA1530AC1
NON_TU_CVBS_BYPASS
E
B
C
L5001
MLB-201209-0120P-N2
BOOSTER_OPT
+3.3V_TU
+3.3V_TU
C5010
0.1uF
16V
C5007
0.1uF
16V
TU_SDA
R5027
1K
OPT
L5002
BLM18PG121SN1D
R5003
0
IF_AGC_SEL
C5021
0.1uF
16V
R5021
10K
BOOSTER_OPT
R5025
4.7K
R5026
1K
OPT
R5011
100K
C5022
0.1uF
16V
R5002
0
RF_S/W_OPT
Q5001
ISA1530AC1
BOOSTER_OPT
E
B
C
C5001
100pF
50V
+3.3V_TU
R5022
1K
C5016
0.1uF
16V
OPT
C5026
0.1uF
16V
RF_AGC_OPT
C5023
0.1uF
16V
R5014
0
BOOSTER_OPT
R5032
82
+5V_TU
C5017
22uF
16V
OPT
TU_SIF
Q5004
ISA1530AC1
E
B
C
C5020
22uF
16V
C5019
22uF
16V
IF_P_MSTAR
C5027
10uF
10V
RF_AGC_OPT
TU_SCL
+5V_TU
Q5002
2SC3052
BOOSTER_OPT
E
B
C
R5024
0
R5028
10K
RF_AGC_OPT
R5019
10K
BOOSTER_OPT
+1.2V/+1.8V_TU
R5033
1
C5028
0.1uF
16V
C5029
10uF
10V
R5034
0
NON_DEMOD_OPT
R5035
0
NON_DEMOD_OPT
R5038
1.2K
R5036
10
R5007 100
DEMOD_OPT
R5006 100
DEMOD_OPT
IF_P_EXT
IF_N_EXT
C5031
0.1uF
16V
IF_AGC
C5025
0.1uF 16V
R5029
470
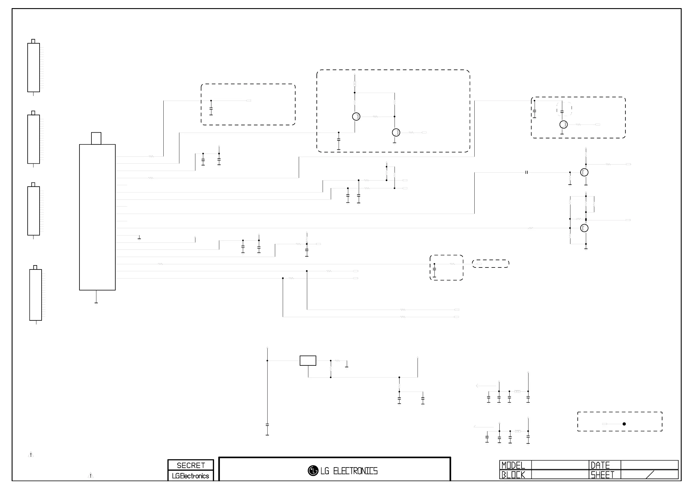
TU5001
TDTJ-S001D
DVB_1INPUT_H_LGIT
14
3.3V
13
1.2V
5
AS
12
GND
11
VIDEO
2
BST_CNTL
10
NC
4
NC[RF_AGC]
1
ANT_PWR[OPT]
17
DIF_1
9
SIF
8
NC[IF_TP]
3
+B
16
IF_AGC_CNTL
7
SDA
6
SCL
15
RESET
18
DIF_2
19
SHIELD
IC5001
AZ1117H-ADJTRE1(EH11A)
2
OUTPUT
3
INPUT
1
ADJ/GND
R5030
220
NON_TU_CVBS_BYPASS
R5031
220
TU5001-*3
TDVJ-H001F
NTSC_1INPUT_H_LGIT
14
3.3V
13
1.2V
5
AS
12
GND
11
VIDEO
2
BST_CNTL
10
NC
4
NC[RF_AGC]
1
ANT_PWR[OPT]
17
DIF_1
9
SIF
8
NC(IF_TP)
3
+B
16
IF_AGC_CNTL
7
SDA
6
SCL
15
RESET
18
DIF_2
19
SHIELD
TU5001-*2
TDVJ-H031F
NTSC_1INPUT_V_LGIT
14
3.3V
13
1.2V
5
AS
12
GND
11
VIDEO
2
BST_CNTL
10
NC
4
NC[RF_AGC]
1
ANT_PWR[OPT]
17
DIF_1
9
SIF
8
NC(IF_TP)
3
+B
16
IF_AGC_CNTL
7
SDA
6
SCL
15
RESET
18
DIF_2
19
SHIELD
+5V_Normal
TU5001-*4
UCA36AL
NTSC_1INPUT_H_SANYO
14
IF_AGC
13
D_IF2
5
NC_3[RF_AGC]
12
D_IF1
11
NC_5
2
NC_2
19
VIDEO
18
NC_7
10
AS
4
+5V[MAIN]
1
NC_1
17
NC_6[AFT]
9
SCL
8
SDA
3
GND_1
16
SIF
7
GND_2
6
NC_4[VT]
15
+5V[VIF]
20
SHIELD
TU5001-*1
TDTR-T035F
NTSC_2INPUT_H_LGIT
14
+B3[3.3V]
13
+B2[1.2V]
5
NC_2
12
GND
11
VIDEO
2
BST_CTL
10
NC_4
4
NC_1[RF_AGC]
1
RF_S/W_CTL
17
DIF_1[N]
9
SIF
8
NC_3
3
+B1[5V]
16
IF/AGC
7
SDAT
6
SCLT
15
RESET
18
DIF_2[P]
19
SHIELD
R5039
0
TU_CVBS_BYPASS
R5018
1.2K R5020
1.2KR5015
33
R5016
33
C5012
18pF
50V
C5013
18pF
50V
Ver. 1.1
GPIO must be added.
ATSC_CAN TUNER
The pull-up/down of LNA2_CTL
is depended on MODLE_OPT_1.
GPIO must be added for FE_BOOSTER_CTL
GP2_Saturn7M
Close to the tuner
OPTION : RF AGC
OPTION : BOOSTER
Pull-up can’t be applied
because of MODEL_OPT_2
200mA
should be guarded by ground
OPTION : RF S/W
LGIT CAN H/N TUNER for US&KOR&BRAZIL&TAIWAN&AUS
60mA
26
This was being applied to the only china demod,
so this has to be deleted in both main and ISDB sheet.
*Change History.
1.De-reting
1) R5029,R5030,R5031 : 1005 Type ==> 1608 Type(w.s.Jeong_1019)
Ver 1.0 --> 1.1:Change of chip type, 091019, w.s.jeong
2) R5030,R5031 : 200/1608 Type ==> 220/2012 Type(w.s.Jeong_1116)
2.ADD of TUNER P/N (w.s.Jeong_1116)
Ver 1.1 --> 1.2:Change of chip type, Add of Tuner P/N for NTSC_1INPUT
฀฀
091116, w.s.jeong

Other manuals for LG 32LD460

Related product manuals