EasyManua.ls Logo

LG 32LD490 - Page 52

LG 32LD490
289 pages
Print Icon
To Next Page IconTo Next Page
To Next Page IconTo Next Page
To Previous Page IconTo Previous Page
To Previous Page IconTo Previous Page
Loading...
A-48
PREPARATION
PREPARATION
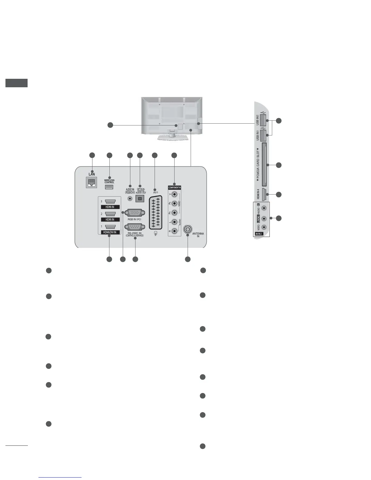
BACK PANEL INFORMATION
Image shown may differ from your TV.
Power Cord Socket
This TV operates on an AC power. Never
attempt to operate the
TV on DC power.
LAN
Network connection for
AccuWeather,
Picasa, YouTube, etc.
Also used for video, photo and music files on
a local network.
WIRELESS Control
Connect the Wireless Ready Dongle to the
TV to control the external input devices con-
nected to Wireless Media Box wirelessly.
RGB/DVI Audio Input
Connect the audio from a PC or DTV.
OPTICAL DIGITAL AUDIO OUT
Connect digital audio to various types of
equipment.
Connect to a Digital
Audio Component.
Use an Optical audio cable.
Euro Scart Socket (AV1)
Connect scart socket input or output from an
external device to these jacks.
Component Input
Connect a component video/audio device to
these jacks.
HDMI/DVI IN Input
Connect an HDMI signal to HDMI IN. Or DVI
(VIDEO) signal to HDMI/DVI port with DVI to
HDMI cable.
RGB IN Input
Connect the output from a PC.
RS-232C IN (CONTROL & SERVICE) PORT
Connect to the RS-232C port on a PC.
This port is used for Service or Hotel mode.
Antenna Input
Connect antenna or cable to this jack.
USB Input
Connect USB storage device to this jack.
PCMCIA (Personal Computer Memory
Card International
Association) Card Slot
Insert the CI Module to PCMCIA CARD SLOT.
(This feature is not available in all countries.)
Audio/Video Input
Connect audio/video output from an external
device to these jacks.
1
2
3
4
5
6
7
8
9
10
11
12
13
14
12
13
8
14
4 53
2
6 7
8 9 10
11
1

Table of Contents

Related product manuals