EasyManua.ls Logo

LG 32LE7900 - Connecting with an RCA Cable

LG 32LE7900
263 pages
Print Icon
To Next Page IconTo Next Page
To Next Page IconTo Next Page
To Previous Page IconTo Previous Page
To Previous Page IconTo Previous Page
Loading...
7
EXTERNAL EQUIPMENT SETUP
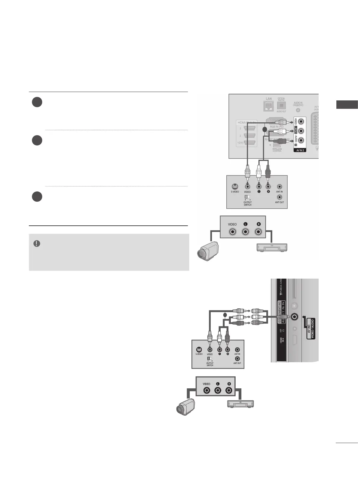
CONNECTING WITH AN RCA CABLE
NOTE
If you have a mono VCR, connect the audio cable from
the VCR to the AUDIO L/MONO jack of the TV.
1
Connect the AUDIO/VIDEO jacks between TV
and VCR or external equipment. Match the
jack colours (Video = yellow, Audio Left =
white, and Audio Right = red)
2
Insert a video tape into the VCR and press
PLAY on the VCR.
(
Refer to the VCR owner’s
manual.
)
Or, Operate the corresponding external equip-
ment.
(Refer to external equipment operating guide.)
3
Select AV2 input source using the INPUT but-
ton on the remote control.
If connected to AV IN 3, select AV3 input
source.
1
Camcorder
Video Game Set
or
1
Camcorder
Video Game Set
or
or

Table of Contents

Related product manuals