EasyManua.ls Logo

LG 32LF565B - Page 22

LG 32LF565B
70 pages
To Next Page IconTo Next Page
To Next Page IconTo Next Page
To Previous Page IconTo Previous Page
To Previous Page IconTo Previous Page
Loading...
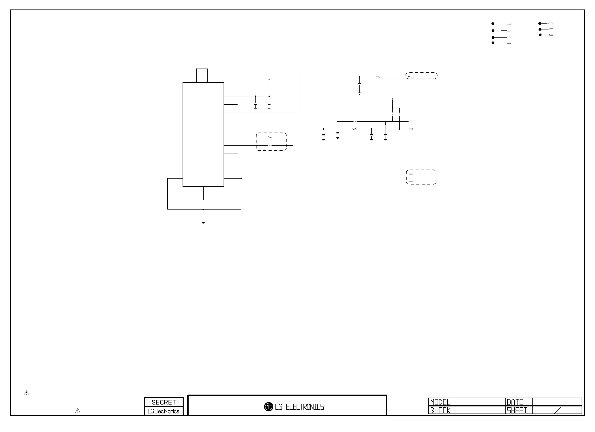
THE SYMBOL MARK OF THIS SCHEMETIC DIAGRAM INCORPORATES
SPECIAL FEATURES IMPORTANT FOR PROTECTION FROM X-RADIATION.
FIRE AND ELECTRICAL SHOCK HAZARDS, WHEN SERVICING IF IS
ESSENTIAL THAT ONLY MANUFACTURES SPECIFIED PARTS BE USED FOR
THE CRITICAL COMPONENTS IN THE SYMBOL MARK OF THE SCHEMETIC.
+3.3V_TU
C1613
20pF
50V
OPT
C1616
0.1uF
16V
IF_N_MSTAR
IF_AGC_SEL
FE_TS_VAL_ERR
+3.3V_TU
C1610
18pF
50V
C1615
100pF
50V
R1607 33
TU_SDA
FE_TS_DATA[0]
IF_P_MSTAR
R1609 100
C1609
18pF
50V
IF_AGC_MAIN
C1611
0.1uF
16V
TUNER_RESET
C1614
20pF
50V
OPT
TU_SCL
R1608 33
RF_SWITCH_CTL
FE_TS_SYNC
FE_TS_CLK
TDJH-G101D
TU1601
47
SHIELD
6
IF[P]
7
IF[N]
8
NC_2
9
NC_3
1
B1[+3.3V]
2
NC_1
3
IF_AGC
4
SCL
5
SDA
A1
A1
B1
B1
R1605 10
R1606
10
R1610
1K
R1611
1K
69
should be guarded by ground
Close to the tuner
FE_AGC_SPEED_CTL
close to the tuner pin, add,09029
1. should be guarded by ground
2. No via on both of them
3. Signal Width >= 12mils
Signal to Signal Width = 12mils
Ground Width >= 24mils
L14_M1A
GLOBAL tuner block KR & AJ
TUNER_INDIA
2013/12/03
Copyright © 2014 LG Electronics. Inc. All rights reserved.
Only for training and service purposes
LGE Internal Use Only

Other manuals for LG 32LF565B

Related product manuals