EasyManua.ls Logo

LG 32LS3400 - Page 27

LG 32LS3400
53 pages
To Next Page IconTo Next Page
To Next Page IconTo Next Page
To Previous Page IconTo Previous Page
To Previous Page IconTo Previous Page
Loading...
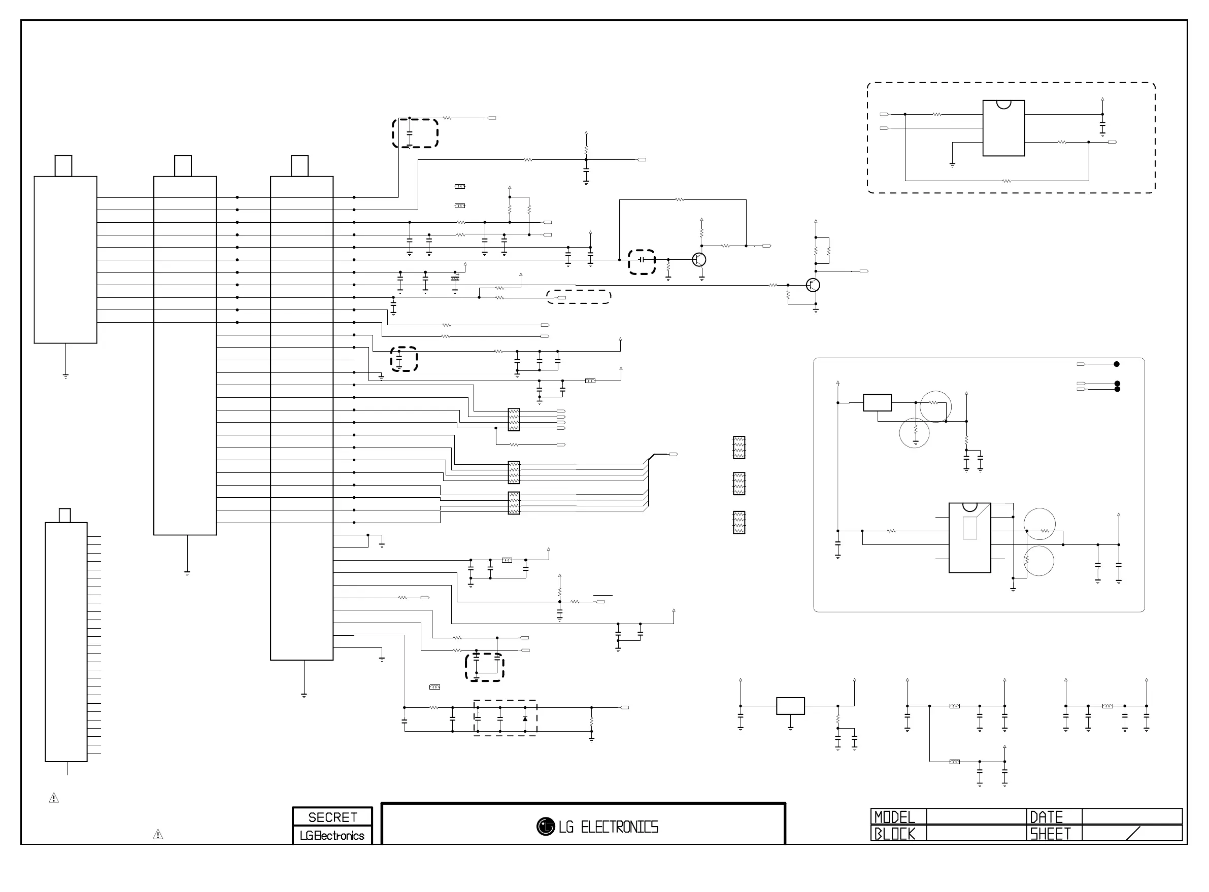
THERMAL
THE SYMBOL MARK OF THIS SCHEMETIC DIAGRAM INCORPORATES
SPECIAL FEATURES IMPORTANT FOR PROTECTION FROM X-RADIATION.
FILRE AND ELECTRICAL SHOCK HAZARDS, WHEN SERVICING IF IS
ESSENTIAL THAT ONLY MANUFATURES SPECFIED PARTS BE USED FOR
THE CRITICAL COMPONENTS IN THE SYMBOL MARK OF THE SCHEMETIC.
2011/12/23
TUNER_EU 26
GP4L_S7LR2
FE_TS_DATA[1]
FE_TS_DATA[4]
FE_TS_DATA[3]
FE_TS_DATA[7]
FE_TS_DATA[6]
FE_TS_DATA[5]
FE_TS_DATA[2]
FE_TS_DATA[0]
C2630
0.1uF
16V
R2607
0
OPT
C2625
0.1uF
16V
DVB_S
C2648
0.1uF
16V
C2633
0.1uF
16V
T2
FE_TS_VAL_ERR
LNB_OUT
TU_SDA
C2644
0.1uF
16V
R2608
0
HALF_NIM/EU_NON_T2
C2628
10uF
10V
OPT
L2603
BLM18PG121SN1D
T2
TU_SIF
DEMOD_SCL
L2602
BLM18PG121SN1D
DVB_S
C2603
0.1uF
16V
RF_SW_OPT
AR3702-*1
33
1/16W
DVB_S
+2.5V_TU
+3.3V_TU
+3.3V_TU
FE_TS_VAL
C2617
0.1uF
16V
T2
R2616
4.7K
C2605
33pF
50V
OPT
C2646
22uF
10V
R2601
0
HALF_NIM/EU_NON_T2
R2604
22
DVB_S
C2609
33pF
50V
DVB_S
IC2600
AP2114H-2.5TRG1
OPT
GND
VOUTVIN
+3.3V_TU
FE_TS_SYNC
AR3701-*1
33
1/16W
DVB_S
C2640
0.1uF
16V
OPT
+3.3V_TU
+3.3V_S2_DE
R2611
100
R2620
1
1/16W
5%
OPT
AR3702 47
FULL_NIM_NON_S
C2600
0.1uF
16V
R2621
0
FE_TS_CLK
C2643
22uF
10V
R2619
82
FE_TS_ERR
RF_SWITCH_CTL
C2629
0.1uF
16V
OPT
LNB_TX
R2627
0
OPT
TU_CVBS
C2613
18pF
50V
OPT
C2627
0.1uF
16V
OPT
C2611
0.1uF
16V
DVB_S
IF_AGC_MAIN
DEMOD_SDA
R2606
0
T2
R2622
1K
OPT
R2614
100K
L2600
BLM18PG121SN1D
DVB_S
R2610
TU_I2C_NON_FILTER
33
R2871
1K
R2615
0
OPT
+3.3V_T2_TU
C2618
10uF
6.3V
T2
+3.3V_TU
C2631
10uF
10V
T2
AR3703 47
FULL_NIM_NON_S
+3.3V_TU
C2622
0.1uF
16V
IF_P_MSTAR
R2609
TU_I2C_NON_FILTER
33
C2616
0.1uF
16V
T2
AR3701 47
FULL_NIM_NON_S
C2614
100pF
50V
T2
AR3703-*1
33
1/16W
DVB_S
+1.23V_TU
C2624
100pF
50V
DVB_S
C2623
0.1uF
16V
C2608
100pF
50V
DVB_S
FE_TS_ERR
R2624
220
C2601
0.1uF
16V
OPT
R2870
1K
R2602
0
HALF_NIM/EU_NON_T2
C2604
0.1uF
16V
S2_RESET
C2602
100pF
50V
C2621
100pF
50V
R2628
0
FE_TS_DATA[0-7]
IF_N_MSTAR
+2.5V_TU +3.3V_Normal
C2634
0.1uF
16V
DVB_S
L2601
BLM18PG121SN1D
T2
+1.23V_TU
+3.3V_TU
R2613
10
DVB_S
TU_SCL
C2626
0.1uF
16V
R2605
22
DVB_S
+3.3V_T2_TU
+3.3V_TU
R2631
0
OPT
R2612
2.2K
DVB_S
TUNER_RESET
R2600
51
DVB_S
+3.3V_TU
R2625
220
R2603
0
RF_SW_OPT
D2600
20V
3.0SMCJ20A(suzhougrande)
DVB_S
C2610
18pF
50V
OPT
C2619
0.1uF
16V
DVB_S
FE_TS_VAL
+1.23V_TU
C2615
10uF
10V
DVB_S
C2620
0.1uF
16V
T2
C2632
10uF
10V
DVB_S
+3.3V_S2_DE
TU2601
TDSQ-G001D
TU_T/C/S2
1
NC_1
2
RESET
3
SCL
4
SDA
5
+B1[3.3V]
6
SIF
7
+B2[1.8V]
8
CVBS
9
T/C_IF_AGC
10
T/C_DIF[P]
11
T/C_DIF[N]
12
NC_2
13
NC_3
14
NC_4
15
GND_1
16
ERROR
17
SYNC
18
VALID
19
MCLK
20
D0
21
D1
22
D2
23
D3
24
D4
25
D5
26
D6
27
D7
28
GND_2
29
GND_3
30
+B3[1.23V]
31
S2_RESET
38
SHIELD
32
+B4[3.3V]
33
S2_F22_OUTPUT
34
S2_SCL
35
S2_SDA
36
LNB
37
GND_4
TU2602
TDSS-G101D
TU_T/C
5
+3.3V
11
DIF[N]
2
RESET
10
DIF[P]
4
SDA
1
NC
9
IF_AGC
8
CVBS
3
SCL
7
+1.8V
6
SIF
12
SHIELD
TU2603
TDSN-G301D
TU_T2/C
1
NC_1
2
RESET
3
SCL
4
SDA
5
+B1[3.3V]
6
SIF
7
+B2[1.8V]
8
CVBS
9
NC_2
10
NC_3
11
NC_4
12
+B3[3.3V]
13
+B4[1.23V]
14
NC_5
15
GND
16
ERROR
17
SYNC
18
VALID
19
MCLK
20
D0
21
D1
22
D2
23
D3
24
D4
25
D5
26
D6
27
D7
28
SHIELD
C2606
100uF
16V
OPT
R2618
470
Q2601
MMBT3906(NXP)
E
B
C
Q2600
MMBT3906(NXP)
E
B
C
+3.3V_TU
C2635
0.1uF
16V
LNA2_CTL
+1.8V_TU
IF_AGC_SEL
C2645
0.1uF
16V
FULL_NIM
DEMOD_RESET
C2641
0.1uF
16V
R2632
1
R2629
3.3K
FULL_NIM
+1.23V_TU
C2647
10uF
10V
FULL_NIM
IC2603
AP1117E18G-13
OUT
INADJ/GND
IC2602
TJ4220GDP-ADJ
FULL_NIM
3
VIN3
2
EN2
4
NC4
1
NC_1
5
NC_2
6
VOUT
7
ADJ/SENSE
8
GND
9
[EP]GND
C2642
10uF
10V
R2873
200
1%
OPT
R2633
12K
1%
FULL_NIM
R2634
22K
1%
FULL_NIM
L2606
CIS21J121
R2872
0
C2649
18pF
50V
OPT
C2650
18pF
50V
DVB_S
R2874
2.2K
1W
DVB_S
IC2601
74LVC1G08GW
OPT
3
2
4
1 5
TU2603-*1
TDSN-C201D
TU_CHINA
1
RF_S/W_CTL
2
RESET
3
SCL
4
SDA
5
+B1[3.3V]
6
SIF
7
+B2[1.8V]
8
CVBS
9
NC_1
10
NC_2
11
NC_3
12
+B3[3.3V]
13
+B4[1.23V]
14
NC_4
15
GND
16
ERROR
17
SYNC
18
VALID
19
MCLK
20
D0
21
D1
22
D2
23
D3
24
D4
25
D5
26
D7
27
D8
28
SHIELD
C2607
20pF
50V
C2612
20pF
50V
C2651
20pF
50V
C2652
20pF
50V
+1.8V_TU
R2875-*1
MLB-201209-0120P-N2
DVB_S_FILTER
R2875
0
DVB_S_NON_FILTER
R2876
0
OPT
T2_DMOD_CAM
R2609-*1
MLG1005SR27JT
TU_I2C_FILTER
R2610-*1
MLG1005SR27JT
TU_I2C_FILTER
GP4R_GLOBAL_TUNER_BLOCK
close to TUNER
Pull-up can’t be applied
because of MODEL_OPT_2
ERROR & VALID PIN
Surge protectioin
should be guarded by ground
GPIO must be added.
Close to TUNER
close to TUNER
close to TUNER
R1
Close to the tuner
VREF=1.25V
R2
Vo=0.8*(1+R2/R1)
R2
This was being applied to the only china demod,
so this has to be deleted in both main and ISDB sheet.
Vo=VREF*(1+R2/R1)
R1
Copyright © 2012 LG Electronics. Inc. All rights reserved.
Only for training and service purposes
LGE Internal Use Only

Other manuals for LG 32LS3400

Related product manuals