EasyManua.ls Logo

LG 86TR3E - Page 4

LG 86TR3E
8 pages
Print Icon
To Next Page IconTo Next Page
To Next Page IconTo Next Page
To Previous Page IconTo Previous Page
To Previous Page IconTo Previous Page
Loading...
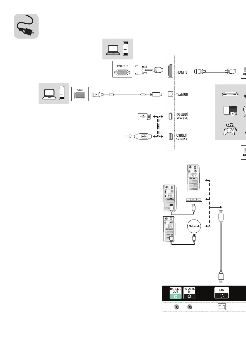
DVI-D IN

Other manuals for LG 86TR3E

Related product manuals