EasyManua.ls Logo

LG LC188HV4 - Page 28

LG LC188HV4
84 pages
Print Icon
To Next Page IconTo Next Page
To Next Page IconTo Next Page
To Previous Page IconTo Previous Page
To Previous Page IconTo Previous Page
Loading...
28
Four-Way Ceiling Cassette System Engineering Manual
Due to our policy of continuous product innovation, some specications may change without notication.
© LG Electronics U.S.A., Inc., Englewood Cliffs, NJ. All rights reserved. “LG” is a registered trademark of LG Corp.
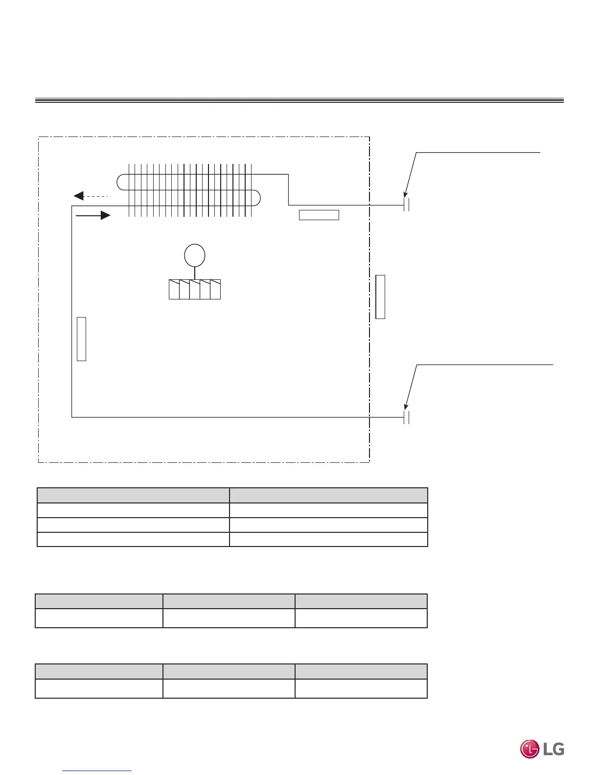
INDOOR UNIT REFRIGERANT FLOW DIAGRAM
LCN098, 128HV4
Figure 21: LCN098, 128HV4 Refrigerant Flow Diagram.
Table 8: Four-Way Ceiling Cassette Indoor Unit Thermistor Details.
Model No. Vapor (inch) Liquid (inch)
LCN098HV4, LCN128HV4 3/8 1/4
Table 9:
LCN098, 128HV4 4-Way Ceiling Cassette Indoor Unit Refrigerant Pipe Connections
Description (Based on Cooling Mode) PCB Connector
Indoor Air Temperature Thermistor CN-ROOM
Evaporator Inlet Temperature Thermistor CN-PIPE / IN
Evaporator Outlet Temperature Thermistor CN-PIPE / OUT
Heat exchanger
Gas pipe connection port
(flare connection)
Liquid pipe connection port
(flare connection)
Turbo fan
M
Cooling
Heating
Indoor Air
Temperature Thermistor
Evaporator Inlet
Temperature Thermistor
Evaporator Outlet
Temperature Thermistor
Table 10: LCN098, 128HV4 4-Way Ceiling Cassette Indoor Unit Refrigerant Pipe Sizes.
Model No. Vapor (inch) Liquid (inch)
LCN098HV4, LCN128HV4 3/8 1/4

Related product manuals