EasyManua.ls Logo

LG LFX25961 Series - SEALED SYSTEM DIAGNOSIS

LG LFX25961 Series
53 pages
To Next Page IconTo Next Page
To Next Page IconTo Next Page
To Previous Page IconTo Previous Page
To Previous Page IconTo Previous Page
Loading...
- 24 -
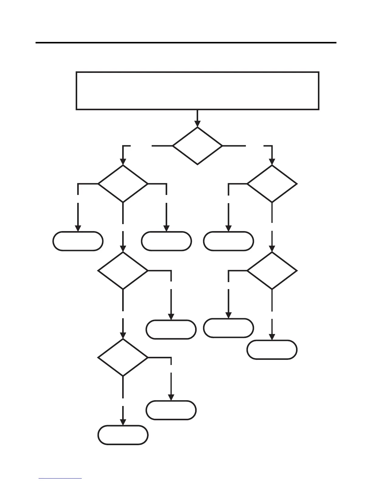
6-4-1 SEALED SYSTEM DIAGNOSIS
“Not Cooling” Complaint
All components operating, No airflow problems, Not frosted up as a defrost
problem problem has been isolated to sealed system area
Frost
Pattern?
Partial
Equalization
Test
Very Slow
None
Equalization
Test
Very Fast
Fast
Very Fast
Inefficient
Compressor
Partial
Restriction
Complete
Restriction
Condenser
Temperature
Cap Tube
Sound
Yes
No
Air/Low Side
Leak
Loss of Change
Very Slow
Faint
Hotter than Normal
None to Weak
Room Temperature
Compressor Not
Pumping
Trace of Oil
Undercharge
(The equalization test is trying to restart a compressor using a start kit after it has been operating.)
Leak

Related product manuals