EasyManua.ls Logo

LG LX-E330A - Page 7

LG LX-E330A
36 pages
Print Icon
To Next Page IconTo Next Page
To Next Page IconTo Next Page
To Previous Page IconTo Previous Page
To Previous Page IconTo Previous Page
Loading...
- 2-3 -
A
B
2V
5V
0V
5V
0V
1V
2V
1.2V
0V
0.8V
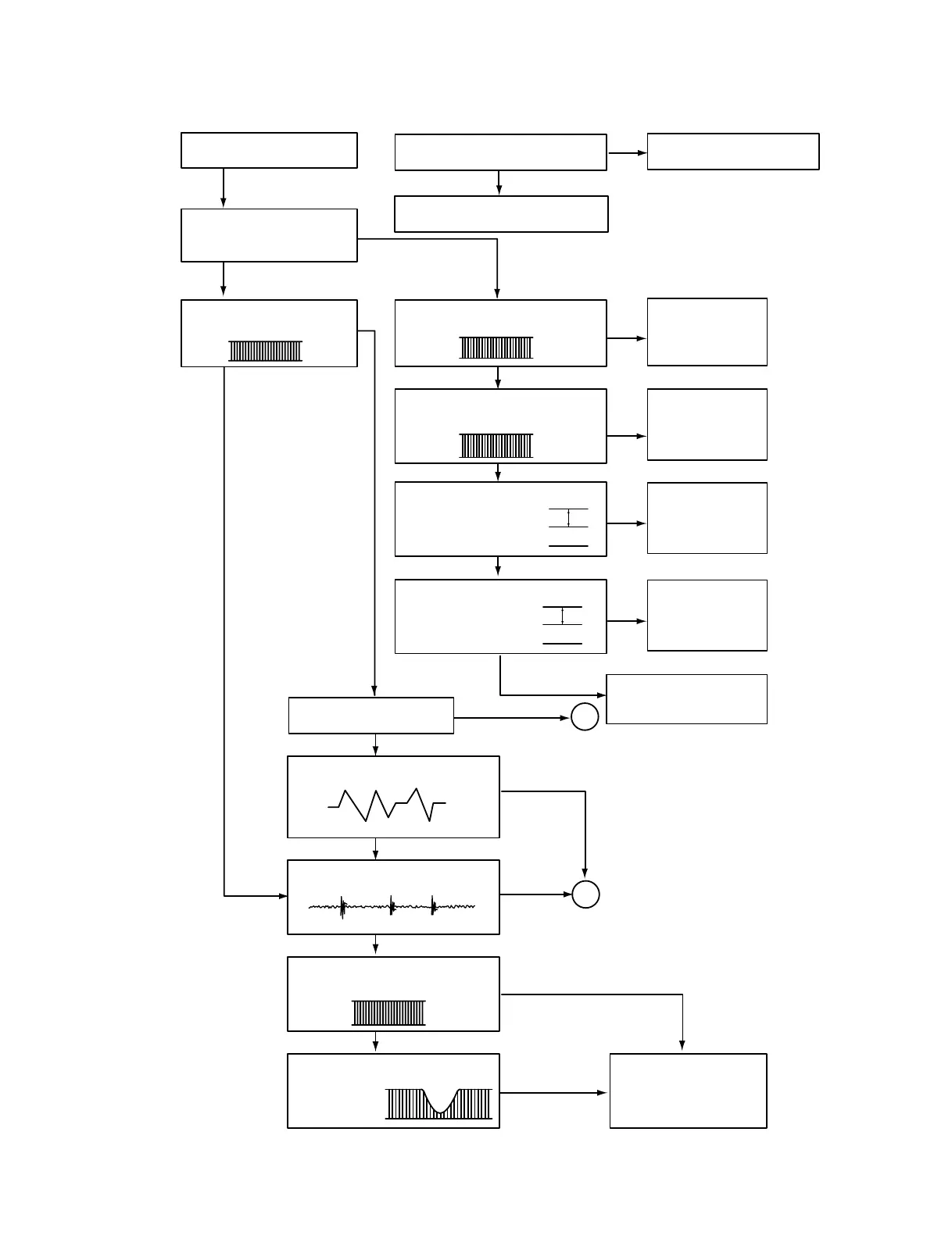
FAILS TO INITIAL READ
NO
NO
NO
NO
NO
NO
NO
YES
YES
YES
YES
YES
YES
YES
YES
YES
YES
YES
YES
YES
Disc motor turns.
Does MD act?
Does RF waveform
appear? IC803 Pin3
Check the Data transferred from
PN807 pin5 to CD DSP.
Check the Data transferred from
PN807 pin7 to MICOM.
Are SLOD voltage.
transmited in IC801 PIN23
(IC801 pin23)
Check the change of
SL +, SL - Voltage.
(IC802 pin 13, 14)
Defective connector PN802.
Do voltage N 807 PIN11(MM+), PIN
12 (MM-), PIN13 (SOL) change?
• Defective connection PN807.
• Check the MICOM.
• Defective connector
PN807.
• Defective MICOM.
Defective
connector PN807.
Defective IC801.
Defective IC801.
Defective IC802.
• Defective contact PN803.
• Defective PICK-UP.
Does laser light?
focus coil drive wareform.
TRACKING ERROR wareform.
Is rotation normal?
Defective IC801.
Defective PICK-UP.
Is there no dropout of RF signal?
Does FA+ waveform appear at
IC802 pin15?
Does TE waveform appear at
IC801 pin15?