EasyManua.ls Logo

LG MC-805A - Operating Sequence

LG MC-805A
34 pages
Print Icon
To Next Page IconTo Next Page
To Next Page IconTo Next Page
To Previous Page IconTo Previous Page
To Previous Page IconTo Previous Page
Loading...
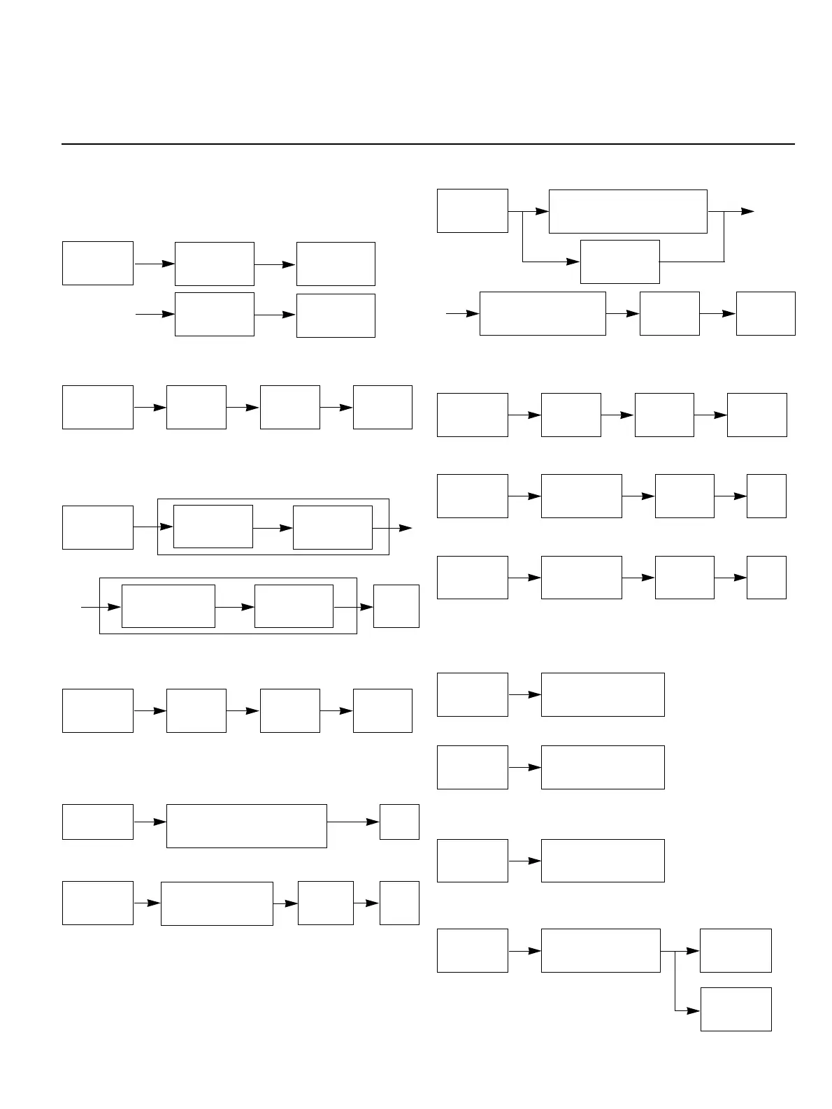
The following is a description of component functions
during oven operation.
1. SETTING THE CLOCK
2. MICROWAVE COOKING
3. MULTI STAGE COOKING
4. GRILL COOKING
5. CONVECTION COOKING
To pre-heat
To cook
6. COMBINATION COOKING
7. AUTO WEIGHT DEFROST
8. AUTO ROAST
9. AUTO COOK
10. CHILD LOCK
This oven has a CHILD LOCK feature.
To Set CHILD LOCK
To Cancel CHILD LOCK
11. QUICK START
12. MORE AND LESS
Operating Sequence
4-2
Clock
Desired
minute
Start
Desired
hour
Stop/Clear
Stop/Clear
Stop/Clear
Desired
power
level
Desired
cooking
time
Start
Stop/Clear Grill
Desired
cooking
time
Desired
cooking
time
Start
Stop/Clear
Stop/Clear
(Touch and Hold)
Stop/Clear
Stop/Clear
(Touch and Hold)
Stop/Clear Start
Stop/Clear More
Less
Desired auto cook
Stop/Clear
Stop/Clear
Desired
defrost
category
Food
weight
Start
Stop/Clear
Desired
auto roast
category
Food
weight
Start
Stop/Clear
Desired
auto cook
category
Food
weight
Start
Desired power level
(20%, 40% or 60%)
Desired
cooking
time
Start
Stop/Clear
Desired convection
temp(40
o
C, 100
o
C~250
o
C)
Start
Stop/Clear
Desired convection
temp
(40
o
C, 100
o
C~250
o
C)
Start
Desired convection
temp(40
o
C, 100
o
C~250
o
C)
Grill
Desired
power level
Desired
power level
Desired
cooking
time
Start
Desired
cooking
time
Stage 1
OR
Stage 2