EasyManua.ls Logo

Liebert AccuVar - Typical Parallel Connections; Typical Parallel Connections (with Internal Rotary Disconnect)

Liebert AccuVar
31 pages
Print Icon
To Next Page IconTo Next Page
To Next Page IconTo Next Page
To Previous Page IconTo Previous Page
To Previous Page IconTo Previous Page
Loading...
Surge Suppression Systems
Installation, Operation and Maintenance Manual 5 Liebert TVSS Units SL-22085 Rev 2, 11/2006
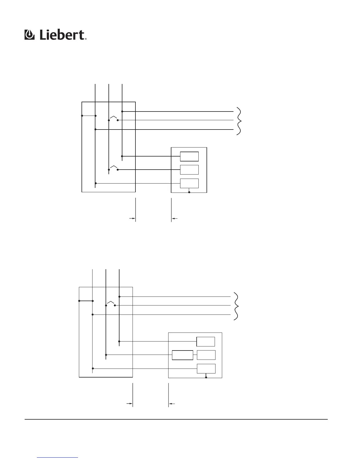
Typical Parallel Connections (without Internal Rotary Disconnect)
Typical Parallel Connections (with Internal Rotary Disconnect)
To
Protected
Loads
Liebert
Surge
Protective
Device
Protected
Panel
Wire should be
less than 5 feet
and straight
as possible
Neutral
Phase(s)
Transient
Ground
Safety
Ground
Neutral
Phases
Ground
To
Protected
Loads
Liebert
Surge
Protective
Device
Protected
Panel
Wire should be
less than 5 feet
and straight
as possible
Neutral
Phase(s)
Transient
Ground
Safety
Ground
Neutral
Phases
Ground
Rotary
Disconnect
Installation, Operation and Maintenance Manual 24 Liebert TVSS Units SL-22085 Rev 2, 11/2006
Surge Suppression Systems
Liebert Interceptor II Printer S7 7 12/29/06 1:37:56 PM