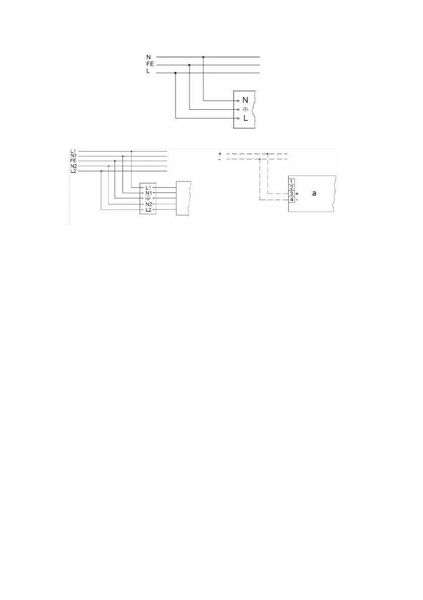
1. Шамдалдың қуаттандыру желісіне қосылу сызбасы.
2. Резервтік қуаттандыру блогы бар қуаттандыру желісіне қосу сұлбасы : (сур. а - Резервтік
қуаттандыру блогы).
Өндіруші зауыт кепілдік мерзім кезеңінде қалыпты пайдаланылған және орнату ережелері
сақталған жағдайда сатып алушының кінәсінен тыс істен шыққан шамшырақты ақысыз
жөндеуге немесе алмастыруға міндеттенеді.
Шамшырақ қызмет көрсету құрылғысы боп табылады. Шамшырақты қондырғанда оның
еркін қызмет көрсету немесе жөндеу кезіндегң кедергісіз қол жеткізуін қамтамасыз ету
қажет. Өндіруші-зауыт шамшырақтың техникалық қызмет көрсету немесе жөндеу
жұмыстарын өткізу үшін шамшыраққа еркін қол жеткізу болмаған кезде құрылыс
жұмыстары немесе арнайы жабдықтарды жалдауға байланысты шығындарды өтемейді
және оған жауапты емес.
Кепілдік мерзімі - шамшырақ жеткізілген күннен бастап 60 ай.
Кепілдік міндеттері эксплуатация барысында боялған беттің және пластик беттердің
өзгеруіне орындалмайды.
Резервтік қоректендіру блоктарының (аккумулятор батареясымен жинақта жеткізілетін),
сонымен бірге жарықтандыруды басқару жүйесінің құраушыларының кепілдік мерзімі
жеткізілген күннен бастап 12 (он екі) айды құрайды.
Шамдары бар шамшырақтарға (тауар жиынтығына кірмейді) жарық көзінің басқа түрлеріне,
сондай-ақ, люминесцентті шамдар үшін арналған стартерлерге кепілдік берілмейді.
Жарық ағыны кепілдік мерзімінің барысында ұсынылатын номинал жарық ағынынан 70%
төмен емес деңгейінде сақталады, кепілдік мерзімінің барысанда өзгертілген түс
температурасының мәні және өзгертілген түс температурасының рұқсат етілген мәндерінің
аумағы - МЕМСТ 34819-2021 келтірілген мәндерге сәйкес.
Жинақтау, қондыру және қызмет көрсетуі өнімге берілген төлқұжатқа сәйкес келетін болса,
кепілдік көрсетілген мерзімге дейін сақталынады.
Қалыпты климаттық жағдайда монтаж және эксплуатация ережелерін орындаған кезде
шамшырақтардың жарамдылық мерзімі келесідей болады:
8 жыл - корпусы және/немесе оптикалық бөлігі (шашыратқыш) полимер материалдан
жасалған,
10 жыл - басқа шамдалдар үшін.
Өндірушіде осы бұйымның құрылымына тұтыну қасиеттерін жақсарту мақсатында
өзгерістер енгізу құқығы болады. Сонымен қатар, өндіруді баспа барысындағы баспа
қателері мен басқа да қателер үшін жауапты болмайды.