EasyManua.ls Logo

Loewe Viewvision DR+ - Connecting to an External Decoder Box; Connecting to an Amplifier

Loewe Viewvision DR+
66 pages
Print Icon
To Next Page IconTo Next Page
To Next Page IconTo Next Page
To Previous Page IconTo Previous Page
To Previous Page IconTo Previous Page
Loading...
- 14
Connecting to an External Decoder Box
If you use an external decoder box for your satellite or cable TV system, follow the
connection procedure described below.
Connect your aerial socket in the wall to the aerial input socket on your set-top
box / satellite receiver using an aerial cable.
Connect the decoder to the EURO AV DECODER socket on the set-top box
/satellite receiver using a SCART cable. Further instructions can be found in
the manual for your decoder box.
Connect the EURO AV2 socket on the DVD recorder to a EURO AV 2 socket
on your set-top box / satellite receiver using a SCART cable.
Connect the EURO AV1 socket on the DVD recorder to a EURO AV 1 socket
on your television using the SCART cable.
Do not connect the Decoder-Box directly to the recorder but as shown in
the figure below to the satellite/set-top box.
Stations from the decoder (e.g. via Pay-TV services) can only be viewed when
the recorder is switched off (standby mode).
For timer recordings to work properly on this recorder, the satellite / set-top
box must also be switched on during recording.
With this configuration you cannot watch one television broadcast and record
another at the same time.
S-VIDEO
OUTPUT
UD IO I PUT
VIDEO
I PUT
D I
I PUT
S-VIDEO
I PUT
S T I PUT
P
P
O PO E T VIDEO I PUT
S T V S T V
E I
I PUT
E I
OUTPUT
S T V
Set-top box or satellite receiver
Back of the television
Back of the recorder
Antenna/
cable television
wall socket
Decoder
1.
2.
3.
4.
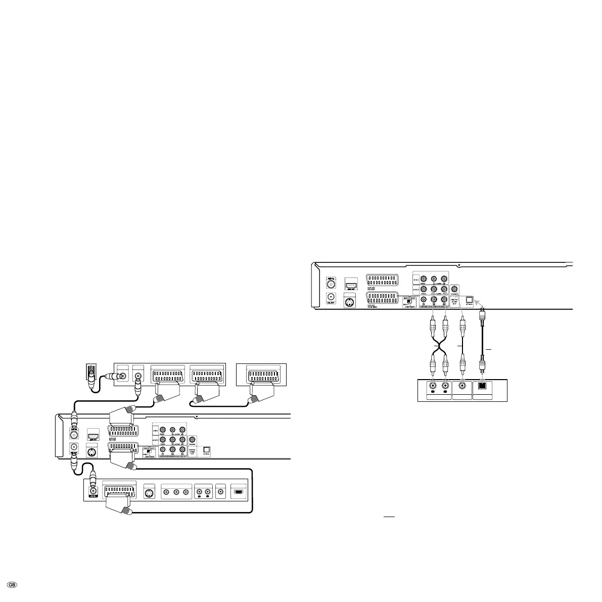
Connecting to an Amplier
Connecting to an analog amplifier with analog 2-channel
stereo or Dolby Pro Logic II / Pro Logic
Connect the left and right AUDIO OUT socket of the recorder to the left and
right AUDIO IN sockets of the amplifier, receiver or stereo system with the audio
cables (A).
Connecting to a digital amplifier with two-channel digital
stereo (PCM) or to an audio/video receiver with a multi-
channel decoder (Dolby Digital™, MPEG 2 or DTS)
Connect one of the DIGITAL AUDIO OUT sockets (OPTICAL O or COAXIAL
X) of the recorder to the appropriate input socket on your amplifier. Use an
appropriate digital audio cable (optical O or coaxial X - available from your
dealer).
You must configure the digital output of the recorder (Page 22).
S-VIDEO
OUTPUT
A
X
O
UD IO I PUT DI IT I PUT
O I
DI IT I PUT
OPTI
Back of the recorder
Amplifier (Receiver)
Digital multi-channel sound
A digital multi-channel connection offers the best sound quality. You will need a
multi-channel audio/video receiver which supports one or more audio formats, e.g.
MPEG 2, Dolby Digital and DTS. You will find information in the documentation
enclosed with the receiver.
Due to the DTS licensing agreement the digital output will be to DTS DIGITAL-
OUT when a DTS audio stream is selected.
This recorder does not perform a (2-channel) decoding (downmix) of a DTS
sound track internally. In order to enjoy DTS multi-channel surround sound, you
have to connect this recorder to a DTS-compatible receiver via one of the
recorder’s digital audio outputs.
1.
2.
Initial Installation

Table of Contents

Related product manuals