EasyManua.ls Logo

M-Audio Axiom AIR 25

M-Audio Axiom AIR 25
26 pages
To Next Page IconTo Next Page
To Next Page IconTo Next Page
To Previous Page IconTo Previous Page
To Previous Page IconTo Previous Page
Loading...
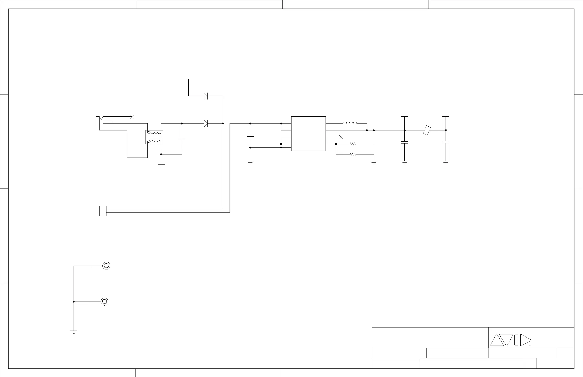
V3P3
1A__20V
D5
12
Main
5 5
01-06-2012_15:00 7871-30418-01
C EPSTEIN
C:\MENTOR_PROJECTS\
A
Main PCBA
AXIOM mkIII
POWER
DA B C
A B C D
1
2
3
4
1
2
3
Designer:
Sch No:
Size
B
Rev
4
This schematic is company confidential, and shall not be reproduced in whole or in part without express written permission from Avid Technology, Inc.
Sheet:
of
Sheet Last Edited:Sch Name:
Project Path:
Avid Technology, Inc.
75 Network Drive
Burlington, MA. 01803
tel: 978-640-6789
J8
1
2
25V
10UF C8
6.3V
22UF C1
31.6KR21
VBUS
D6
1A__20V
12
10.0KR2
J9
PWR_JACK
2
1
3SHNT
PIN
SLV
U4
G1
51
6
84
2
3
7
SW
EN
VIN
SENSE PG
VOS
PGND FB
GND_PAD
L1 2.2UH
T3
CHOKE_DLW5B
1K4AT100MHZ
4
2 3
1
25V
10UF C26
NC
NC
V3P3_A
E9
16V
1UFC29
165MTGP_400DIA
MH1
MTG_HOLEX1
165MTGP_400DIA
MH2
MTG_HOLEX1
To Power Switch
OPTIONAL WALL 9-12VDC IN

Other manuals for M-Audio Axiom AIR 25

Related product manuals