EasyManua.ls Logo

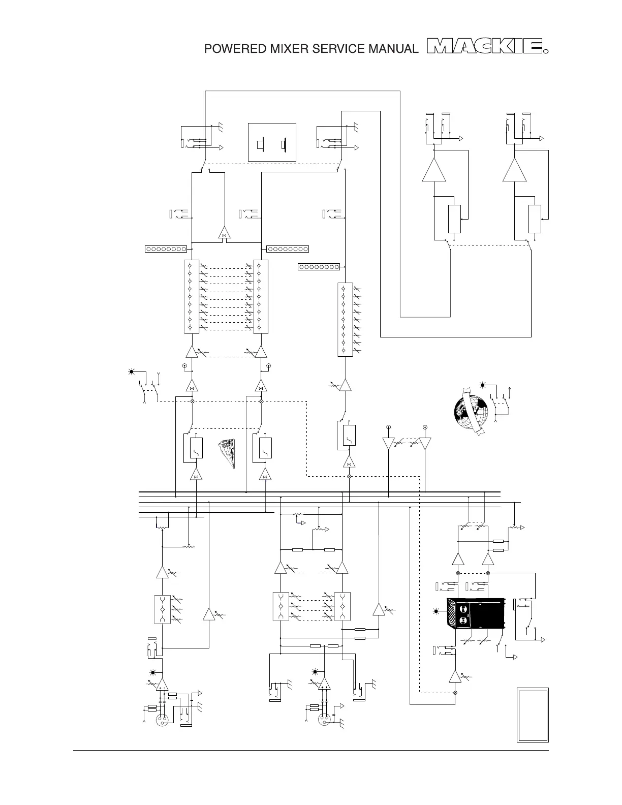
Mackie 408M - Block Diagram (Stereo Models); Signal Flow for 408 S, 808 S

Mackie 408M
20 pages
Print Icon
To Next Page IconTo Next Page
To Next Page IconTo Next Page
To Previous Page IconTo Previous Page
To Previous Page IconTo Previous Page
Loading...
7
Block diagram (Stereo models: 408S, 808S)
63 125
250
500
1K
2K
4K
8K 16K
DAMPING/DEPTH
TIME/RATE
EFX WIDE
10
5
0
-5
-10
-15
-30
-40
-20dB
L
R
MID HI
80 2K5 12K
LO
75Hz
HPF
75Hz
HPF
63 125
250
500
1K
2K
4K
8K 16K
10
5
0
-5
-10
-15
-30
-40
10
5
0
-5
-10
-15
-30
-40
75Hz
HPF
63 125
250
500
1K
2K
4K
8K 16K
PHANTOM
+15V DC
MID HI
80 2K5 12K
LO
MID HI
80 2K5 12K
LO
COMPRESSOR
COMPRESSOR
PHANTOM
TRIM
(INPUT LEVEL SET)
0 to 40dB
G
L
O
B
A
L
P
H
A
N
T
O
M
P
O
W
PWR AMP
GROUND
CHASSIS
GROUND
PWR AMP
GROUND
CHASSIS
GROUND
RIGHT POWER
AMP IN
MIC/LINE
CH 1-6
3-BAND EQ
+/- 15dB
+/- 15dB
+/- 15dB
+VDC
+VDC
BREAK
(MUTES CH 1-6, EFX,
AND MONITOR)
PHANTOM
L'
R'
EFX
MON
L
R
EFX
EFX
TO MONITOR
EFX
TO MAIN
EFX BYPASS
EFX CLIP
EFX RETURN L
EFX SEND
LEFT POWER
AMP IN
LEFT MIXER
OUT
AMP ROUTING
TAPE IN
TAPE OUT L
STEREO MAINS
MAIN/MONITOR
MONITOR
EFX
PA N
VOLUME
MONITOR
EFX
PA N
TRIM
(INPUT LEVEL SET)
TAPE OUT R
MAIN MASTER
LEVEL
MONITOR LEVEL
STEREO
CH 7-8
INSERT0 to 40dB
Off to +20dB
Off to +20dB
Off to +10dB
+/- 15dB
Off to +12dB
Off to +20dB
Off to +10dB
Off to +12dB
Off to +10dB
Off to +10dB
Off to +12dB
Off to +10dB
EFX RETURN R
RIGHT MIXER
OUT
MONITOR
LINE OUT
+/- 15db
+/- 15db
3-BAND EQ
9-BAND EQ
9-BAND EQ
9-BAND EQ
3-BAND EQ
EFX
FOOT
SWITCH
LEVEL
MACKIE DESIGNS
PPM STEREO
BLOCK DIAGRAM
(#12099CJM/DF)
LEFT AMP
LEFT SPEAKER
OUT
RIGHT AMP
RIGHT SPEAKER
OUT
RUMBLE FILTER
RUMBLE FILTER
RUMBLE FILTER
TAPE IN
LEVEL
VOLUME
Off to +20dB
LEFT/
MONO
RIGHT
EMAC
DSP

Related product manuals