EasyManua.ls Logo

Mackie d8b v3 - Page 10

Mackie d8b v3
117 pages
Print Icon
To Next Page IconTo Next Page
To Next Page IconTo Next Page
To Previous Page IconTo Previous Page
To Previous Page IconTo Previous Page
Loading...
10
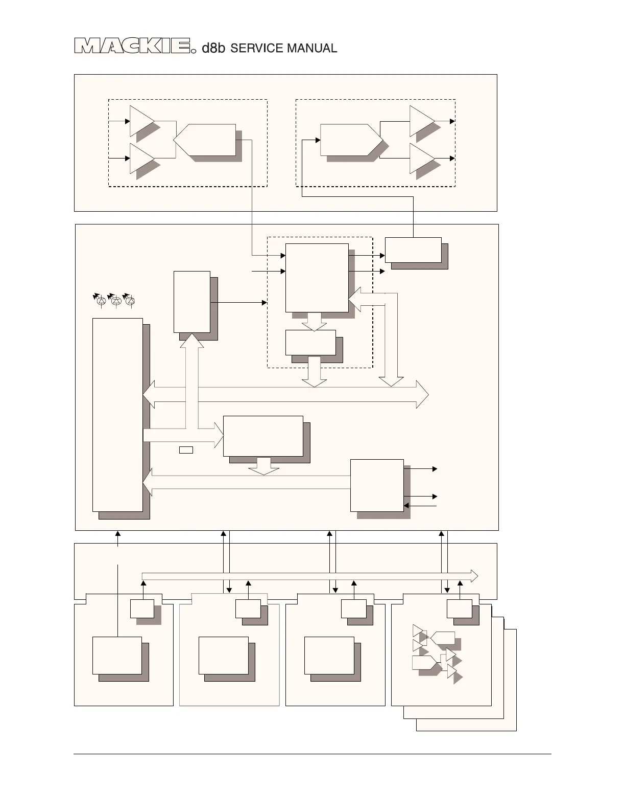
ADC
CODEC BOARD -113
x13 x12
DSP
LATCH
WOOP-DEE
x6
DSP BOARD -114
x24
UART
EPROM
ADSP-2181
CPU-DSP
DSP
CHIP
SELECT
DR1
DR0 DT0
DT1
TO PC COM-2
IAD0-IAD15
A0-A13
D8-D23
DAC
DSP
CLOCK
FX
DSP
PIC PICPICPIC
EFFECTS CARD
AES/EBU CARD -115 TAPE I/O CARD -119CLOCK CARD -164
AES/EBU
BACKPLANE BOARD -163
x4
DSP_RX
DSP_TX
ADC
DAC
STATUS LEDS
ANALOG
AUDIO
INPUTS
ANALOG
AUDIO
OUTPUTS
APOGEE I/O CARD
AES/EBU 8-CH I/O CARD
TO BRAIN
BOARD

Related product manuals