EasyManua.ls Logo

Mackie d8b v3 - Page 107

Mackie d8b v3
117 pages
Print Icon
To Next Page IconTo Next Page
To Next Page IconTo Next Page
To Previous Page IconTo Previous Page
To Previous Page IconTo Previous Page
Loading...
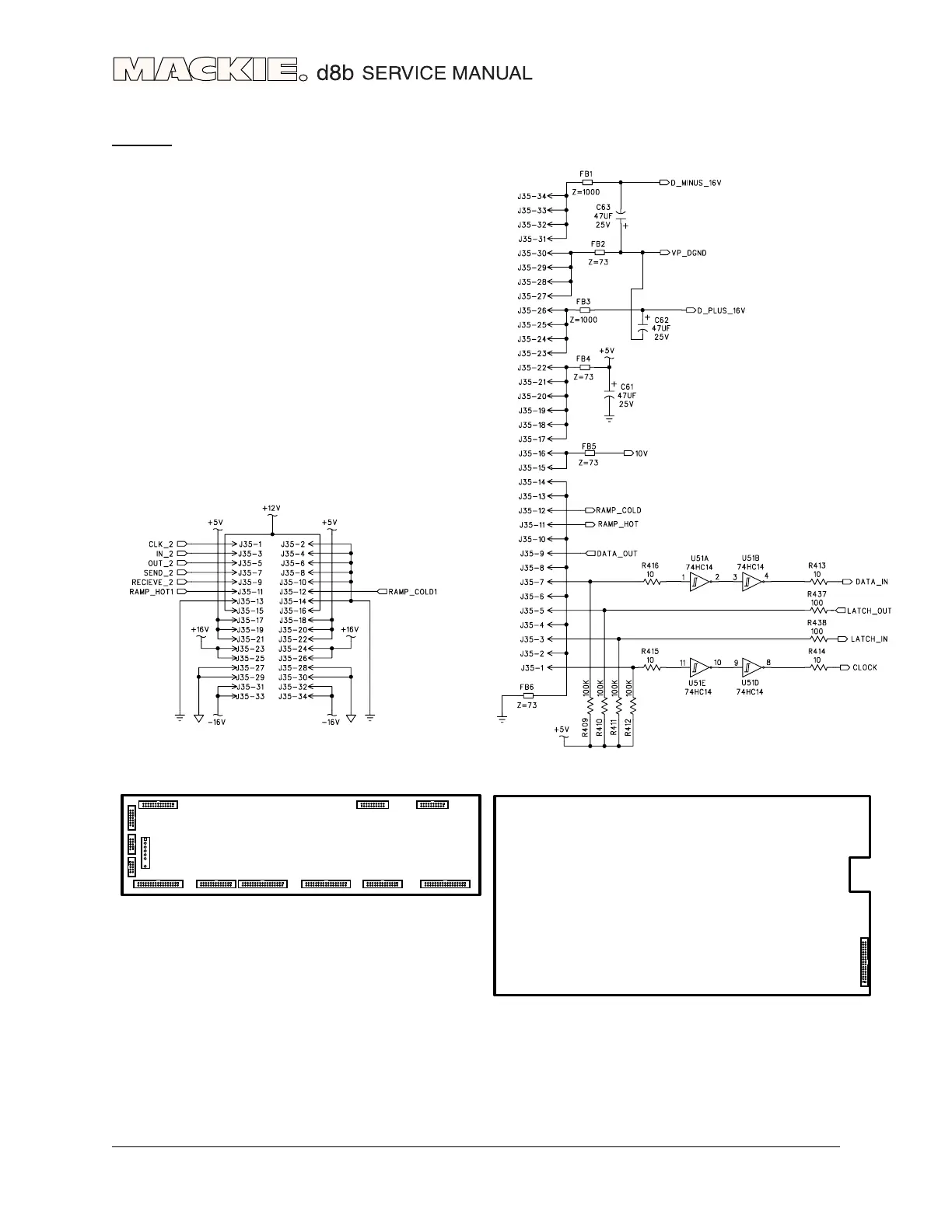
C-24
CONNECTORS
CONNECTORS
J35
OUTPUT CONTROL SURFACE
122
J35 J36 J40 J39 J37 J38
J31J32
J28
J27
J41
J26
J34
BRAIN 136
J35

Related product manuals