EasyManua.ls Logo

Mackie D8B - Page 65

Mackie D8B
125 pages
Print Icon
To Next Page IconTo Next Page
To Next Page IconTo Next Page
To Previous Page IconTo Previous Page
To Previous Page IconTo Previous Page
Loading...
113-4
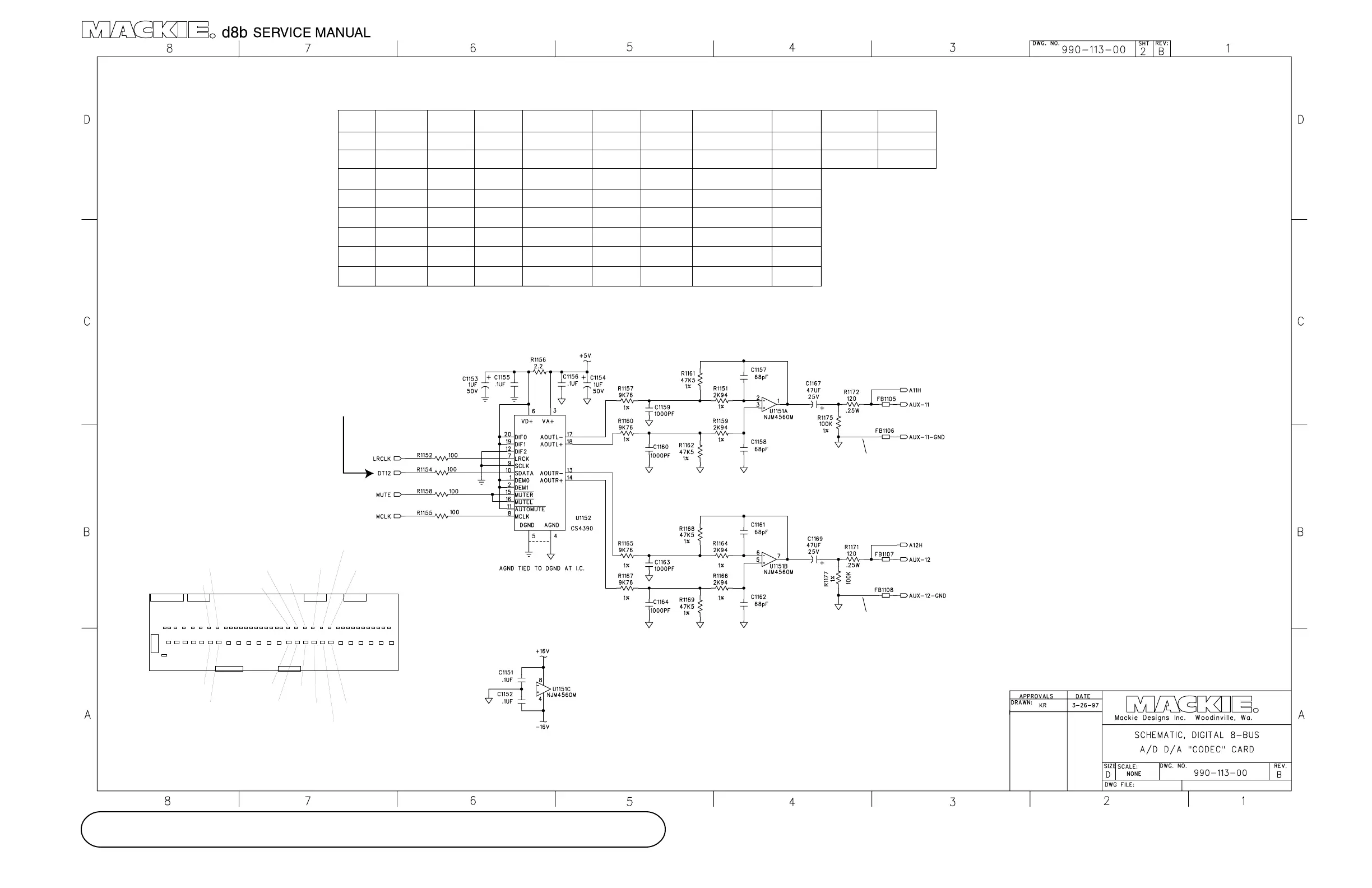
CODEC BOARD 113 REV B
©1998 Mackie Designs Inc. All rights reserved
IC
PARTS RANGE
U652
IN THE 600'S
U752
IN THE 700'S
U1052
IN THE 1000'S
TABLE OF DIFFERENCES
WHERE THE CHANNELS ARE OTHERWISE IDENTICAL
NOTE: AUX-1 TO AUX-12 CONNECT TO J2
SOLO AND MIX CONNECT TO J11
DT5 TO DT8 CONNECT TO J13
DT9 TO DT12 CONNECT TO J12
SEE SHEET 2 FOR CONNECTOR
PIN NUMBERS
Shown below
U1152
IN THE 1100'S
POINT C POINT D POINT E POINT FPOINT A POINT B
AUX-11 GNDA11H AUX-11 AUX-12 GNDAUX-12
POINT G
DT12
AUX-9 GNDA9H AUX-9 AUX-10 GNDAUX-10 DT11
AUX-7 GNDNC AUX-7 AUX-8 GNDAUX-8 DT10
AUX-5 GNDNC AUX-5 AUX-6 GNDAUX-6 DT9
AUX-3 GNDNC AUX-3 AUX-4 GNDAUX-4 DT8
AUX-1 GNDNC
A12H
A10H
NC
NC
NC
NCAUX-1 AUX-2 GNDAUX-2 DT7
U452
U452
U451
J11
J12J13
J2
U551
U552
IN THE 400'S
U552
IN THE 500'S
SOLO-L GNDNC SOLO-L SOLO-R GNDSOLO-R DT6
MIX-L GNDNC
NC
NCMIX-L MIX-R GNDMIX-R DT5
U852
IN THE 800'S
U952
IN THE 900'S
RES C
R573
R473
RES F
R570
R470
POINT B, SEE TABLE
POINT A, SEE TABLE
POINT D, SEE TABLE
POINT G
SEE TABLE
ABOVE
POINT C
RESISTOR C
(THE MIX AND SOLO CIRCUITS HAVE A
SERIES RESISTOR HERE, 120 OHMS, SEE TABLE)
RESISTOR F
(THE MIX AND SOLO CIRCUITS HAVE A
SERIES RESISTOR HERE, 120 OHMS, SEE TABLE)
POINT E
POINT F
Sheet 4 of 4
U852
U851
U952
U951
U1052
U1051
U1152
U1151
U652
U651
U752
U751

Other manuals for Mackie D8B

Related product manuals