EasyManua.ls Logo

Mackie MAINSTREAM - Page 22

Mackie MAINSTREAM
24 pages
Print Icon
To Next Page IconTo Next Page
To Next Page IconTo Next Page
To Previous Page IconTo Previous Page
To Previous Page IconTo Previous Page
Loading...
MAINSTREAM COMPLETE LIVE STREAMING & VIDEO CAPTURE INTERFACE WITH PROGRAMMABLE CONTROL KEYS
22
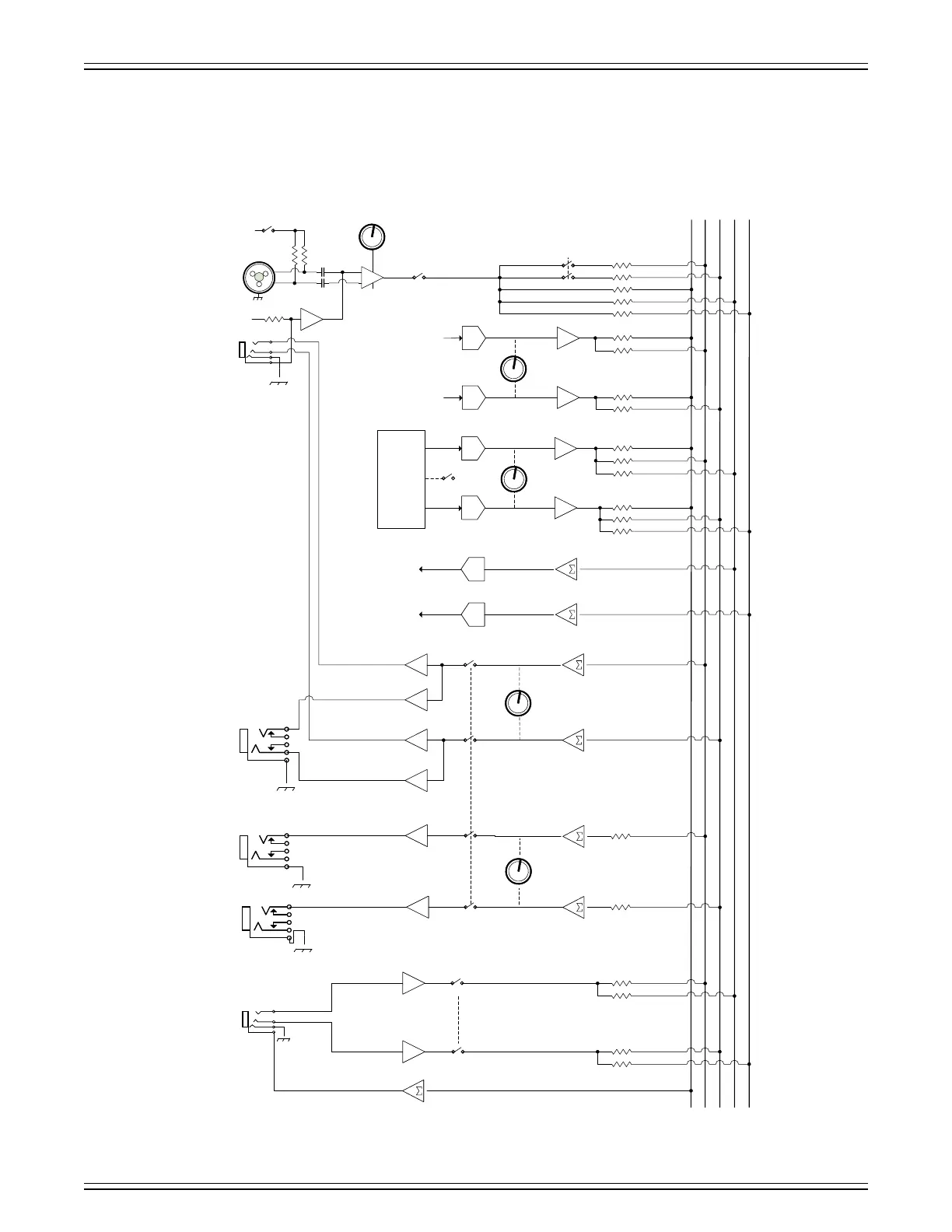
MainStream Block Diagram
Mic 1
Headset
Channel 1
(Mono)
Gain/Vol
+48V
CITA/AHJ Compable
COMBO
Phone/Streaming
CITA/AHJ Compable
Channel 2
(Stereo)
R
L
+3V
0 - +60dBu
Mix_Minus
MUTE
MUTE
MUTE
MIX_MINUS
DAC
USB_IN_L
DAC
USB_IN_L
DAC
USB_IN_R
DAC
USB_IN_R
LeLe
RightRight
Phones Vol
0 - +12dBu
LeLe
RightRight
3.5mm
Phones L/R
¼”
LeLe
Monitor Vol
0 - +10dBu
RightRight
¼”
Monitor L
¼”
Monitor R
3.5mm
Mix_Minus
Monitor_L
Monitor_R
Monitor_L
Monitor_R
ADC
USB_OUT_L
ADC
USB_OUT_L
ADC
USB_OUT_R
ADC
USB_OUT_R
USB Return Vol
0 - +10dBu
DAC
HDMI_L
DAC
HDMI_L
DAC
HDMI_R
DAC
HDMI_R
MS2131
HDMI
TRANSCEIVER
MUTE
Phones/Mon
Mute
USB_L
USB_R
HDMI Level
USB_L
USB_R
DIRECT MONITOR
0 - +10dBu

Other manuals for Mackie MAINSTREAM

Related product manuals