EasyManua.ls Logo

Marantz 74 CD38 - Page 14

Marantz 74 CD38
38 pages
Print Icon
To Next Page IconTo Next Page
To Next Page IconTo Next Page
To Previous Page IconTo Previous Page
To Previous Page IconTo Previous Page
Loading...
Turntable
N
disc
tree?
Y
N
Actuator
movement?
Check
lightpath
Check
connector
Communic.
uP
0.k.?
Check
uP
or
Y
connections
Repair
Check
components
opamp
Repair
OK
NOK
.
Replace
opam
to80"
Check
components
1¢7000
OK
10
N
Replace
Clock
o.k.?
X-tal
1000
Replace
1¢7000
Job
done
Replace
CDM
ES
ES
15
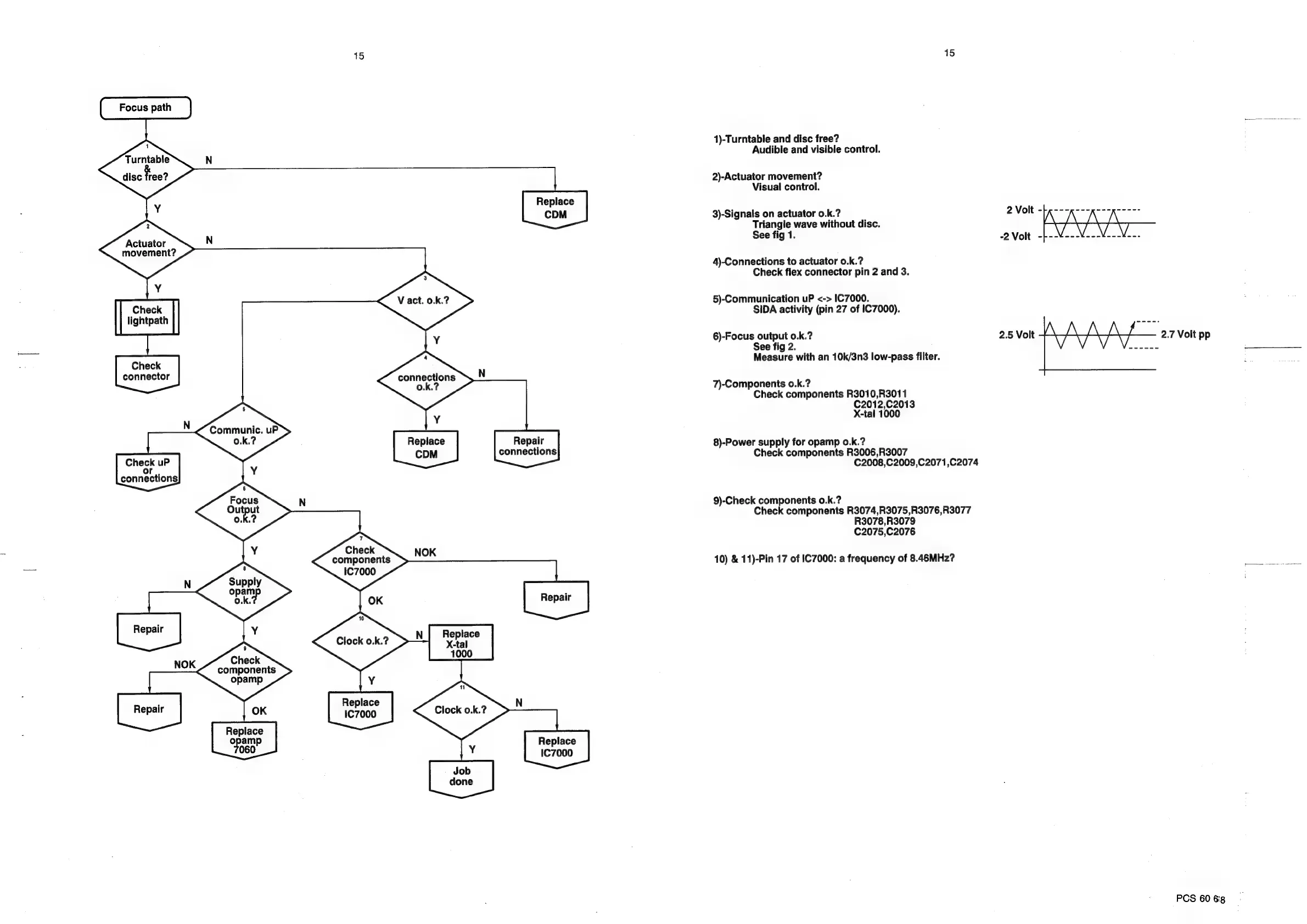
1)-Turntable
and
disc
free?
Audible
and
visible
control.
2)-Actuator
movement?
Visual
control.
3)-Signals
on
actuator
o.k.?
Triangle
wave
without
disc.
See
fig
1.
4)-Connections
to
actuator
0.k.?
Check
flex
connector
pin
2
and
3.
5)-Communication
uP
<->
IC7000.
SIDA
activity
(pin
27
of
IC7000).
6)-Focus
output
o.k.?
See
fig
2.
Measure
with
an
10k/3n3
low-pass
filter.
7)-Components
o.k.?
Check
components
R3010,R3011
C20
12,
C2013
X-tal
1000
8)-Power
supply
for
opamp
o.k.?
Check
components
R3006,R3007
C2008,
C2009,C2071,C2074
9)-Check
components
o.k.?
Check
components
R3074,R3075,R3076,R3077
R3078,
R3079
C2075,C2076
10)
&
11)-Pin
17
of
IC7000:
a
frequency
of
8.46MHz?
-2Volt
-}--v---V---V---V--.
2.5
Volt
2.7
Volt
pp
PCS
60
6g

Related product manuals