EasyManua.ls Logo

Marantz pmd520 - Technical Specifications; Level Diagram

Marantz pmd520
4 pages
Print Icon
To Next Page IconTo Next Page
To Next Page IconTo Next Page
To Previous Page IconTo Previous Page
To Previous Page IconTo Previous Page
Loading...
Pos. No. PARTS NO. DESCRIPTION Page
PA01 ATT CIRCUIT BOARD PA01 New
CA01 DK16101300 100pF K 50V PA01 New
CA02 DK16101300 100pF K 50V PA01 New
CA05 DD38104010 0.1µF +80%-20% 50V DC PA01 New
RA01 GD05273160 27k ±5% 1/6W PA01 New
RA02 GD05273160 27k ±5% 1/6W PA01 New
RA03 GD05272160 2.7k ±5% 1/6W PA01 New
RA04 GD05272160 2.7k ±5% 1/6W PA01 New
RA05 GD05224160 220k ±5% 1/6W PA01 New
RA06 GD05224160 220k ±5% 1/6W PA01 New
RA07 GD05222160 2.2k ±5% 1/6W PA01 New
RA08 GD05222160 2.2k ±5% 1/6W PA01 New
RA09 RA03320780 VR. 3.3k PA01 New
RA10 RA03320780 VR. 3.3k PA01 New
QA01 HC10053090 IC NJM-2068-DD PA01 New
SA01 SS02021710 SW. SSAA22-B NON-SHORTING PA01 New
QU01 HS418ST1R Microprocessor(programmed)
TMP87PM41N
P800 59p
J092 YJ04002360 AC INLET 2P SOT-16C Exv. 47p
L001 TS15725180 MAINS TRANSF. Exv. 47p
W001 ZC01801050 MAINS CORD FOR JAPAN Exv. 47p
002T 418S851110 USER GUIDE Exv. 47p
*
【 変更追加は以下の部分 】
1. TECHNICAL SPECIFICATIONS
Input Sensitivity
Line A (F) .......................................................................................................................................................... 1V
Line B (F) ................................................................................................................................................... 100mV
Input Impedance
Line A (F) ...................................................................................................................................................... 25k
Line B (F) .................................................................................................................................................... 100k
Power Supply
Power Requirement
F Version ............................................................................................................................. 100V AC 50/60Hz
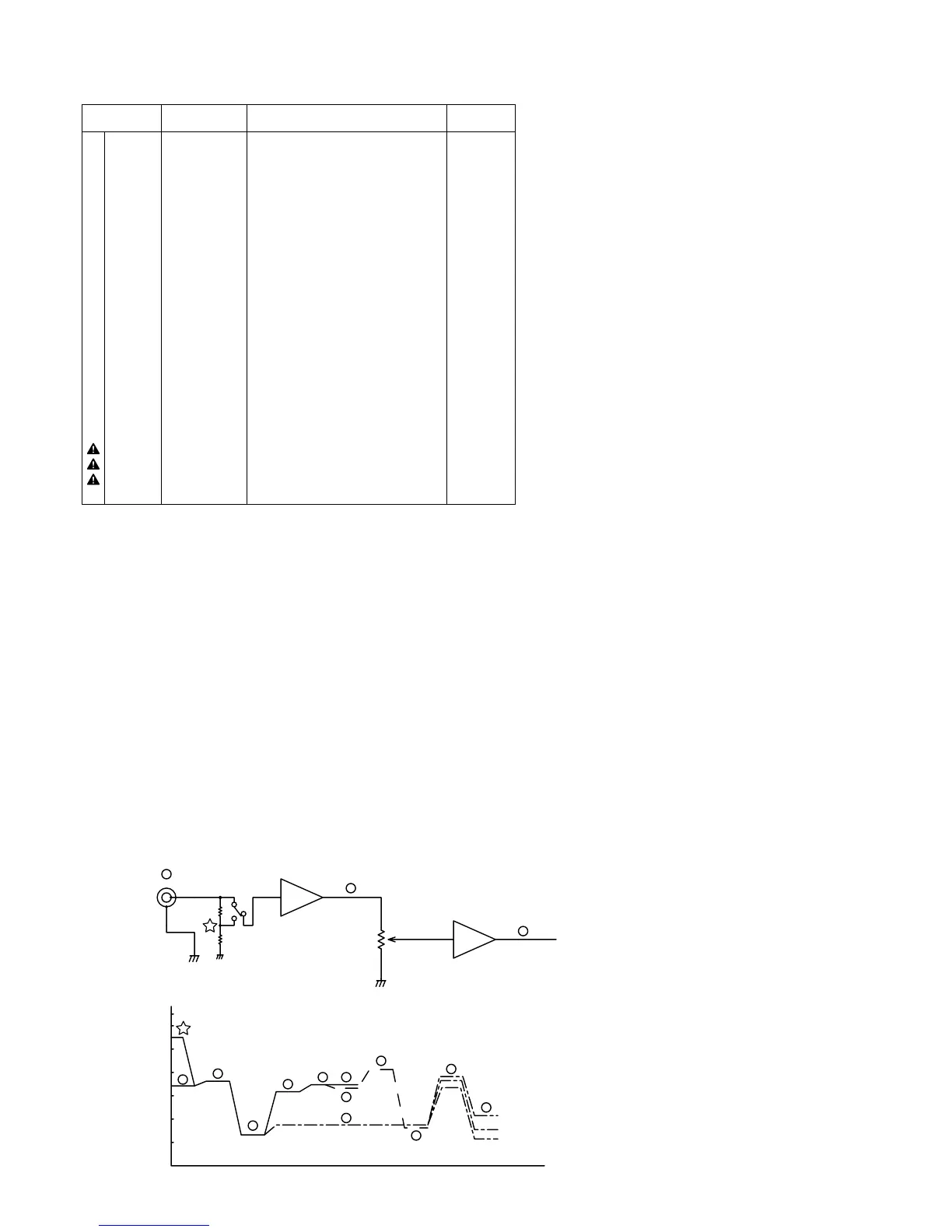
2. LEVEL DIAGRAM
-30
-20
-10
0
10
LEVEL [dBV]
LEVEL DIAGRAM
-26.9dBV
3
B QF02
A QF01
2
LINE INPUT
400Hz
1
-3.9dBV
B QG41
A QG01
REC VOL.CENTER
1
2
3
4
5
6
7
8 9
10
11
12
METAL
HIGH
NORMAL
-5.4dBV
1
1
20
25
15
2

Related product manuals