EasyManua.ls Logo

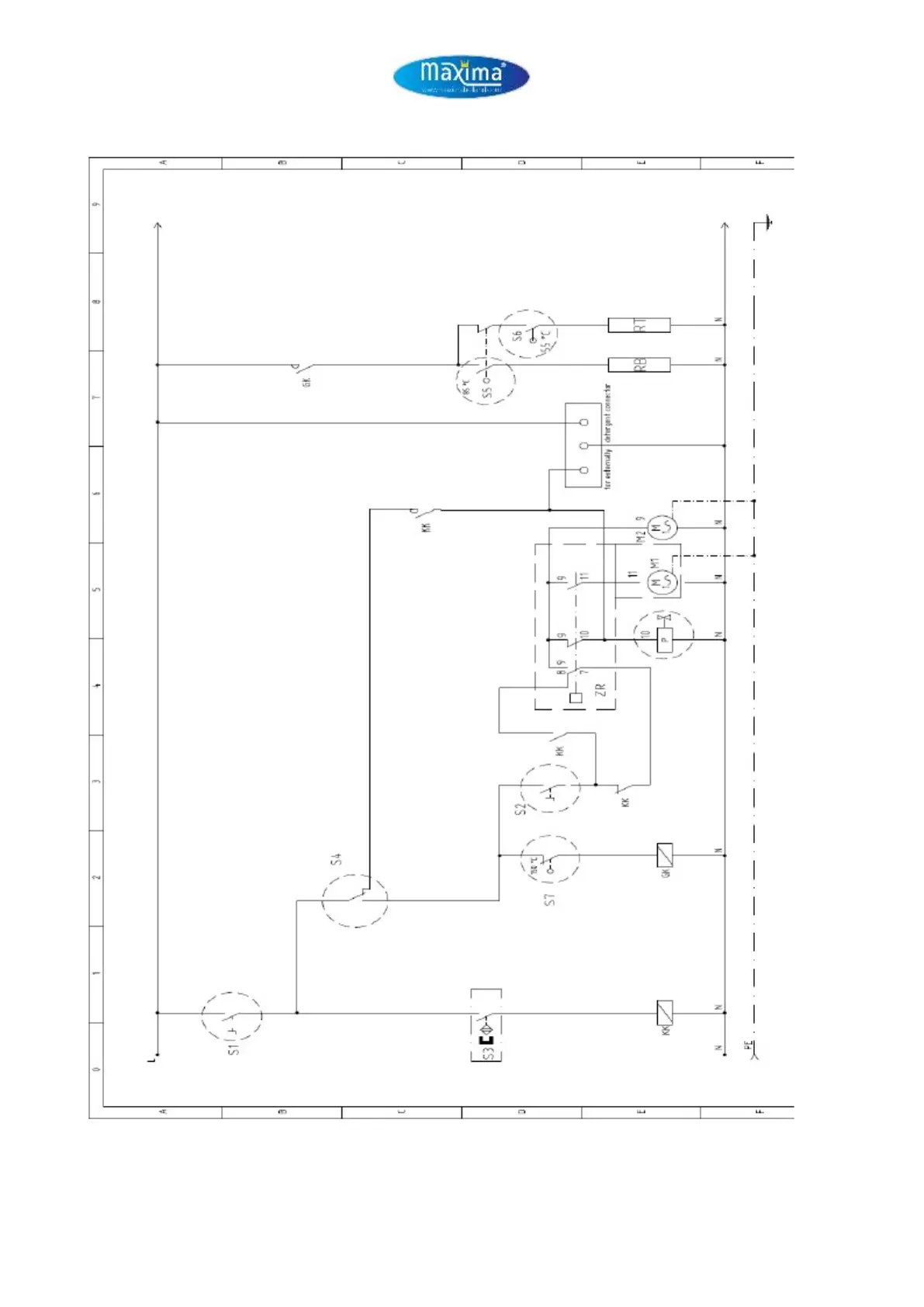
Maxima VNG350 - Electrical Circuit Diagram

Maxima VNG350
Print Icon
To Next Page IconTo Next Page
To Next Page IconTo Next Page
To Previous Page IconTo Previous Page
To Previous Page IconTo Previous Page
Loading...
24
Electrical Circuit Diagram VNG350 & VNG350 Ultra
USING THE MACHINE