EasyManua.ls Logo

MerCruiser SCAN TOOL - Engines Supported by the Scan Tool

MerCruiser SCAN TOOL
20 pages
Print Icon
To Next Page IconTo Next Page
To Next Page IconTo Next Page
To Previous Page IconTo Previous Page
To Previous Page IconTo Previous Page
Loading...
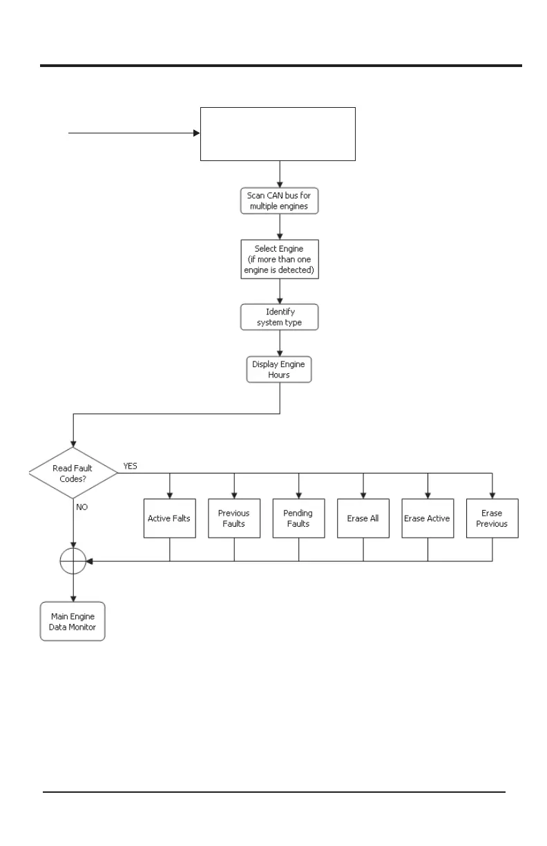
Function Flowchart
Page 10
MerCruiser Visteon ECM
(catalyst equipped engines)
and
Generic OBD-M systems
continued from page 6