EasyManua.ls Logo

MicroBoards Technology QD-DVD - Advanced Setup Menu; Accessing the Advanced Setup Menu; Underrun Protect

MicroBoards Technology QD-DVD
21 pages
Print Icon
To Next Page IconTo Next Page
To Next Page IconTo Next Page
To Previous Page IconTo Previous Page
To Previous Page IconTo Previous Page
Loading...
17
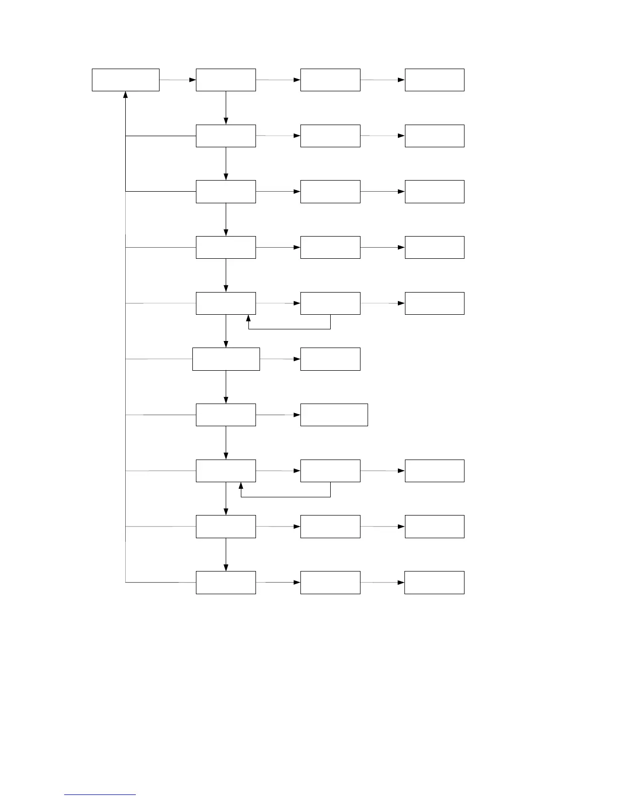
Advanced Setup Menu
Accessing the Advanced Setup Menu
The Advanced Setup menu includes options for the more advanced user. Normally these
functions are not used in the daily operation of the QD-DVD duplicator. If you have any questions
about using these functions, please contact the Microboards technical support department.
To access the Advanced Setup Menu, press and hold the ESC button for three seconds.
UnderRun Protect
The UnderRun Protect feature allows the recorder to use Burn Proof during recording. This
setting defaults to ON and should remain on. This feature protects against making “coasters” or
bad discs. Again, this setting should always remain ON.
11 -01
A
dv Setup
Under Run Protect
11.
A
dvanced Setup
Under Run Protect
ON
11 -02
A
dv Setup
Overburn
11 -03
A
dv Setup
Read Error Skip
11 -04
A
dv Setup
Burn-
In
11 -05
A
dv Setup
Update Firmware
11 -06
A
dv Setup
Compare Firmware
11 -07
A
dv Setup
H
/W Diagnostics
11 -08
A
d
v
Setup
Load Default
11 -09
11 -10
A
dv Setup
ISRC & MCN
.
A
dv Setup
Switch USB Mode
Options are ON o
r
Of
f
Overburn
Of
f
Read Error Skip
OFF
Burn-In
Erase & Copy
Update F/W T.950
To M.10Z? YES
Last update F/W
OK!
Runs through
controller diagnostics
Load Default
Config? YES
Options are ON o
r
Of
f
Options are ON o
r
Of
f
Options are ON o
r
Of
f
Burn-In
Test
Firmware is
updated.
Load Default
OK
!
To Be Used by
Service Personnel
ONLY
ESC
ENT
ENT
ENT
ENT
ENT
ENT
ENT
ENT
ENT
ENT
ENT
ESC
ESC
ESC
ESC
ESC
ESC
ESC
ESC
YES
NO
YES
NO
ISRC & MCN
ON
USB L.H Mode
Options are ON o
r
Of
f

Related product manuals