EasyManua.ls Logo

Midea CBC115CE2S - Troubleshooting: Light Not Working

Midea CBC115CE2S
35 pages
Print Icon
To Next Page IconTo Next Page
To Next Page IconTo Next Page
To Previous Page IconTo Previous Page
To Previous Page IconTo Previous Page
Loading...
Service Manual_2018-V2.0
32
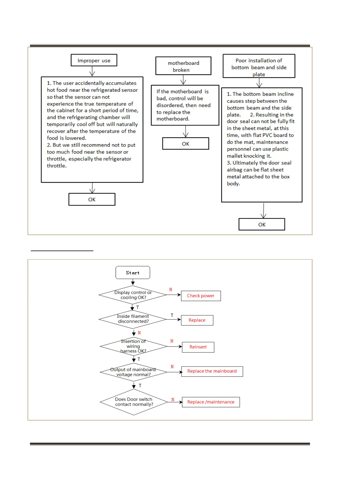
12.6 Light is not on

Related product manuals