EasyManua.ls Logo

Midea JL1669S-UF - Product Waterway and Circuit Diagram; Filtration Hydrographic Chart; Product Circuit Diagram

Midea JL1669S-UF
28 pages
Print Icon
To Next Page IconTo Next Page
To Next Page IconTo Next Page
To Previous Page IconTo Previous Page
To Previous Page IconTo Previous Page
Loading...
Service Manual_2018-V1.0
19
Packing size
358x386x1205mm
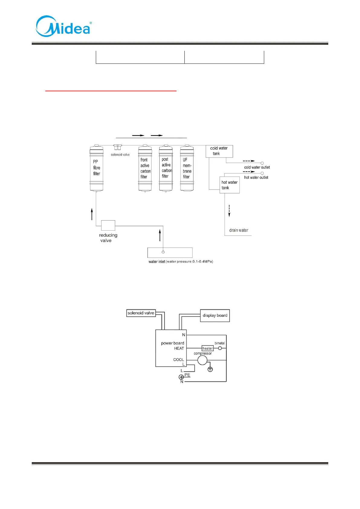
3.4 Product waterway and circuit diagram
3.4.1 Filtration hydrographic chart
3.4.2 Product circuit diagram

Related product manuals