EasyManua.ls Logo

Midea UR-BCD510WE-SQ - Noise; Air Duct Not Operated

Midea UR-BCD510WE-SQ
53 pages
Print Icon
To Next Page IconTo Next Page
To Next Page IconTo Next Page
To Previous Page IconTo Previous Page
To Previous Page IconTo Previous Page
Loading...
Service Manual_2020-V1.0
50
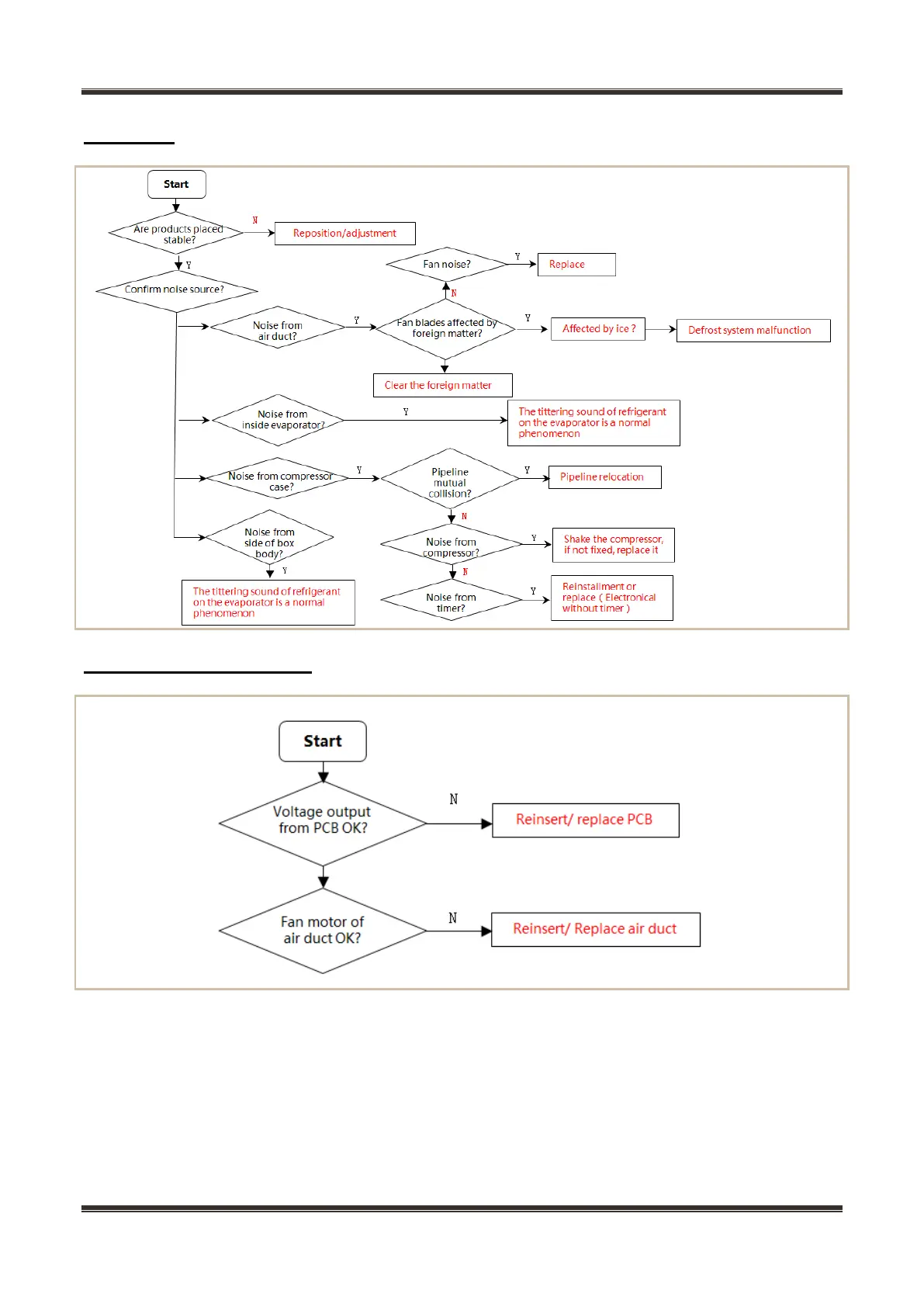
11.8 Noise
11.9 Air duct not operated

Table of Contents

Related product manuals