EasyManua.ls Logo

Miele G 674 - Switching on; Starting a Programme

Miele G 674
72 pages
Print Icon
To Next Page IconTo Next Page
To Next Page IconTo Next Page
To Previous Page IconTo Previous Page
To Previous Page IconTo Previous Page
Loading...
Switching on
Make sure the spray arms are not
obstructed
Close the door.
Open the stopcock, if it is closed.
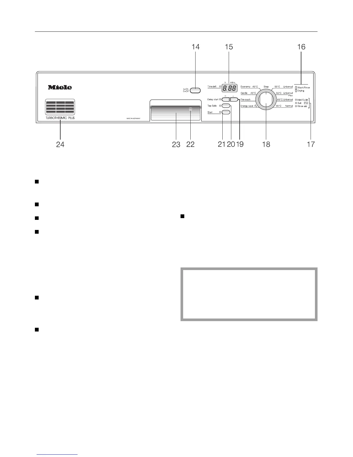
Press the “On/Off” button (14).
The light ring around the programme
selector (18) and the decimal point in
the time display (15) light up.
Starting a programme
When selecting a programme, refer to
the programme chart at the end of the
operating instructions.
Turn the programme selector (18)
clockwise or anti-clockwise to the re-
quired programme.
The running time of the programme se-
lected shows in the time display (15) in
hours and minutes. The “Time left” indi-
cator light next to the time display (15)
and the “Start” indicator light (21) light
up.
Note:
If selecting “Delay Start” or “Top Solo”
this must be done before the pro-
gramme is started (see “Additional
functions”).
Press the “Start” button (21).
The programme cycle begins. The
“Start” indicator light (21) goes out and
the “Wash/Rinse” indicator light“ (16)
comes on.
Do not finish a programme prema-
turely.
Important programme stages (e. g.
reactivating the water softener)
could be omitted.
Operating the dishwasher
34

Table of Contents