EasyManua.ls Logo

Mitsubishi Electric Hydrobox EHSD-YM9D - Page 9

Mitsubishi Electric Hydrobox EHSD-YM9D
36 pages
Print Icon
To Next Page IconTo Next Page
To Next Page IconTo Next Page
To Previous Page IconTo Previous Page
To Previous Page IconTo Previous Page
Loading...
8
Technical Information
3
en
Note
Be sure to follow your local regulations to perform system conguration of the DHW connections.
DHW connections are not included in the hydrobox package. All required parts are to be sourced
locally.
To enable draining of the hydrobox an isolating valve should be positioned on both the inlet and
outlet pipework.
Be sure to install a strainer on the inlet pipe work to the hydrobox.
Suitable drain pipework should be attached to all relief valves in accordance with your country's
regulations.
A backow prevention device must be installed on water supply pipework (IEC 61770).
When using components made from different metals or connecting pipes made of different metals
insulate the joints to prevent a corrosive reaction taking place which will damage the pipework.
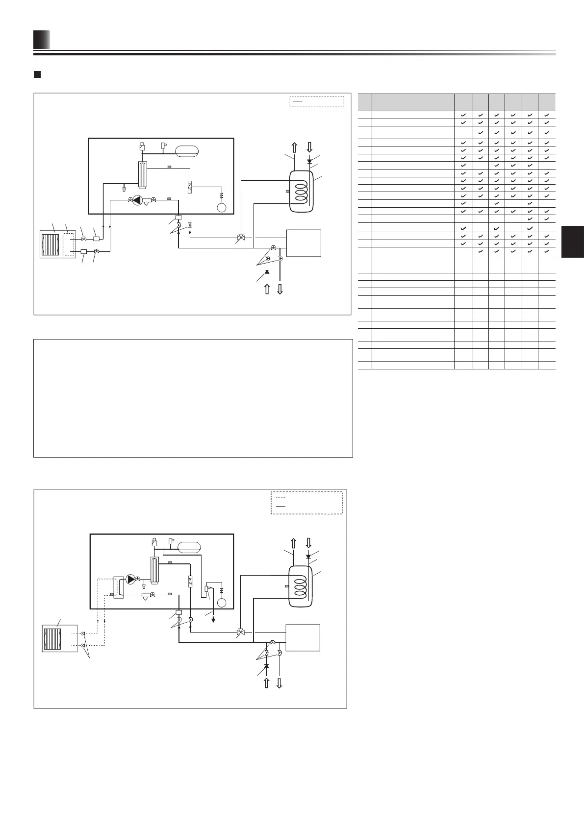
Water circuit diagram
No. Part name
EHPX-
*M*D
EHS*-
MED
EHS*-
*M*D
EHSC-
*M*ED
ERS*-
VM2D
ERSC-
MED
1 Control and electrical box
2
Main remote controller
3
Plate heat exchanger
(Refrigerant - Water)
-
4
Water circulation pump 1
5
Pump valve
6
Drain cock (Primary circuit)
7
Booster heater 1, 2
- -
8
Flow sensor
9
Manometer
10
Pressure relief valve (3 bar)
11
Automatic air vent
12
Expansion vessel
- - -
13
Strainer valve
14
Drain pan
- - - -
15
Pressure relief valve (5 bar)
- - -
16
THW1
17
THW2
18
TH2
-
19
THW5B
(Optional part PAC-TH011TK2-E
or PAC-TH011TKL2-E)
- - - - - -
20
Outdoor unit
- - - - - -
21
Drain pipe (Local supply)
- - - - - -
22
3-way valve (Local supply)
- - - - - -
23
DHW indirect unvented tank
(Local supply)
- - - - - -
24
Cold water inlet pipe
(Local supply)
- - - - - -
25
DHW outlet pipe (Local supply)
- - - - - -
26
Back ow prevention device
(Local supply)
- - - - - -
27
Isolating valve (Local supply)
- - - - - -
28
Magnetic lter (Local supply)
(Recommended)
- - - - - -
29
Strainer (Local supply)
- - - - - -
<Table 3.5>
*1 Refer to the following section [Local system].
<Figure 3.5>
Pa
19
23
26
24
25
26
27
24
7
6
5
8
9
11
12
13
16
17
22
28
3
20
27
29
29
27
4
15
<EHPX> (Packaged model system)
Water
supply
DHW
Drain
Cold
water
Water pipe
Hydrobox
Local
system *1
<Figure 3.6>
P
19
20
23
26
24
25
26
27
27
5
3
18
9
10
11
12
13
16
17
21
22
28
4
6
7
8
15
<EHS*> (Split model system)
<ERS*> (Split model system for heating and cooling)
Local
system *1
Refrigerant pipe
Water
supply
DHW
Drain
Drain
Cold
water
Water pipe
Hydrobox
Flare connections
*1 Refer to the following section [Local system].

Related product manuals