EasyManua.ls Logo

Mitsubishi Electric MXZ-4A71VA - E2 - Page 78

Mitsubishi Electric MXZ-4A71VA - E2
192 pages
Print Icon
To Next Page IconTo Next Page
To Next Page IconTo Next Page
To Previous Page IconTo Previous Page
To Previous Page IconTo Previous Page
Loading...
78
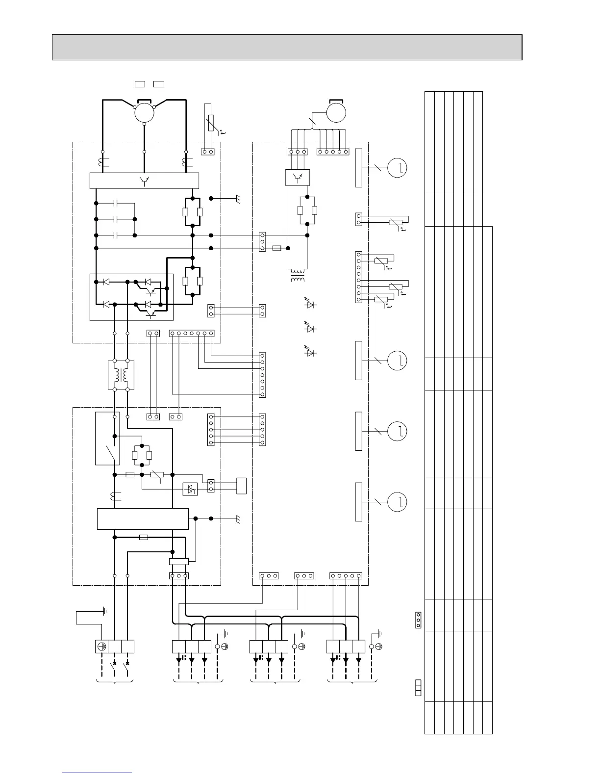
NR64
PTC64
PTC65
LED1LED2LED3
RT64
RT61 RT68
RT62 RT65
M
6
LEV E
M
6
LEV C
M
6
LEV B
M
6
LEV A
ELECTRONIC CONTROL P.C.BOARD
POWER BOARDNOISE FILTER P.C.BOARD
GRN/YLW
F65
TAB1
TAB2
PE
TB1
CIRCUIT
BREAKER
L
N
BLK
BLU
MF
W
U
RED
WHT
BLK
V
MS
3~
MC
BLK
WHT
RED
YLW
BLU
ORN
PNK
GRY
TO INDOOR
UNIT No.C
CONNECTING
TO INDOOR
UNIT No.B
CONNECTING
TO INDOOR
UNIT No.A
CONNECTING
GRN
21S4
WHT
RED
BLK
BLK
L
BLK
BLK
BLK
BLK
BLK
BLK
BLK
BLK
BLK
BLK
BLK
BLK
YLW
RED
WHT
BLK
TB4
TB3
BLU
S2
230V~
12-24V
BLK
S3
YLW
S1
BLU
S2
230V~
12-24V
BLK
S3
ORN
S1
TB2
230V~
12-24V
BLK
BLU
BLK
BLU
RED
BLK
BLU
RED
ORN
YLW
POWER SUPPLY
~/N 230V 50Hz
CN912
21
SSR61
CT61
N/F
3
1
F64
CN902
2
CN901
CN61
1
5
U
X64
1
N/F
3
2
TAB4
1
CN903
LDE1
LD17
5
+
3
CN932
2
1
CB1
CT1
LD2
1
HC930
5
+
8
1
2
W
PFC
MS
T801
1
IPM
4
CN4
1
1
CB2
V
F801
3~
R937B
7
3
RS3
LD9
CN3
U
CN801
1
+
2
1
R
1
R937A
5
3
2
RS4
1
CN601
CB3
S1
1
CN701
1
S
CN2
RS2
CN602
1
CN795
S2
CN702
3
3
CN603
CN781
RS1
CN931
S3
2
1
CN5
CT2
12
CN663
81
CN661CN792
(WHT)
CN791 CN793
(RED) (BLU)
SYMBOL SYMBOL SYMBOL SYMBOL SYMBOL
NAMENAMENAMENAMENAME
CB1~3
SMOOTHING CAPACITOR
INTELLIGENT POWER MODULE
HC930 MF FAN MOTOR RESISTORRS1~4 SOLENOID COIL RELAYSSR61
T801 TRANSFORMERCT1,2
CURRENT TRANSFORMER
INTELLIGENT POWER MODULE
IPM VARISTORNR64 DEFROST THERMISTORRT61
CURRENT TRANSFORMER
CT61 L REACTOR N/F NOISE FILTER RT62 DISCHARGE TEMP.THERMISTOR TB1~4 TERMINAL BLOCK
F801
LEV A~C
FUSE(T3.15AL250V)
EXPANSION VALVE PFC RT64
POWER FACTOR CONTROLLER
FIN TEMP.THERMISTOR RELAYX64F64
LEV E EXPANSION VALVE
FUSE(T2AL250V)
RT65CIRCUIT PROTECTION
PTC64,65
AMBIENT TEMP.THERMISTOR
REVERSING VALVE SOLENOID COIL
21S4
MC
F65 FUSE(T6.3AL250V)
COMPRESSOR RT68RESISTOR
R937A,B
OUTDOOR HEAT EXCHANGER TEMP.THERMISTOR
NOTES: 1. About the indoor side electric wiring refer to
the indoor unit electric wiring diagram for servicing.
2. Use copper conductors only (For field wiring).
3. Symbols below indicate.
:Terminal block :Connector
MXZ-3A54VA -
E5
,
E6