EasyManua.ls Logo

Mitsubishi ECLIPSE SPYDER - Page 253

Mitsubishi ECLIPSE SPYDER
496 pages
To Next Page IconTo Next Page
To Next Page IconTo Next Page
To Previous Page IconTo Previous Page
To Previous Page IconTo Previous Page
Loading...
3-158
Features and controls
3
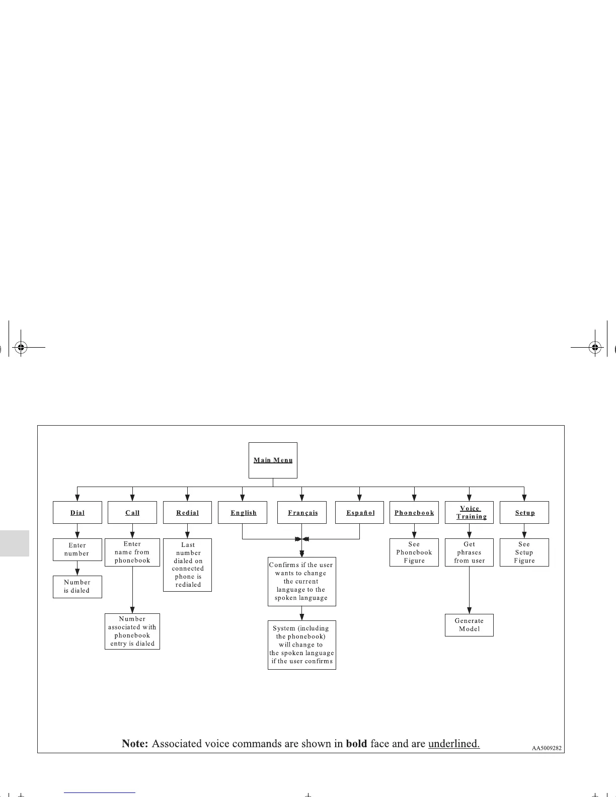
Voice Command Tree
N00512000086
BK0098300US.book 158 ページ 2008年12月8日 月曜日 午前11時37分

Table of Contents

Related product manuals