EasyManua.ls Logo

Mitsubishi FR-S520-0.1K to 3.7K(-R)(-C) - Page 15

Mitsubishi FR-S520-0.1K to 3.7K(-R)(-C)
55 pages
To Next Page IconTo Next Page
To Next Page IconTo Next Page
To Previous Page IconTo Previous Page
To Previous Page IconTo Previous Page
Loading...
10
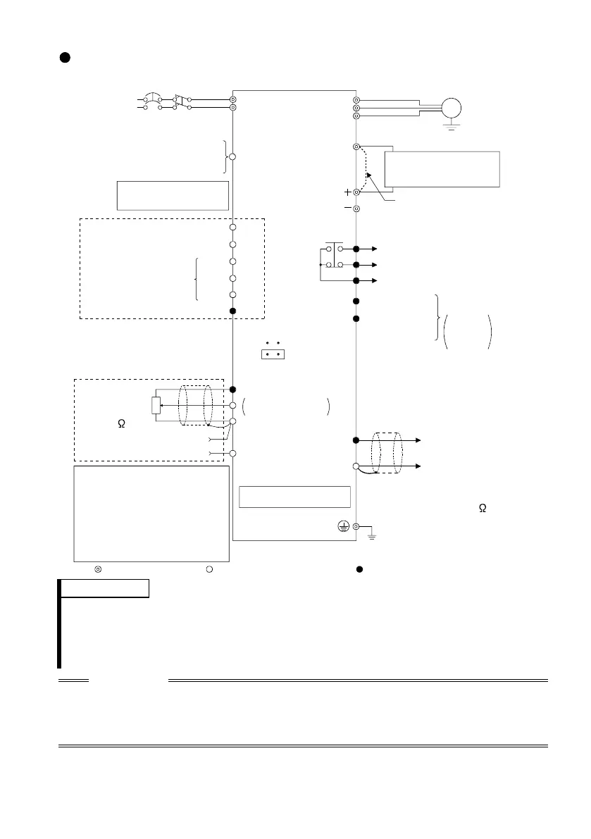
3.3 Terminal connection diagram (European version)
FR-S520S-0.2K to 1.5K-EC (R)
Earth (Ground)
Grounding resistance 100 maximum
Grounding cable size: 2mm
2
Power factor improving
DC reactor
(FR-BEL: Option)
Power supply
NFB
L
1
N
PC
External transistor common
24VDC power supply
Contact input common (source)
STF
STR
RH
RM
RL
SD
Forward rotation start
Reverse rotation start
Middle
High
Low
Frequency setting signals (Analog)
10 (+5V)
2
2
3
1
4 to 20mADC (+)
4 (4 to 20mADC)
Frequency
setting
potentiometer
1/2W1k
(*3)
RUN
SE
Running
Control input signals
(No voltage input allowed)
Jumper
: Remove this
jumper when FR-BEL
is connected.
Motor
IM
Earth
(Ground)
Alarm
output
A
B
C
U
V
W
P1
Selected
Multi-speed selection
Operation status
output
Contact input common
5 (Common)
Open collector
output common
Current input (-)
MC
Open
collector
outputs
SINK
SOURCE
Inverter
Main circuit terminal, Control circuit in
ut terminal, Control circuit out
p
ut terminal
0 to 5VDC
0 to 10VDC
(*2)
When using current input as the
frequency setting signal, set "4"
in any of Pr. 60 to Pr. 63 (input
terminal function selection) and
assign AU (current input selection)
to any of terminals RH, RM, RL
and STR.
RS-485 Connector (*1)
AM
5
(+)
(-)
Analog signal
output
(0 to 5VDC)
Take care not to short
terminals PC-SD.
Remarks
*1 Only the type with RS-485 communication function
*2 You can switch between the sink and source logic positions. For details, refer
to the instruction manual (detailed).
*3 When the setting potentiometer is used frequently, use a 2W1k potentiometer.
The output is three-phase 200V.
CAUTION
Keep the signal cables more than 10cm (3.94inches) away from the power cables.
To ensure safety, connect the power input to the inverter via a magnetic
contactor and earth leakage circuit breaker or no-fuse breaker, and use the
magnetic contactor to switch power on-off.

Related product manuals