EasyManua.ls Logo

Mitsubishi SCM50ZJ-S1 - Current Cut

Mitsubishi SCM50ZJ-S1
246 pages
Print Icon
To Next Page IconTo Next Page
To Next Page IconTo Next Page
To Previous Page IconTo Previous Page
To Previous Page IconTo Previous Page
Loading...
-
65
-
'11 • SCM-SM-110
(7) Inspection procedures corresponding to detail of trouble
Sensor error
Sensor temperature characteristics (Room
temp., indoor heat exchanger temp., out-
door heat exchanger temp., outdoor air
temp,outdoor suction pipe temp.)
Temperature (˚C)
Resistance (k )
30
25
20
15
10
5
30
20
10
40 50 60
70
0
-
10
Discharge pipe sensor temperature characteristics
Indoor fan motor error
Broken sensor wire,
connector poor connection
0
0 20 40 60 80 100 120 135
20
40
60
80
100
120
140
160
180
Temperature (˚C)
Resistance (k )
Defective fan motor, connector poor
connection, defective indoor PCB
69 for the fan motor and indoor PCB check pro-
Power supply reset
Is it normalized?
Malfunction by temporary noise
Replace fan motor. (If the
error persists after replacing
the fan motor, replace the
indoor PCB.)
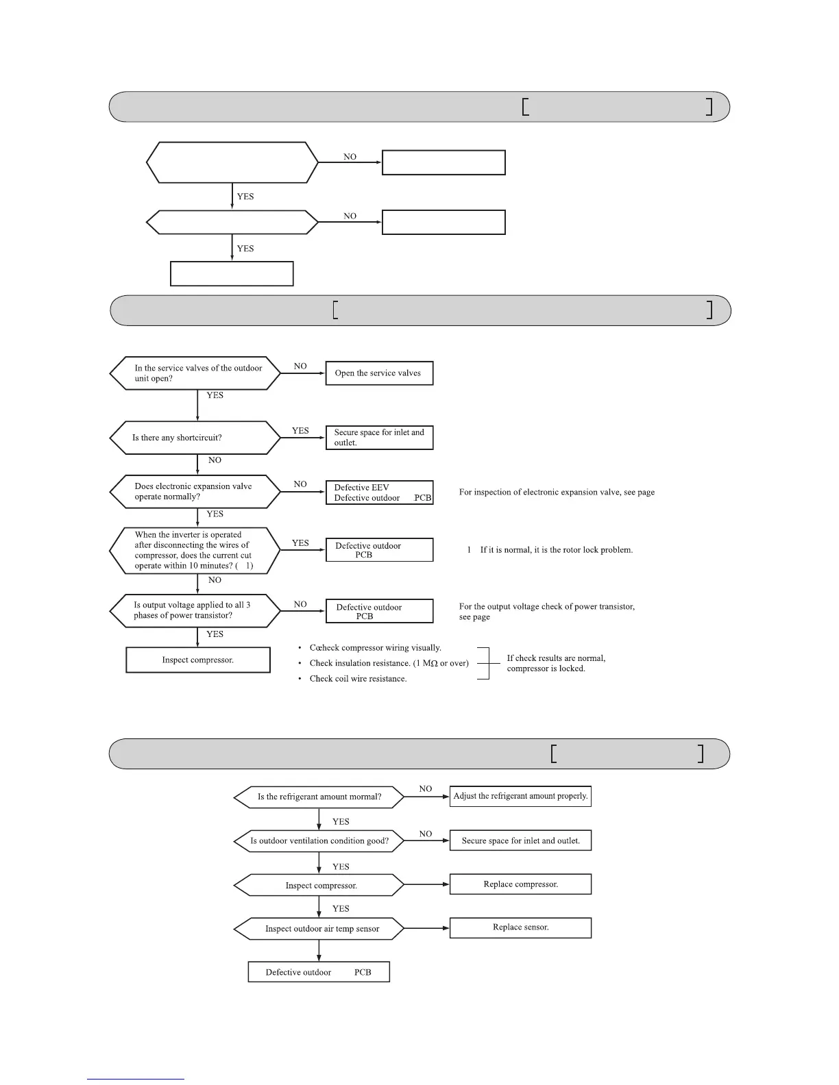
Current cut
Compressor lock, Compressor wiring short circuit, Compressor output is open phase,
Outdoor PCB is faulty, Service valve is closed, EEV is faulty, Compressor faulty.
Current safe stop
Overload operation, compressor
lock, overcharge
76
70
SCM40, 45, 50 : 1.619Ω or more at 20ºC
SCM60, 71, 80 : 1.154Ω or more at 20ºC
SCM100, 125 : 0.293Ω or more at 20ºC
sub
main
main
main
Limit switch anomaly (SRK20, 25, 35, 50, 60ZJX only)
Defective limit switch, defective indoor
control PCB, Defective air inlet panel set
Is the air inlet panel set correctly?
Are limit switch OK ?
Defective indoor control PCB
Correction, re-set
Defective limit switch
Note(1) Check if the limit switch functions properly or not by seeing whether
the lamp continues to blink or can be reset by pressing the limit swit-
-ch by hand while the
air inlet
panel is removed.

Table of Contents

Related product manuals