EasyManua.ls Logo

Mitsubishi SRK25ZSP-W - Page 30

Mitsubishi SRK25ZSP-W
43 pages
Print Icon
To Next Page IconTo Next Page
To Next Page IconTo Next Page
To Previous Page IconTo Previous Page
To Previous Page IconTo Previous Page
Loading...
'18 • SRK-SM-259
-
28
-
'09•SRK-DB-087D
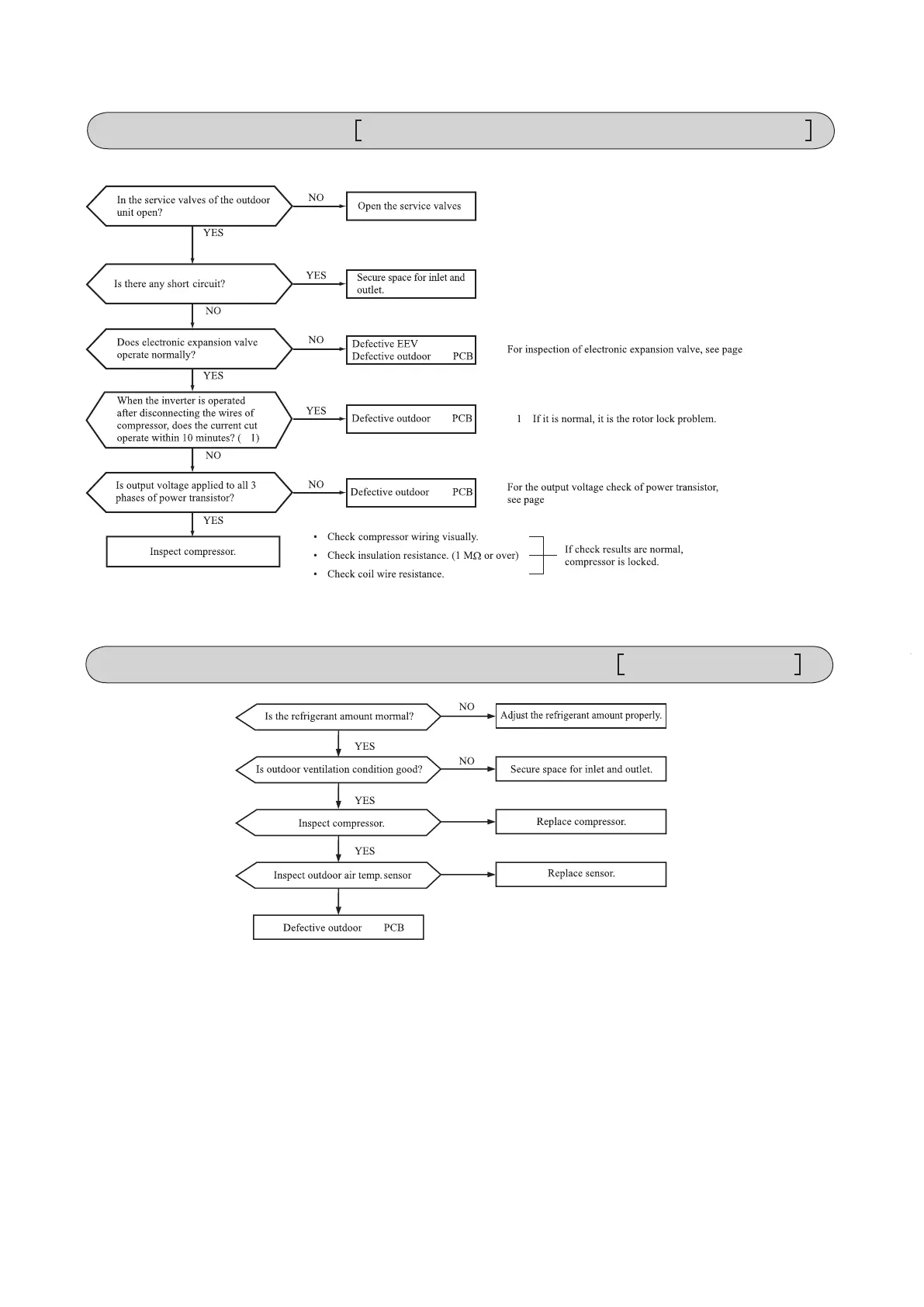
Current cut
Compressor lock, Compressor wiring short circuit, Compressor output is open phase,
Outdoor unit PCB is faulty, Service valve is closed, EEV is faulty, Compressor faulty.
Current safe stop
Overload operation, compressor
lock, overcharge
35.
33.
SRC25, 35 : 4.428Ω (U-V, V-W, U-W) or more at 20ºC
SRC45 : 1.728Ω (U-V) , 1.705Ω (V-W) , 1.761Ω (U-W) or more at 20ºC
.
-
unit
unit
unit
unit
'09•SRK-DB-087D
Over heat of compressor
Gas shortage, defective discharge
pipe sensor
Error of signal transmission
Wiring error including power cable, defective indoor/
outdoor unit PCB
②③
②③
①②
27)
unit
unit
unit
unit
-
-
-
-
-

Related product manuals