EasyManua.ls Logo

Mitsubishi SRK25ZSP-W - Page 31

Mitsubishi SRK25ZSP-W
43 pages
Print Icon
To Next Page IconTo Next Page
To Next Page IconTo Next Page
To Previous Page IconTo Previous Page
To Previous Page IconTo Previous Page
Loading...
'18 • SRK-SM-259
-
29
-
'09•SRK-DB-087D
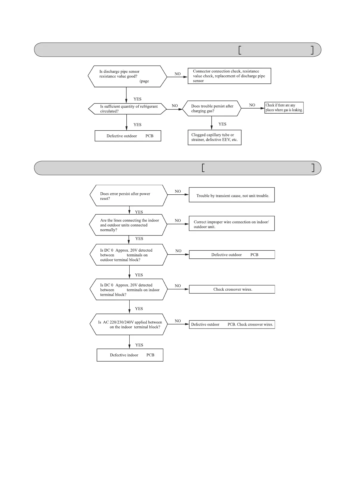
Over heat of compressor
Gas shortage, defective discharge
pipe sensor
Error of signal transmission
Wiring error including power cable, defective indoor/
outdoor unit PCB
②③
②③
①②
27)
unit
unit
unit
unit
-
-
-
-
-

Related product manuals