EasyManua.ls Logo

Mitsubishi SRK71ZM-S

Mitsubishi SRK71ZM-S
95 pages
To Next Page IconTo Next Page
To Next Page IconTo Next Page
To Previous Page IconTo Previous Page
To Previous Page IconTo Previous Page
Loading...
-
71
-
'13 • SRK-T-142
'09•SRK-DB-087D
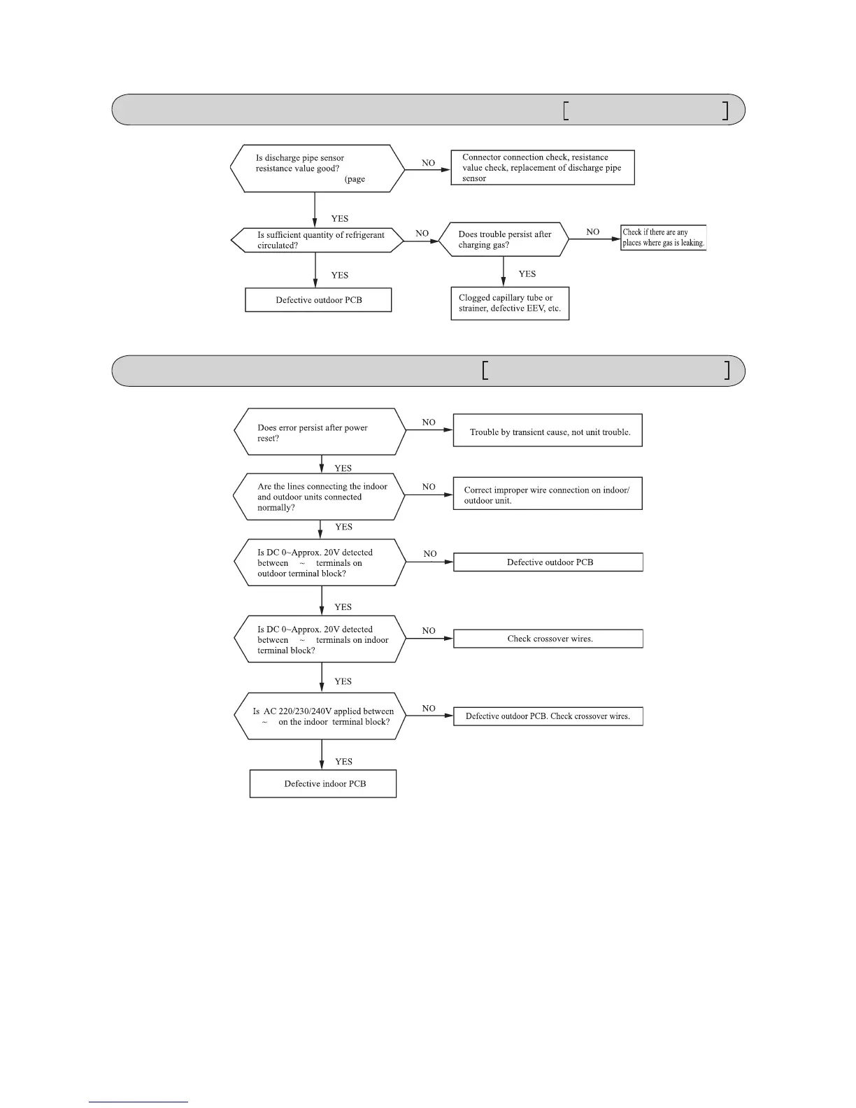
Over heat of compressor
Gas shortage, defective discharge
pipe sensor
Error of signal transmission
Wiring error including power cable, defective indoor/
outdoor PCB
69)

Table of Contents

Related product manuals