EasyManua.ls Logo

Modena ES Series - Page 13

Modena ES Series
Print Icon
To Next Page IconTo Next Page
To Next Page IconTo Next Page
To Previous Page IconTo Previous Page
To Previous Page IconTo Previous Page
Loading...
Bahasa Indonesia 11
4.2.3 Deskripsi fungsi terperinci
4.2.3.1 Fungsi Pemanasan /mempertahankan panas
Sistem dapat menilai status pemanasan /mempertahankan panas dan akan menyalakan indikator
yang bersesuaian berdasarkan perbedaan antara temperatur aktual dan setelan temperatur. Saat
pemanas air berada dalam status pemanasan, indikator "HEATING" (SEDANG MEMANASKAN)
menyala (hijau terang); indikator "READY" (SIAP) menyala (merah terang) saat berada dalam status
mempertahankan panas.
Pemanas air dapat langsung dipanaskan hingga temperatur yang disetel ketika baru dinyalakan atau
diatur ulang temperaturnya. Setelah temperatur yang disetel tercapai, pemanas air akan berhenti
memanaskan dan masuk ke status mempertahankan panas. Bila perbedaan antara temperatur aktual
dan temperatur yang disetel lebih besar dari perbedaan temperatur balik, air akan dipanaskan
kembali.
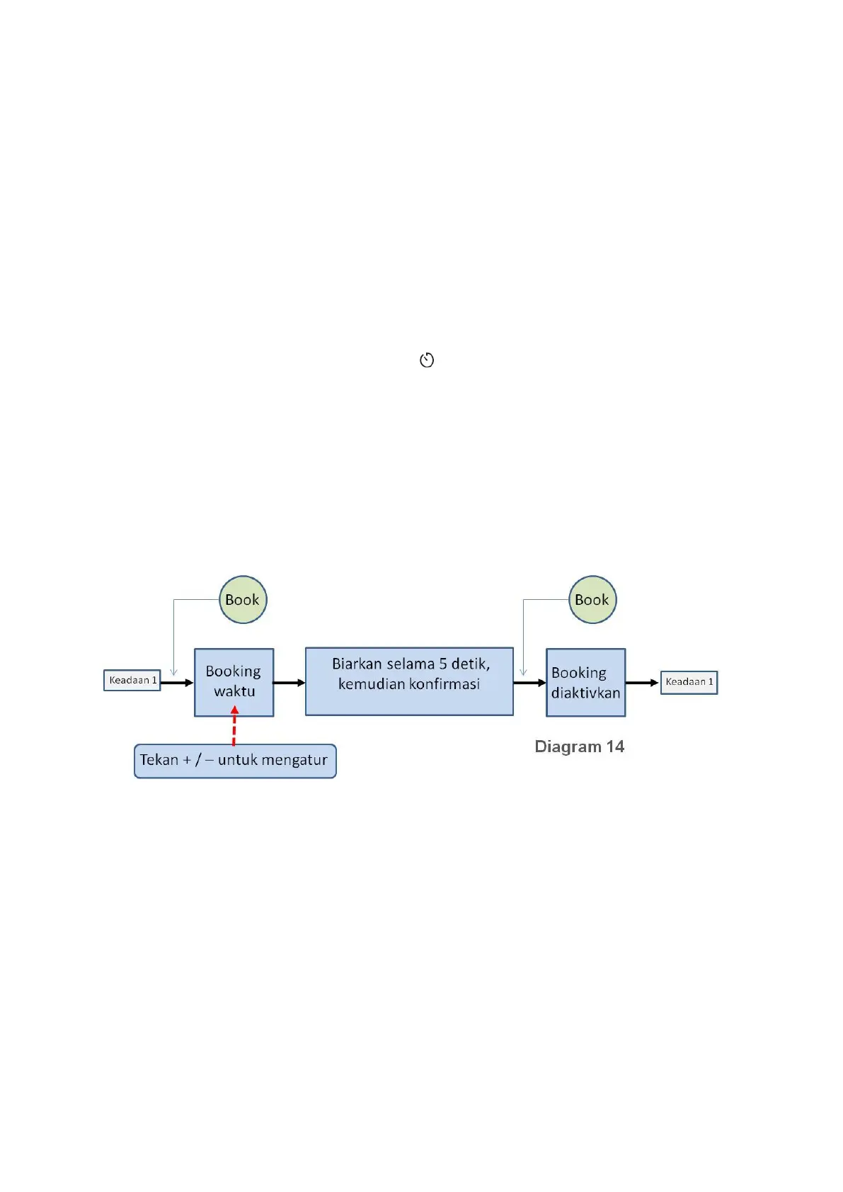
4.2.3.2 Memprogram fungsi bath
Dalam status power-on, tekan tombol "BOOK" ( ). Lampu indikator akan menyala. Sistem akan
masuk ke status penyetelan program pemanasan dan layar digital berkedip. Pada saat ini, pemakai
dapat mengatur program pemanasan menggunakan tombol “+” atau “-.
4.2.3.3 Program pemanasan tunda
Model ini memiliki fungsi program pemanasan tunda. Dengan program ini, air panas akan tersedia
setelah "XX" jam.
Dalam status program pemanasan, pemakai dapat mengatur tidak hanya waktu terprogram secara
sirkular dalam kisaran “01-02…-24-01” dengan menekan tombol “+”, tapi juga mengatur program
pemanasan secara sirkular dalam kisaran “24-23…-01-24” dengan menekan tombol “-”.
Bila tombol “ADJUSTditahan (atau tombol “+” atau -pada remote controller ditekan), waktu dapat
disetel dengan laju perubahan 5 kali per detik. Peta operasi fungsi program pemanasan ditunjukkan
dalam Gambar 14.
Catatan:
1. Pengaturan waktu tunda tidak dapat mengatur lama program pemanasan;
2. Dalam pengaturan proses program pemanasan, waktu yang disetel akan berkedip. Saat tampilan
berkedip:
a. Bila tidak ada tombol yang ditekan dalam 5 detik, status program pemanasan akan
tersimpan;
b. Tekan tombol “BOOK” , kemudian segera tegaskan mode pemrograman pemanasan;
Dalam status program pemanasan, setelan temperatur dapat diatur. Namun fungsi pemanasan
dan fungsi pemanasan diferensial balik dapat diidentifikasi hanya dalam proses
pemanasan dengan program pemanasan (yaitu 1 jam). Selain itu, indikator READY (SIAP)
hanya menyala bila temperatur aktual turun 5 setelah pemanasan terprogram selesai.
3. Temperatur yang disetel dapat diatur dalam status program pemanasan;
4. Program pemanasan untuk satu kali berlaku terus-menerus;
5. Indikator program pemanasan selalu menyala selama proses program pemanasan keseluruhan.
Dalam keadaan power-on, menekan tombol “BOOK” akan membatalkan program fungsi
pemanasan;

Related product manuals